Announcement

Collapse
No announcement yet.

Announcement

Collapse
No announcement yet.

Baracuda broken

Collapse
X
 
  • Filter
  • Time
  • Show
Clear All
new posts

  • Andi please make a picture with your smartphone or camera and upload it here.
    Did you use replacements for the fets?

    Comment


    • Originally posted by Andi68 View Post
      Ah, oke
      please read my opus BEFORE you try to do pics http://www.geotech1.com/forums/showt...here-share-out

      Comment


      • I have taken BF247, + 5V and -5V are present, clean curve on the NE5534, you can also see the change on the scope when metal is near the coil, but I get no sound .....
        I'll take some pictures soon, but if I do not find the mistake soon, I give up
        Igot really big pissed off

        Comment


        • i give a check way diagram 1000th time. you HAVE to hear sound.
          Attached Files

          Comment


          • Comment


            • But I have no idea where the mistake could be

              And it's the same mistake as the first board

              Comment


              • sorry, i did learn only english in the school ((( in our school teachers splitted a class in two parts - good hight level schoolkid went to teach english, bad schoolkid went to teach german.

                Comment


                • That does not matter, a German has discovered the PI principle.
                  In Germany, technological discoveries were made, there are other peoples still crawling around in the mud

                  I have to use the translator

                  Comment


                  • German has discovered the PI principle
                    ---
                    yup yup my personal role to return german on german land and american on american land. ahaha!

                    Comment


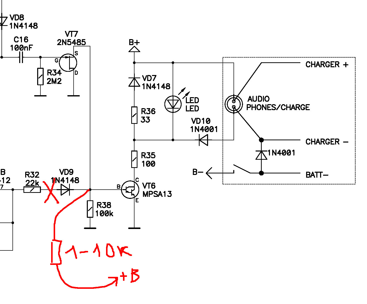
                    • Andi , did you try the tip from kt315? 10k Pot.

                      Comment


                      • Why does he need to disconnect the VD9 Diode?

                        Comment


                        • he must check only sound part, isolated from left part. listen him - but I get no sound .....

                          Comment


                          • I tried # 109 - still no sound.

                            And I will not let go of the feeling, something is wrong with the design

                            Comment


                            • I changed VD10, now a sound is heard.

                              Treshholdpot does not respond

                              Comment


                              • **** this deveice

                                Comment

                                Working...
                                X