Announcement
Collapse
No announcement yet.
Announcement
Collapse
No announcement yet.
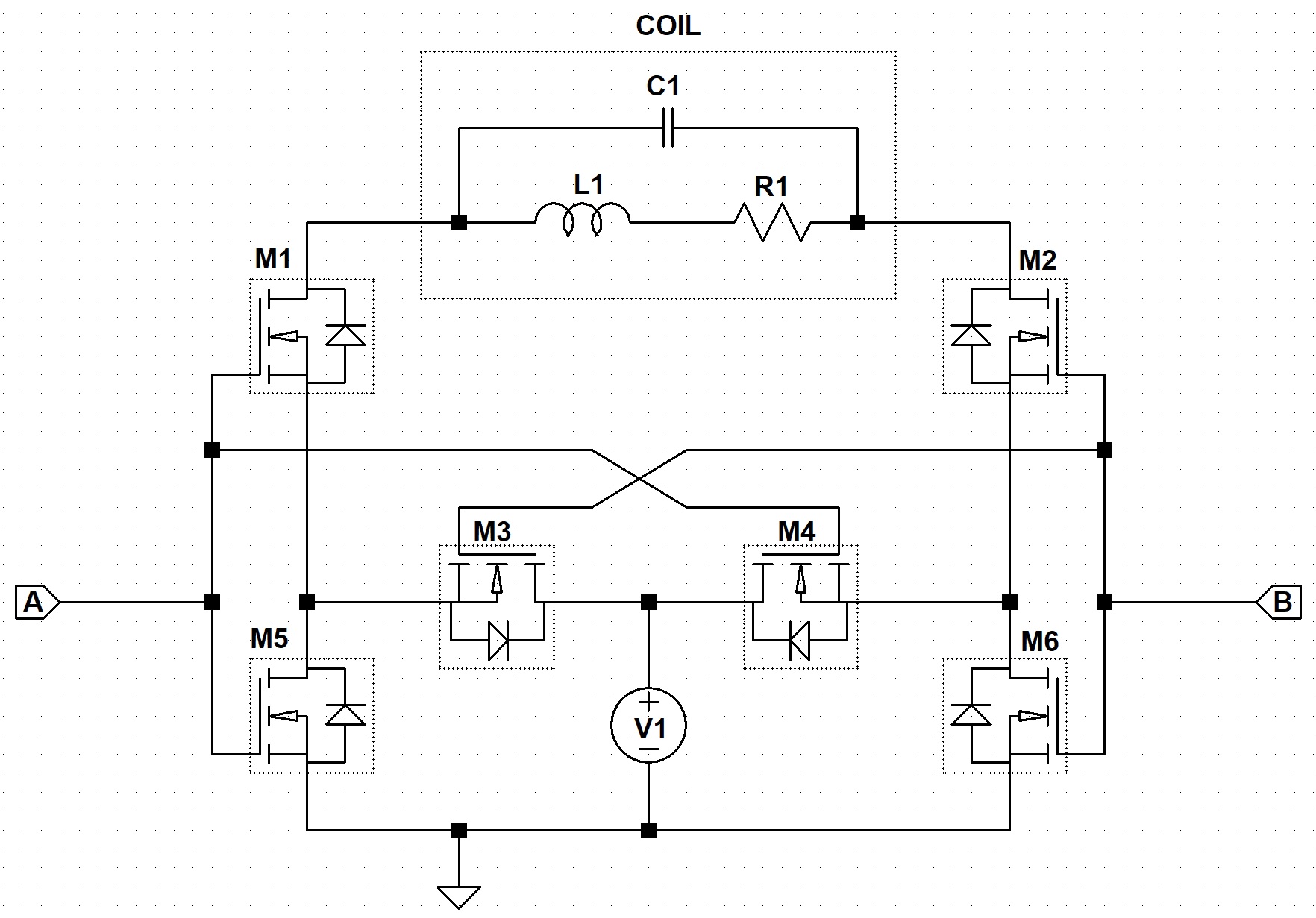
BIPOLAR ALTERNATIVE TO H BRIDGE
Collapse
X
-
.. and here is the dead bug style cct and the flyback waveform ...
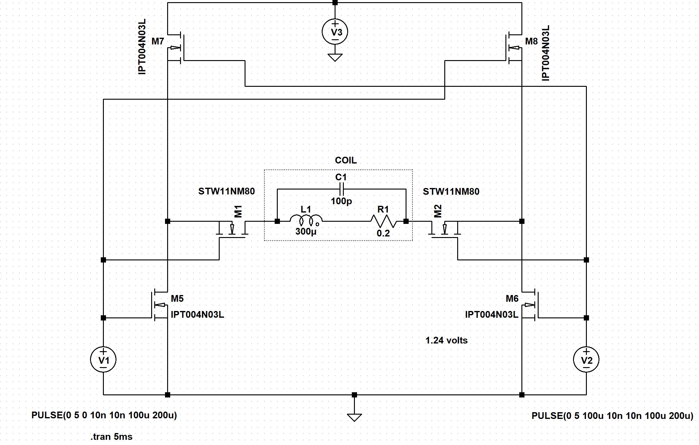
The supply voltage is set to 1.24 volts .... the flyback is higher than the simulation maybe because cascode connected mosfets turn off faster :-) ....
the cap and resistor arent doing anything ...ignore them. There is a little switchmode supply to provide the 1.24 volts DC. The green and brown wire supply the gate drive from the CPU ( off screen ).
The red and black wires go to a 300 uH coil.
The blue trace is the flyback 500 nanoseconds approx present at each bipolar transition ....
The yellow trace is one of the gate control inputs. ( there are two 180 degrees out of phase ).
moodz
- Likes 1
-
NM, I see how it works. I give it a 'C' for clever!Originally posted by Carl-NC View PostWhat's missing?
Edit: Instead of just letting the beans out of the bag, I encourage people to really look at this circuit and figure out what is going on. Pay attention to body diodes and consider past threads on energy recovery.
Comment
-
-
Thanks Carl.Originally posted by Carl-NC View PostNM, I see how it works. I give it a 'C' for clever!
Edit: Instead of just letting the beans out of the bag, I encourage people to really look at this circuit and figure out what is going on. Pay attention to body diodes and consider past threads on energy recovery.
Comment
-
Very witty circuit. ML can only wish they had come up with this, instead their bipolar patent is overly complicated.Originally posted by moodz View Post...the ltspice sim
[ATTACH]55473[/ATTACH]
Could you shortly comment on how this circuit achieves power efficiency?
In the simulation it seems that the maximum coil current is drawn continuously from the power supply.
I guess the power savings happen because the coil is never discharged, so the energy in the coil remains constant at all times rather than being damped and recharged as in a regular PI. Is this correct?
Anyway it seems the bipolar variant is still a power hog relative to normal PI because there's no pause between the pulses but a continuous high power pulse train.
Comment
-
For any square wave current driver that's the best you can possibly do. So Paul's approach is close to ideal. I previously said "consider past threads on energy recovery" because those threads focused on kickstart circuits (I couldn't think of the term "kickstart" yesterday) and that is the key element in this circuit.Originally posted by Teleno View PostIn the simulation it seems that the maximum coil current is drawn continuously from the power supply.
Edit:
Not so fast... in Paul's sim he shows 800mA p-p current swing, with only a 1.24V power supply! That's a 1W transmitter... AND... it's independent of pulse frequency. Most PI transmitters run at several watts.Anyway it seems the bipolar variant is still a power hog relative to normal PI
Comment
-
Deemon is the inventor of this method. We should give him credit for it.
https://www.geotech1.com/forums/sho
wthread.php?22845-Great-ideas-for-PI-design&p=211691#post211691
Comment
-
Clever circuit. I tried sim from reply8. I needed to add a 1.24V battery to get it to work. I get over 1600mA swing, what am I doing different?Originally posted by Carl-NC View PostFor any square wave current driver that's the best you can possibly do. So Paul's approach is close to ideal. I previously said "consider past threads on energy recovery" because those threads focused on kickstart circuits (I couldn't think of the term "kickstart" yesterday) and that is the key element in this circuit.
Edit:
Not so fast... in Paul's sim he shows 800mA p-p current swing, with only a 1.24V power supply! That's a 1W transmitter... AND... it's independent of pulse frequency. Most PI transmitters run at several watts.Attached Files
Comment
-
https://www.geotech1.com/forums/atta...0&d=1360192454Originally posted by Tinkerer View PostDeemon is the inventor of this method. We should give him credit for it.
https://www.geotech1.com/forums/sho
wthread.php?22845-Great-ideas-for-PI-design&p=211691#post211691
there is a post on deemons control method there ... its good work but quite complex.
The first "constant current" square wave I ever saw was patented by berringer back in the 80's i think. It used a h bridge made from scrs.
Deemon has a feedback control circuit to adjust the "tilt" of the current waveforms
I was interested in a circuit that required no feedback control was simple and consumed minimum power eg potentially runs of a single 1.5 volt cell.
moodz.
Comment
-
Yes you are correct the max current is always drawn however the circuit appears to work from very low voltages so the power draw can be under 1 watt with say a 1 or 2 volt supply with reasonable current transitions in the coil.Originally posted by Teleno View PostVery witty circuit. ML can only wish they had come up with this, instead their bipolar patent is overly complicated.
Could you shortly comment on how this circuit achieves power efficiency?
In the simulation it seems that the maximum coil current is drawn continuously from the power supply.
I guess the power savings happen because the coil is never discharged, so the energy in the coil remains constant at all times rather than being damped and recharged as in a regular PI. Is this correct?
Anyway it seems the bipolar variant is still a power hog relative to normal PI because there's no pause between the pulses but a continuous high power pulse train.
So when i said it is power efficient I meant it has good power performance compared to more conventional PI circuits.
My actual physical test circuit drew 250 ma from the 1.24 volt supply with 500 volt flybacks .... I only used junkbox fets from my workbench.
- Likes 1
Comment

Comment