Originally posted by green
View Post
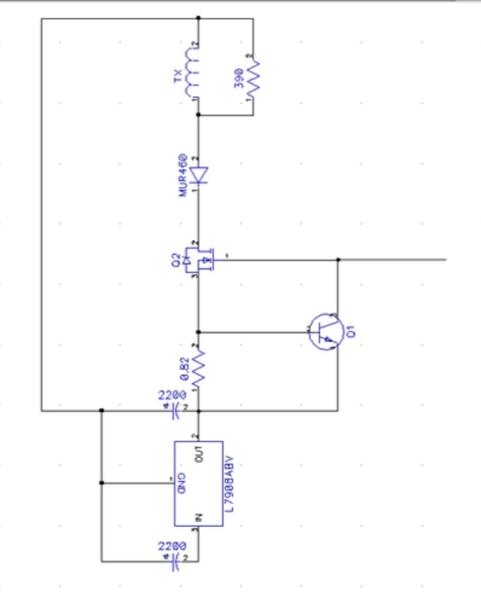
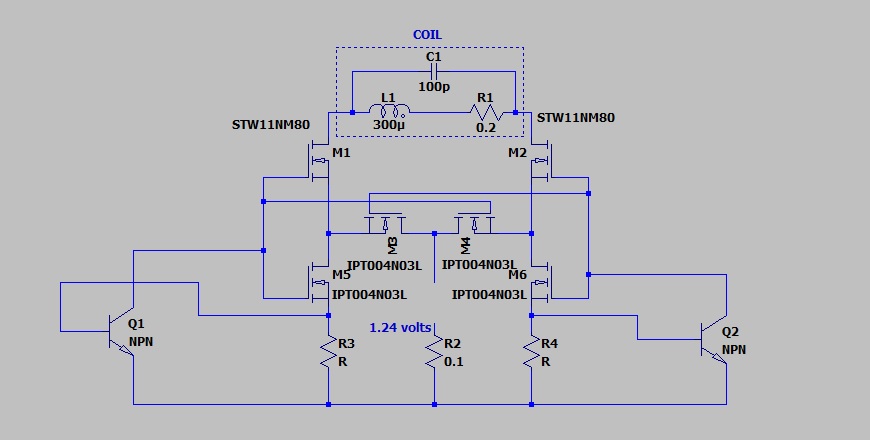
The peak flyback and rise time are affected by the value of C across the coil ( inclusive of mosfet capacitance ).

Comment