Decided to split this topic away from the MAGPI detector which is a project that uses ZP damping.
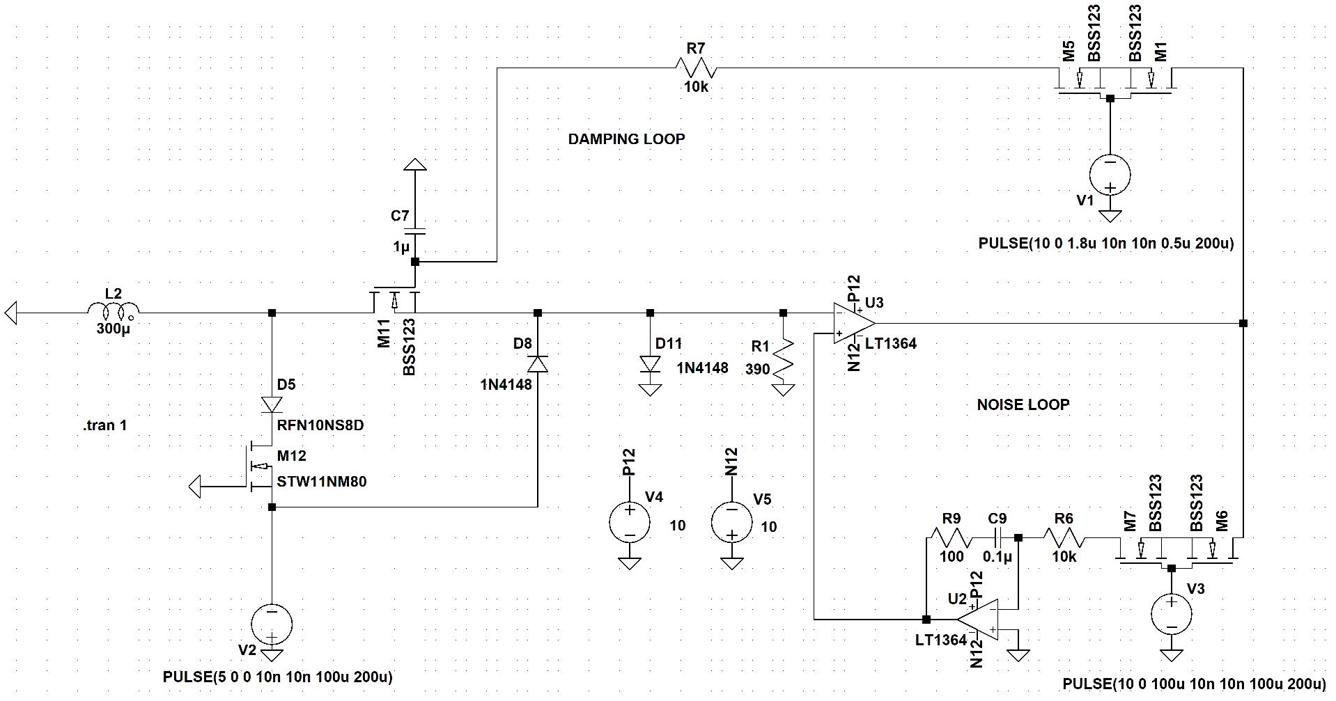
ZP aka Zero Point damping uses the non linear characteristic of mosfets where for a given gate - source potential the drain current will substantially remain constant even though there are large voltage changes at the Drain.
This "non linear resistance" can be used to damp a coil faster than any sort of fixed resistance.
The damping is achieved by a negative feedback loop that samples the "damping error" and sets the gate voltage appropriately. Once the optimal damping point is achieved the gate voltage remains substantially constant.
The amplifier used in the loop is functioning as a TIA or transimpedance amplifier ( current to voltage ) but is also the preamp for target samples ...
However if a single feedback loop is used the damping loop can be affected by Earth Magnetic field and Mains Hum .... so a second feedback loop is provide to sample this "noise" and remove it also.
A couple of variants and a sim file for LTSPICE.


ZPDAMPING.zip
moodz
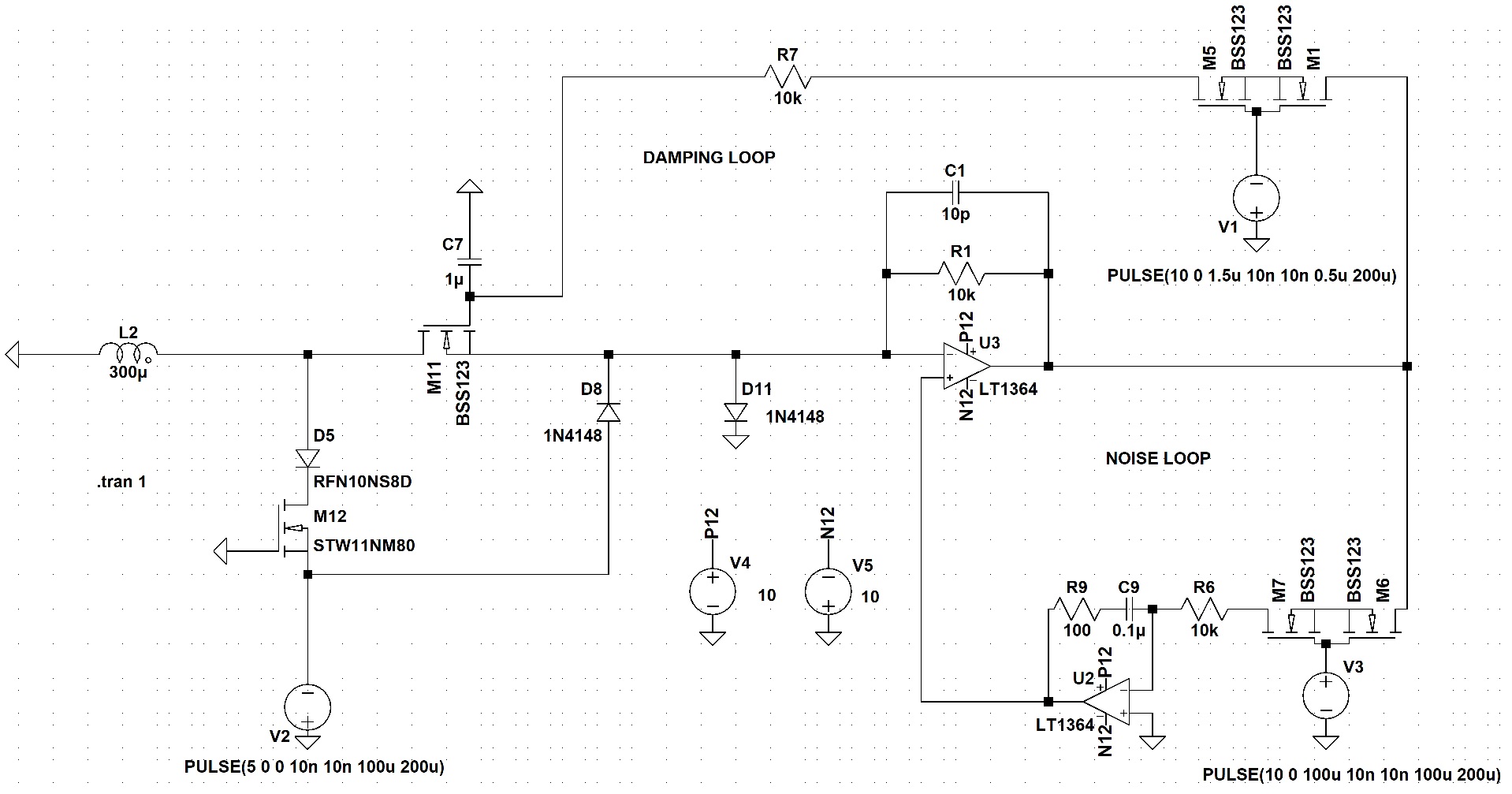
ZP aka Zero Point damping uses the non linear characteristic of mosfets where for a given gate - source potential the drain current will substantially remain constant even though there are large voltage changes at the Drain.
This "non linear resistance" can be used to damp a coil faster than any sort of fixed resistance.
The damping is achieved by a negative feedback loop that samples the "damping error" and sets the gate voltage appropriately. Once the optimal damping point is achieved the gate voltage remains substantially constant.
The amplifier used in the loop is functioning as a TIA or transimpedance amplifier ( current to voltage ) but is also the preamp for target samples ...
However if a single feedback loop is used the damping loop can be affected by Earth Magnetic field and Mains Hum .... so a second feedback loop is provide to sample this "noise" and remove it also.
A couple of variants and a sim file for LTSPICE.
ZPDAMPING.zip
moodz

Comment