The differential coil works swell but lots of folks have put time ( and money ) into the monocoil ( single inductance monocoil ) and I am sure that the time to make a major improvement in monocoil front end circuitry has arrived. So if you have an investment in conventional monocoils ( WM6
) stay tuned.....
It turns out that not only is the circuitry very simple, uses active flyback blocking but also delivers every benefit of the differential frontend
with the exception of descrimination 
Although I just built the circuit so it could be in there somewhere .. we will have to see.
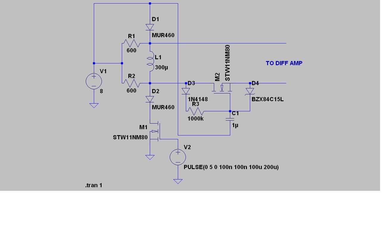
The coil is a flat basket weave 18 inch monocoil 16 turns of 2 mm2 wire and is driven by the UNIPI chip.
Demodulator sampling begins at 3 microseconds with a 70 microsecond transmit pulse.
Below is shot of the output of the active FB blocker prior to the demod / amp section Green Trace. The white trace is the mosfet gate drive signal.
moodz
) stay tuned.....It turns out that not only is the circuitry very simple, uses active flyback blocking but also delivers every benefit of the differential frontend
with the exception of descrimination 
Although I just built the circuit so it could be in there somewhere .. we will have to see.
The coil is a flat basket weave 18 inch monocoil 16 turns of 2 mm2 wire and is driven by the UNIPI chip.
Demodulator sampling begins at 3 microseconds with a 70 microsecond transmit pulse.
Below is shot of the output of the active FB blocker prior to the demod / amp section Green Trace. The white trace is the mosfet gate drive signal.
moodz

If the new ideas improve the performance then ergo they must be better.
)
Comment