I need to study a little about supply voltage of controllers.
Announcement
Collapse
No announcement yet.
Announcement
Collapse
No announcement yet.
HH2 -- first cut
Collapse
X
-
Negative voltages can be confusing. When you learn Micro-controllers you only have +5 or +12 volts. You need to think a different way when you have negative voltages. The ground pin of the Micro-controller becomes -5volts, The supply voltage pin of the Micro-controller becomes common ground of the overall circuit.
When the output register is 1 the Micro pulls it "up" to it's supply pin voltage, in this case it is common ground.
When the output register is 0 the Micro pulls is "Down" to it's ground pin voltage, in this case it is -5Volts.
Comment
-
So , you say Vdd of micros are all positive. like Carl's , QED 's ..etc.
okay
if I feed vdd of 18f4550 by +5 ,and put Carl's design's 12F683 's pin 8 , 7 ,6 links to +5 fed 18f4550 and use the right part of 12f683 Carl's design as out of 18f4550 till N4 ,,then connect N4 to Aziz's improved TX circuit. , will everything be okay in the name of transmitter circuit.
Comment
-
Originally posted by okantex View PostSo , you say Vdd of micros are all positive. like Carl's , QED 's ..etc.
okay
if I feed vdd of 18f4550 by +5 ,and put Carl's design's 12F683 's pin 8 , 7 ,6 links to +5 fed 18f4550 and use the right part of 12f683 Carl's design as out of 18f4550 till N4 ,,then connect N4 to Aziz's improved TX circuit. , will everything be okay in the name of transmitter circuit.
excuse me above are wrong , I recently realized.
but Carl's and 1843's tx are almost same and they are driven by pic directly. also Aziz's tx offer looks similar but why does it need (-) drive.?
Comment
-
Hi Carl,
I intend to write some code for a PIC16F84 or similar, to generate just the delays for a PI detector. Based on your experience, could you please provide some general hints about how to structure the program? Should it be written in assembler or C code?
Is it possible to use switches to adjust the delays? What kind of resolution can be achieved by using a 20MHz clock? For the beginning, I will try using some fixed delay values, but it would be good if we can see the values on an LCD and change them from the front panel.
I have some basic experience programming microcontrollers (enough to know that even simple things are not always so simple
).
Regards,
Nicolae
Comment
-
HammerHead PI
Hi Carl,
I have made 2 HammerHeads and I think its good basic platform for more advanced PI. I intend to implement here some of Pics like 628.877 etc. or some od Atmel low-cost pics. I just finished simulation on SD2000 timings. Zed did nice,excellent job. Timing is qute accurate and precise just he gave us. The most important things are front end receiver, and 3 channel multi-stage, multi-poles filters. I think that kind of filters must be implemented in any advanced PI concept. I study Candy patents and I see that his discoveries are used in all MineLab machines. Conception off all MLab PI machines lie on original Candys artworks.
Carl, could you doing some experimpents on ultra-fast sampling coils. Good and fast sampling machines need such a coil. I think on teflon-fibreglass (Rogers RT/Duroid with an er = 2.2) PCB coils with low dielectic losses. The losses are considerably lower (tan delta = 0.001 to 0.002) from conventional epoxy-fibreglass (tan delta = 0.030 to 0.035). regards
Comment
-
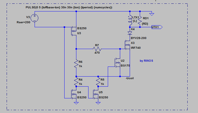
inverting gone
inverting gone?? Does it mean we give +5 pulse and the mofset turns on ???Originally posted by Aziz View PostForgot to mention: Pay attention to the pulse logic level! It is changed with the low cost variant (inverting totem pole gone). So the micro should give right logic levels.
Aziz
what about the older HH version1 Toff times,are they in n seconds , whats the exact value using 2n2906, 07 transistors in Version 1.
Comment
-
-
I'm fairly new to all of this. But it sure seems like we are spending a lot of time designing a mosfet driver circuit when there are evidently chips that are readily available for this. Other than cost, what reason would we have for designing our own mosfet driver over using a standard driver IC? Given that the cost of these standard IC's appear to be around $1, why would you want to rely on so many discrete components instead? It seems like I could easily spend just as much on all of these individual components after shipping and counting the time spent tracking them all down.
What am I missing here? I know that reducing cost is important but if this is a critical component of the system then spending a few extra cents doesn't sound like a bad idea to me. Keep in mind I'm a complete newbie so I'm looking to the real experts here for guidance.
Thanks!
Comment
-
Again, I'm not an expert. That's why I'm asking the question.
But if I go out to Digikey and search for mosfet driver chips from Microchip, STMicroelectronics, and Maxium I find all kinds of hits. And most of them are less than $2. An example may be the Microchip TC1411. It's less than $1.50. If you price out the discrete components on the FET design it comes out to over $3.00. Now I have no idea if this particular chip is an appropriate driver for the IRF740. But surely this is not a new problem and there should be reasonable solutions available. I can't find the post now but I remember someone out here comparing the results of these discrete component designs with those of a mosfet driver IC. Perhaps they can shed some light on what they were comparing to and what the cost would have been.
It seems to me that it is a solved problem and we are reinventing the wheel. I'm just trying to figure out if that is truly the case. I have no problem admitting that I am wrong or that I don't know what I'm talking about.
A couple of final points and then I'll turn it back over to the experts.
First off I have to say that Carl's original BJT design seems to work very well in my opinion. So if I were going to go with a discrete component design I'd be inclined to go with that one. It's made of less than 50 cents worth of parts that I can pick up at my local Radio Shack. Now I'm not saying that spending more money/time on a better design might not be justified. Given the constraints Carl has put on this project I think his design fits the bill nicely. But those of you who are trying to wring out better performance are certainly justified in seeking to improve upon the design.
Second, I'm an IC guy by nature. Back in my EE days I had a phobia of discrete components to a certain extent. Many of the "old timers" I've met over the years tended to be the opposite. They would shy away from IC's just because they "felt wrong". I have to wonder how much each of those mindsets are impacting the decision here. I'm not saying that discrete designs are bad. I'm simply saying that most of us fall back on what we are familiar with regardless of whether or not there is a better design available. I've definitely been known to plug a bunch of IC's together when in reality a few discrete transistors would have done the job.
So again, I'm not an expert. I'm just curious. I have no experience with mosfet driver IC's so I'm hoping you folks can enlighten me.
Thanks for your patience.
Comment
-
Another example may be the MCP1407. It costs $1.06 from Digikey and can handle up to 6A peak switching currents. It is rated at 40ns for a 2500pf capacitive load. I can't imagine that the IRF740 is anywhere near that but I could be very wrong. For lower capacitance loads it is rated at nominal rise/fall time of 20ns.
This seems like it would fit the bill but I may be way off base.
Thanks again.
Comment
-
The following doc is pretty good at describing the process of matching MOSFET drivers with MOSFETS. Based on the formulas in the doc and the IRF740 specs the total gate capacitance at our operating conditions is probably more like 4000pf (compared to the value specified it the data sheet for Ciss which is only 1400pf). Therefore, using the TC1411 would probably result in rise/fall times in the 100ns range. That's still pretty good but would not be as good as the MCP1407 which would likely be able switch off the MOSFET in 50ns or less.
http://ww1.microchip.com/downloads/e...tes/00799b.pdf
Can anyone comment on the desired rise/fall times for our particular application? Is 100ns too long? How would the BJT/Push-Pull and FET versions compare with this?
One thing to keep in mind is that these MOSFET drivers are designed for a different application. They are typically used for switching power supplies to try and preserve as much power as possible by switching quickly. Given that we want very fast switching as well these drivers seem well suited to the task. However, we are certainly not nearly as worried about power efficiencies so the simple push-pull BJT circuit is likely to work just fine in our application.
Thoughts? I apologize for the multiple posts in succession. I'm learning as I go so the thoughts flow rather freely at times.
Comment

Comment