Not so much executive summary would be like this...
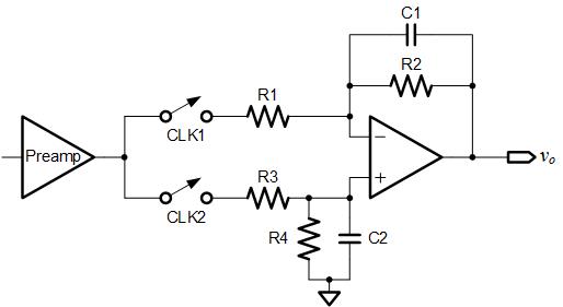
Assumption: gain is the same throughout.
GB condition is met when sum of integrated samples in target and GB samples is zero for 1/t stimulus.
Here we have timing: 1 delay, 1 sample, 2 GB
Because duration ratios 1delay:1sample = 1:1 = 1 and (1delay + 1sample):2GB = 2:2 = 1 -> subtractive integrating 1/t over such periods produces 0
Actually for 1/t stimulus, if you alternate samples at a constant ratio you also get GB, but binary sequence is a handy one for simple counters.
Because the ground may assume some value of exponent other than -1, for whatever reason, I'm varying initial delay a little to compensate.
EF condition is achieved when sum of positive pulses duration equals duration of the negative pulse duration, and counter-intuitive it is positive here. So 1sample-2GB+1EF=0. This is so because gain is the same throughout.
For targets the response varies with t/tau ratio, and there is a hole. I'll place some links to Wolfram Alpha to give some insight to this. It is even more interesting when additional pairs of sample&GB are added, 4 sample, 8GB, and 16 sample, 32 GB, as this shifts the hole in a favourable way and widens the response.
Polarity of the response is different below and above the hole. No surprise there.
Assumption: gain is the same throughout.
GB condition is met when sum of integrated samples in target and GB samples is zero for 1/t stimulus.
Here we have timing: 1 delay, 1 sample, 2 GB
Because duration ratios 1delay:1sample = 1:1 = 1 and (1delay + 1sample):2GB = 2:2 = 1 -> subtractive integrating 1/t over such periods produces 0
Actually for 1/t stimulus, if you alternate samples at a constant ratio you also get GB, but binary sequence is a handy one for simple counters.
Because the ground may assume some value of exponent other than -1, for whatever reason, I'm varying initial delay a little to compensate.
EF condition is achieved when sum of positive pulses duration equals duration of the negative pulse duration, and counter-intuitive it is positive here. So 1sample-2GB+1EF=0. This is so because gain is the same throughout.
For targets the response varies with t/tau ratio, and there is a hole. I'll place some links to Wolfram Alpha to give some insight to this. It is even more interesting when additional pairs of sample&GB are added, 4 sample, 8GB, and 16 sample, 32 GB, as this shifts the hole in a favourable way and widens the response.
Polarity of the response is different below and above the hole. No surprise there.


Comment