Originally posted by godigit1
View Post
Announcement
Collapse
No announcement yet.
Announcement
Collapse
No announcement yet.
MPP preamp is vastly improvable
Collapse
X
-
Hi 6666,Originally posted by 6666 View PostHi I get invalid attachment.
There are a couple problems with that board mainly component size I put in the wrong sizes for the caps and resistors.
I went ahead and built it so far its working but I am in the process of making a new board layout.
Ill try to get it done soon .
Thanks
Comment
-
Hi Teleno,
I started a new version of a 3dss coil on a round form instead a flat form. Hopefully it will be fast enough. The other one I want to try is a spiral design.
It should allow for the same self shielding and have a slightly denser winding .
Im hoping this should help recieve signal a little .
Comment
-
I'm simulating with a 300uH, 100pF coil and the sampling delay is about 4us.Originally posted by godigit1 View PostHi Teleno,
I started a new version of a 3dss coil on a round form instead a flat form. Hopefully it will be fast enough. The other one I want to try is a spiral design.
It should allow for the same self shielding and have a slightly denser winding .
Im hoping this should help recieve signal a little .
When using LM4562 the preamp is faster with D12 removed (BAT54).
Comment
-
Hi 6666
Teleno Mpp Integrator (2).zip
Here is the board redone with proper component sizes.
I am in the process of completing and testing it, so It may not be perfect.
I have it hitched to a rev e but Im going to switch everything over to rev d to finish testing.
Hi Teleno,
I try to hit around the 300 mark with all the coils Ive made. I have to get a proper test set up to be able to do the proper resonence and capacitance tests. Im working on that soon.
Best
Comment
-
Can you also post the DipTrace schematic? other people might help with future changes.Originally posted by godigit1 View PostHi 6666
[ATTACH]45771[/ATTACH]
Here is the board redone with proper component sizes.
I am in the process of completing and testing it, so It may not be perfect.
Thank you for your efforts!
Comment
-
Hi Teleno,
I posted the schematic im using in post # 23. It is the one where I had the 082 and 4562 locations swapped. I didnt change them on the schematic as the pinouts are the same.
The schematic is also exactly waht is on the spice sim schematic unless I missed something.
Thank you for your designs, it would be great if someone more experianced jumped in to help. Im not the most qualified person here to be doing this but Im learning allot and having fun.
My round core coil has to be redone . I thought I had enough wire on the spool I was using but only got 185 uh. So I have to rewind it..
Thanks again
Comment
-
ThanksOriginally posted by godigit1 View PostHi 6666
[ATTACH]45771[/ATTACH]
Here is the board redone with proper component sizes.
I am in the process of completing and testing it, so It may not be perfect.
I have it hitched to a rev e but Im going to switch everything over to rev d to finish testing.
Hi Teleno,
I try to hit around the 300 mark with all the coils Ive made. I have to get a proper test set up to be able to do the proper resonence and capacitance tests. Im working on that soon.
Best
T
Comment
-
Hi Teleno,
Ive read allot of your posts over the years and am wondering if you would advise me on a coil type to get to sub 5us sampling.
Here are a couple pictures of the round core coil i was trying.
It is the same wrap as the 3dss coils but on a round form without slots.
My hope is that having the wires not alligned through slots but more randomly and with less sharp corners.
My wrap is clockwise but in a counterclockwise thread around the form. Dont know if this will do much but the litz is wraped right handed so I wraped the wire left handed.
Do you think this would be useful or would a simple spiral coil be better?
Thanks for any advice
Comment
-
So I finally have the whole circut powered up.
I have two Rev d MPP set up the same way for comparison.
PPM 5000 period 74us
Coil is 288Uh at 2.1 ohms folded 8
Timing
1st sample spacing 5us
1st sample 20us
EFE spacing 71us
EFE width 21 us
Detector works pretty good with these settings I picked up a 1 ad 1/2 inch gain on my test nugget.
The square wave at the new test point #3 is wrong. Im not sure whats causing it yet but It carries through the whole integrator and is a constant tone in the speaker.
There is no detecton. or voltage drop at TP4 with the new preamp and integrator hooked up.
Im not sure if something is wrong with the board or the schematic itself. Everything looks good Ive checked and rechecked but that doesnt mean I didnt miss something.
here is a picture of the Amp at 5000pps
Here is the output signal of the new sample integrator, it should just be a steady voltage but the square wave is present there as well.
Any thoughts would be apreciated.
Comment
-
Question... Is it on your positive rail as well?Originally posted by godigit1 View PostSo I finally have the whole circut powered up.
I have two Rev d MPP set up the same way for comparison.
PPM 5000 period 74us
Coil is 288Uh at 2.1 ohms folded 8
Timing
1st sample spacing 5us
1st sample 20us
EFE spacing 71us
EFE width 21 us
Detector works pretty good with these settings I picked up a 1 ad 1/2 inch gain on my test nugget.
The square wave at the new test point #3 is wrong. Im not sure whats causing it yet but It carries through the whole integrator and is a constant tone in the speaker.
There is no detecton. or voltage drop at TP4 with the new preamp and integrator hooked up.
Im not sure if something is wrong with the board or the schematic itself. Everything looks good Ive checked and rechecked but that doesnt mean I didnt miss something.
here is a picture of the Amp at 5000pps
[ATTACH]45830[/ATTACH][ATTACH]45831[/ATTACH]
Here is the output signal of the new sample integrator, it should just be a steady voltage but the square wave is present there as well.
[ATTACH]45832[/ATTACH]
Any thoughts would be apreciated.
Comment
-
Try swapping signals "C' and "D" in my schematic. I believe the EF should be "D" and the main sample should be "C", it's the other way around in my schematic. I've made a silly mistake there.Originally posted by godigit1 View PostDetector works pretty good with these settings I picked up a 1 ad 1/2 inch gain on my test nugget.
The square wave at the new test point #3 is wrong. Im not sure whats causing it yet but It carries through the whole integrator and is a constant tone in the speaker.
There is no detecton. or voltage drop at TP4 with the new preamp and integrator hooked up.
Im not sure if something is wrong with the board or the schematic itself. Everything looks good Ive checked and rechecked but that doesnt mean I didnt miss something.
here is a picture of the Amp at 5000pps
[ATTACH]45830[/ATTACH][ATTACH]45831[/ATTACH]
Here is the output signal of the new sample integrator, it should just be a steady voltage but the square wave is present there as well.
[ATTACH]45832[/ATTACH]
Any thoughts would be apreciated.
Comment
-
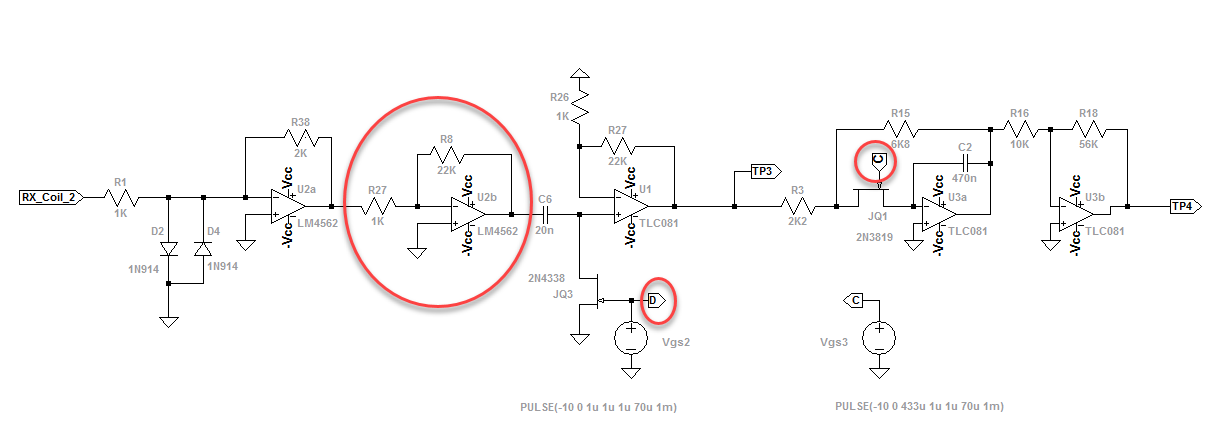
These are the corrections to make:
1. Signals "C" and "D" should be swapped. "C" is the target sample and "D" is the EF sample (offset correction). I got it the wrong way around.
2. U2b should be inverting as in post #3. Then the integrator's output at T4 increases when a target is placed near the coil, which is what the sound subcircuit expects.
Make sure you've modified the integrator as well: remove Q3, R13, R25, C6 and connect U3a pin 3 (+) to 0V. You can reuse Q3 and C6 for the preamp offset (EF) correction.
Now you shoud see a positive target signal at TP3 (opposite to the mormal MPP, which is negative.).
Because the offet is low, the preamp can now be DC-coupled to the integrator directly. Just bypass C4 and remove D3, D5, R2 and R12.
Comment
-
Another thing.
Because this mod doesn't use a differential integrator, the EF pulse "C" does not need to be of the same duration as the sampling pulse "D". It can be set much longer.
I'd recommend 100us so that the value of cap C6 can be larger (around 47n) for better offset correction (the charge-injection step when switching Q3 gets smaller for larger C6).
Comment

Comment