Hello,
This weekend, I've worked on my TGSL.
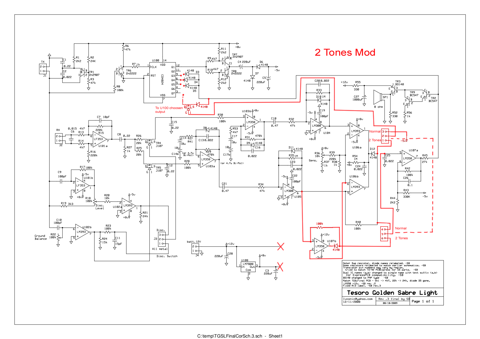
My goal was to add a dual tone ID on it when the MD is in All metal mode.
On the bench, it works quite fine.
To do this, I use an additionnal LM393 which drive a FET transistor to switch another output of the 4024 divider to the audio stage.
In Full metal mode, the Output 6 of U104 is disconnected from U106a. And the input 3 of U106a is shorted with the input 5. (Both inputs see the GEB signal).
The output 6 of U104 is rerouted to the input 3 of the new LM393.
The output 6 of U105 is routed to the input 5 of the new LM393.
At this time, I still have some points to adjust :
- The initial LM393 is more sensitive than my second stage. There is a distance range where the audio output is active while the FET has not switched yet.
- The outputs of the new LM393 can oscillate under some circumstances.
- And at least, I don't really understand why Tesoro has added a small delay on the GEB channel (R23 and C11).
Any help is welcome,
Hugues
This weekend, I've worked on my TGSL.
My goal was to add a dual tone ID on it when the MD is in All metal mode.
On the bench, it works quite fine.
To do this, I use an additionnal LM393 which drive a FET transistor to switch another output of the 4024 divider to the audio stage.
In Full metal mode, the Output 6 of U104 is disconnected from U106a. And the input 3 of U106a is shorted with the input 5. (Both inputs see the GEB signal).
The output 6 of U104 is rerouted to the input 3 of the new LM393.
The output 6 of U105 is routed to the input 5 of the new LM393.
At this time, I still have some points to adjust :

- The initial LM393 is more sensitive than my second stage. There is a distance range where the audio output is active while the FET has not switched yet.
- The outputs of the new LM393 can oscillate under some circumstances.
- And at least, I don't really understand why Tesoro has added a small delay on the GEB channel (R23 and C11).
Any help is welcome,
Hugues


Comment