If this is your first visit, be sure to
check out the FAQ by clicking the
link above. You may have to register
before you can post: click the register link above to proceed. To start viewing messages,
select the forum that you want to visit from the selection below.
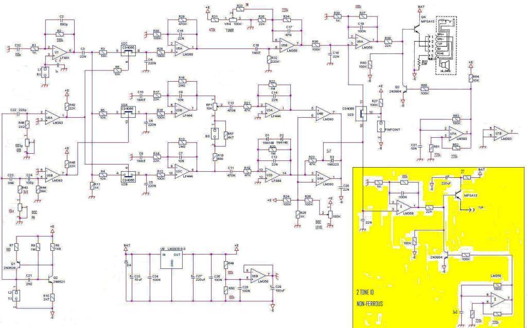
why three diodes are connected together on the 4024 for tone? can we not put a single diode per channel?
As I explain in a personal message, up to three diodes per channel are used to reduce sound duty cycle and save battery power.
Since it appears you don't attempt to understand answers given you freely, I would appreciate it if you never again send me personal message and ask for any help.
As I explain in a personal message, up to three diodes per channel are used to reduce sound duty cycle and save battery power.
Since it appears you don't attempt to understand answers given you freely, I would appreciate it if you never again send me personal message and ask for any help.
You got that, Nico?
Don't send me any more messages jerk.
hello, sorry to offend you but I will my best to answer troubleshooting.
Bit of a long shot for IDX. Uses PP while not in PP..
Unit with Disc open - All metal mode - so full depth.
Only 1 tone for non Fe - No Iron tone. So as before. No headache.
If A > B then Fe, the spare LM393 output shuts the Disc system output OFF (across PP switch) = So, No Tone - which gets rid of all the Iron bleeps - but gives extra depth on non Fe -- because Disc all the way open.
PP pot would need lowering a bit in this mode.
May have comparator inputs reversed, had a bit of roja now..
Bit of a long shot for IDX. Uses PP while not in PP..
Unit with Disc open - All metal mode - so full depth.
Only 1 tone for non Fe - No Iron tone. So as before. No headache.
If A > B then Fe, the spare LM393 output shuts the Disc system output OFF (across PP switch) = So, No Tone - which gets rid of all the Iron bleeps - but gives extra depth on non Fe -- because Disc all the way open.
PP pot would need lowering a bit in this mode.
May have comparator inputs reversed, had a bit of roja now..
[ATTACH]25217[/ATTACH]
S
Here you have a 2-tone scheme. I have tested and works perfectly. The only problem is that the hot rocks, are detected with a low tone, like iron.
I have a question about the 2Tone Mod for the TDSL EDU board from Silverdog, i was reading the Abstract 2 Tones PDF and got a little confused.
Based on the silk screen and components the board uses the LM308 Chips. Part 1 states not to remove the 100pF caps if the LM308 are used, however the rest of the images in the abstract shows the caps removed even though it appears that the board is a TGSL-EDU from Silverdog. I think i might be missing something and would appreciate some clarification.
Comment