Originally posted by Davor
View Post
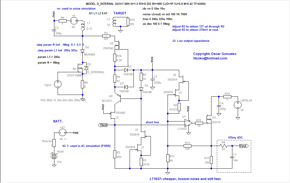
Anyway my design is open to everybody, modify according to personal preference and please, do share.

Comment