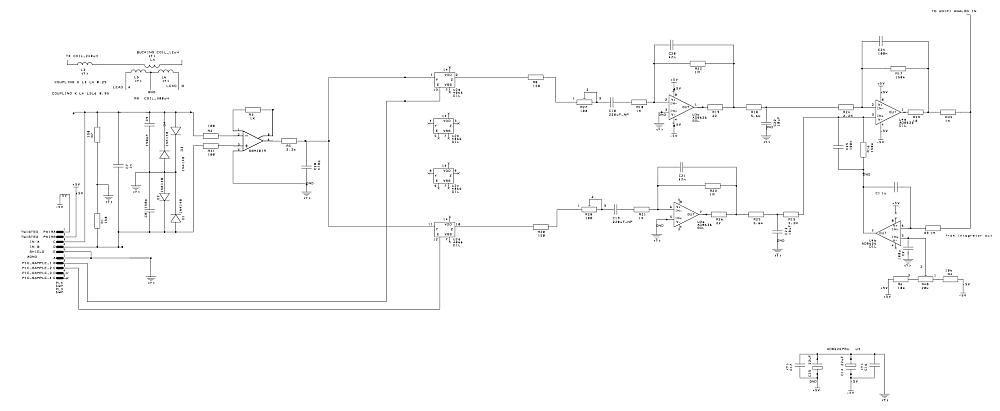
shielding in a picture
I'm interested in others experience with bi-pulse.
Yes, here is my explanation of shielding (attached). I hope it is correct.
I'm interested in others experience with bi-pulse.
Yes, here is my explanation of shielding (attached). I hope it is correct.


Comment