Announcement
Collapse
No announcement yet.
Announcement
Collapse
No announcement yet.
Very large DD coil
Collapse
X
-
we do NOT SAY about EMI screening. you mislead something.Originally posted by Krzychu_ View PostI've seen a few photos of several different coils and I'm "a little bit surprised" with their shielding, because I've often seen windings without screening EMI (???) - Is it common practice?
yes, pulse induction coil may be without screening, but your... a VLF type coil... needs always in antistatic field protection.
Comment
-
No, you don't. If you build your own detector and your own coil, it may as well be balanced, and in that case you don't need a shield.
The other schematic is better noise-wise, but VLF is also limited with front end distortion, and that circuit sucks at distortion. Sorry.
DFX coil must be terminated with 1k resistor, which is not optimal for squeezing the maximum off your coil.
Comment
-
any coil moving in electrostatic field around. a coil accumulates electrostatic charge on itself.
if you do not protect a coil you get microstrikes between enveronment and winding.
every strike will give a noise and impossibility to work.
any another opinion IS THE FAULT.
Comment
-
Suppose you are right, and your coil is shielded, and you get the microstrikes you predicted. Those will ground into the shield and... will still give you noise because it is RFI.
In reality it is the field you worry about, and in that case balance works just fine.
Reality check: see about the professional microphones, and stage equipment, and be amazed how balanced arrangement works well for those.
Shield is only helpful against static fields and EMI with an unbalanced coil, and not at all against RFI. So any discharge will produce noise anyway.
Comment
-
i can show you a megastrike if you need. its not problem for me. i think you do not present what is electromagnetic field
and what is electrostatic in nature.
a detector coil is protected ONLY from electrostatic field influence and NOT from EMI.
https://www.youtube.com/watch?v=M4LiPvE9X1Q
Comment
-
I do not care about super sensitivity. The detector will be used for relatively large objects lying at a small depth. I am looking for and asking a lot of questions not to commit some stupid mistake, but I am most interested in specific, the simplest suggested solutions (eg "I would do it like this ..."), which will have a chance to work with DFX without advanced modifications.
Comment
-
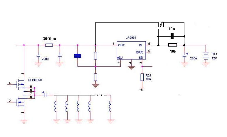
OK. I decided to solve the problem the easiest way. The stabilizer is in the socket, so I check if the detector will work properly after replacing it with standard 1A, eg LM7805. which has worse parameters: higher quiescent current and higher input voltage from LP2951 to work.
Comment
-
first mistake. you do a reostat. better way to use impulse
https://www.ebay.com/itm/1A-6-5-40V-...YAAOSwKOJYK~P0
Comment
-
Funny you should mention carbon fibre. I measured some 3mm sheet. Two points 6" apart measure a dead short 0 ohms. Should be able to bolt directly to the surface after the sanding through the surface. As far as I know carbon sheet not been tried.
Cloth has and a reliable method of attaching it to the cable wasn't found
Comment

Comment