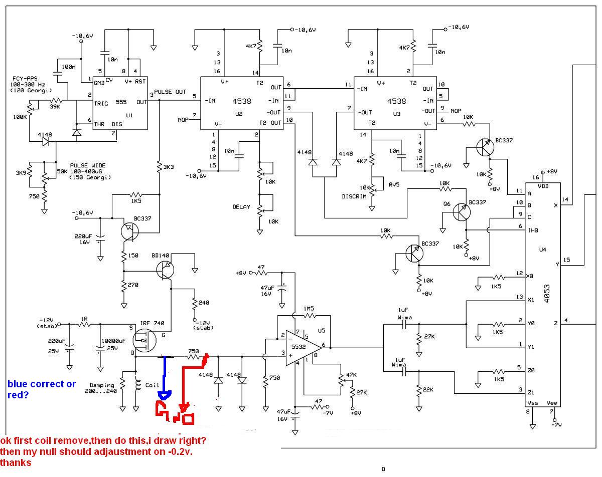
Regarding #158, 4066 is a bilateral switch, so pins 8&9 are interchangeable. Same with pins 3&4.
Offset potentiometers of 10k (RV7,8,9) are originally connected with a single resistor of 22k, which is the same as if each of them is connected with it's own resistor of 68k. The schematic you refer to has 22k resistors in series with 10k potentiometers. It means that in comparison with Georgi's schematic it will be 3 times more coarse, and you'll find good positions on the lower end of potentiometers, not in a middle. However, functionality will be the same. If you find it difficult to adjust, just replace 22k resistors with 68k.
Offset potentiometers of 10k (RV7,8,9) are originally connected with a single resistor of 22k, which is the same as if each of them is connected with it's own resistor of 68k. The schematic you refer to has 22k resistors in series with 10k potentiometers. It means that in comparison with Georgi's schematic it will be 3 times more coarse, and you'll find good positions on the lower end of potentiometers, not in a middle. However, functionality will be the same. If you find it difficult to adjust, just replace 22k resistors with 68k.

ins 11, 14,pins 10, 15,pins 9, 4
Comment