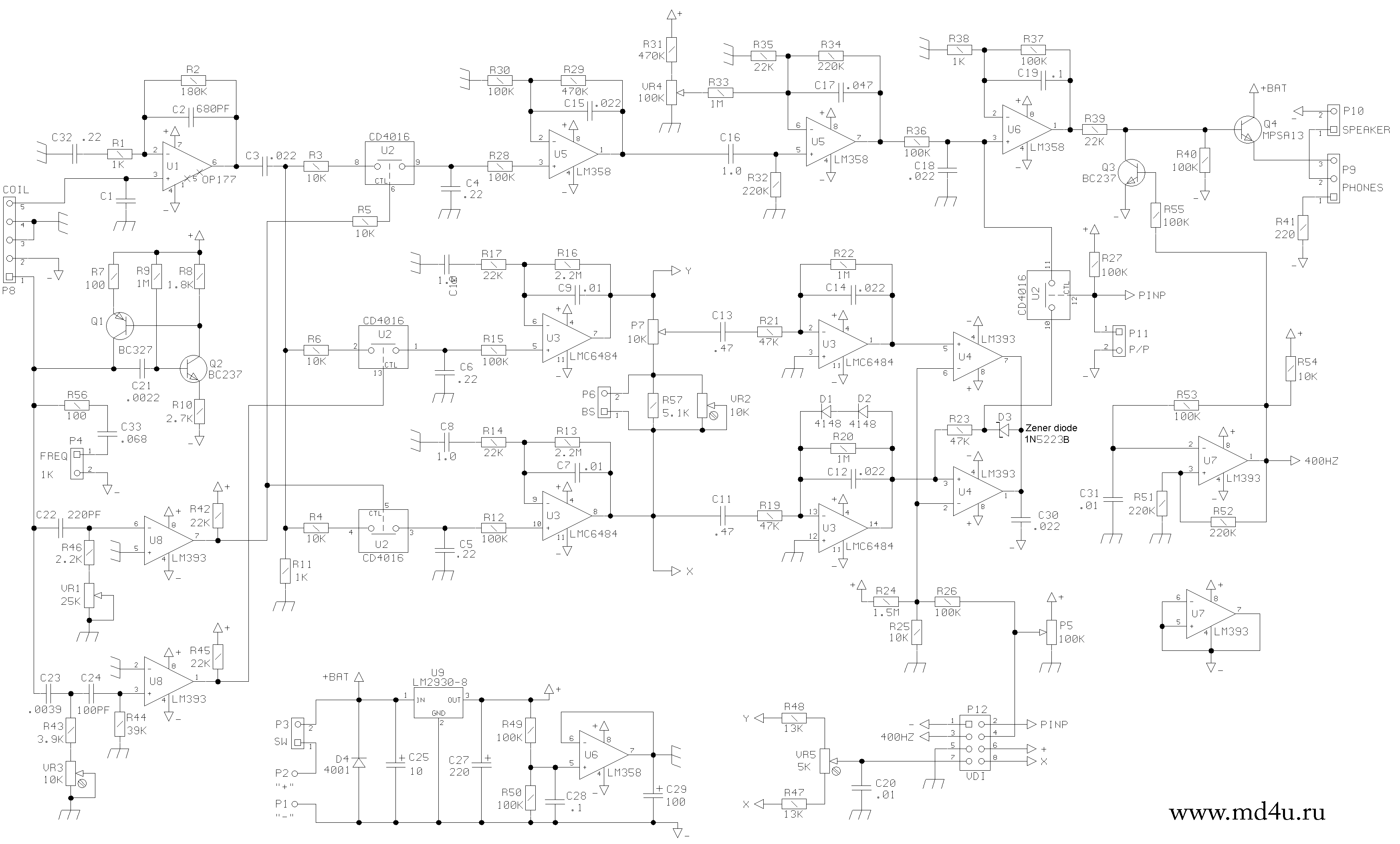
That is a frequency adjustment, not the same as ground balance (seems to have some kind of aftermarket label). Ground balance on this detector is fractory adjusted at VR-1.
Announcement
Collapse
No announcement yet.
Announcement
Collapse
No announcement yet.
Whites Classic, II, III, ID, and IDX Modifications
Collapse
X
-
Use two wires. look carefully at the Picts on post 17. The VR-1 wiper and resistive element are joined at the board at one end. Then when you run three wires to the new pot this is not an equivalent circuit.Originally posted by jfais1717 View PostI just performed all of these mods. I am a retired navy electronics technician.
When connecting the ground balance pot, I just connected it like the original trimmer. I'm not sure if this is correct and I have been unBle to locate any images or references on how the wires connect to the pot. I did see in Mr bills original post that he only used 2 wires...
Can anyone shed some light on this for me please?
Comment
-
Well, I removed the 470k from r24 and added the 2.2meg. I also added the 51 ohm to r7. I had the 100 ohm and that was all I did because it is the Surfmaster II. At first I thought I may have lost a little sensitivity and depth. After playing with it a bit I haven't noticed much a difference.
After adding the 2.2 meg resistor I checked its performance definitely lost depth and sensitivity. After the r7 swop I got it back. I am curious what the changes would or should do.
I have a small gold piece that I have been using to see if it hits better but it seems the same. The only real difference I noticed is that it now has a good chatter with the sensitivity way up. It didn't chatter as much on the bench before the changes even with the sens up.
I did get the pots but I wasn't planning on adding them until up the road when I get the correct tap to do the threads on the case. I also have the shaft seals so I should be able to add them.
It seems like if it didn't chatter as much now, I would have gained some depth and sensitivity to smaller targets. An adjustment perhaps? Unfortunately this MD was a basket case when I got it so I am not sure what it could do. I gave it a new control board, new 950 coil, I even had to make new water proof headphones for it. Someone put it away flooded with salt water. It’s been fun getting it going. Thanks for your help and thanks Mr Bill for sharing your mods.
Does this sound like it was a success or is something off? Perhaps I was expecting too much.
Comment
-
alright... i reconfigured the GB pot and now it is working well... the only issue is the GB doesnt seam to stay... I can set it on noise cancellation mode and the GB does seam to stay... but when i have it where i can hear the threshhold, it doesnt seam to work. maybe im special and this is the way it is?
Comment
-
After spending some time with Surfmaster I noticed it is a bit deeper after the resistor swop. I will be adding the pots. I just got a ML Excalibur that has been taking up my spare time. It also has a hard time on the same small gold piece, a thin cross I found with a BH of all machines. It's a shame the Surfmaster is single tone. I think if I was to replace another Surfmaster II PCB I would use a Coinmaster Classic II control board and mod it with Bills technique. Great mods for an old machine. Thanks again.
Comment
-
jim where in the world are you ? maplins is where i got mine make a list of what you need values and such like and go ask them thats what i did and it was like painting with numbers put the right number in the right place easy if you can solder !!!!!
Comment
-
In Pa. USA This will be the first time I tried anything like this Thanks for the reply and info Looking for local supply co.Originally posted by alcartraz View Postjim where in the world are you ? maplins is where i got mine make a list of what you need values and such like and go ask them thats what i did and it was like painting with numbers put the right number in the right place easy if you can solder !!!!!
Comment
-
-
I just finished that mod on CIIISL. In fact it's probably 4th or 5th Classic I modified that way. But first time ever with R32 mod via 2 position switch with additional 395k resistor. So, machine was set as below:
- Disc at [P],
- Freq at [low], I found that low freq gives a bit better depth on most of the targets (usually 0.5-1cm on tested objects, but on one coin was a bit worse compared to [P] setting),
- black sand mode (gives much better depth than normal),
- Sens at maximum,
- SAT on either 220k or 395k resistor I didn't notice any difference,
Results (air tests):
1 euro cent- 23.5 cm,
1 pence- 28 cm,
5 pence- 27 cm,
2 pence- 34 cm,
1 pound- 34cm,
1 euro- 35cm,
very thin gold ring 22mm diameter at 31cm,
same settings but sensitivity at 3 o'clock:
1 euro cent- 18 cm,
1 pence- 22 cm,
5 pence- 19 cm,
2 pence- 26 cm,
1 pound- 27 cm,
1 euro- 27.5 cm,
very thin gold ring 22mm diameter at 22.5 cm,
I have also modified White's Classic II SL, with R24 1.8M (instead of 2.2M in CIIISL). And results are actually exactly the same. But there is a difference in discrimination. CIISL discriminates piece of iron just above 9 o'clock when CIIISL same piece of iron, close to P setting. I had tested CIISL in field and found it to perform well after modification. But I noticed that after ground balancing it's sensitive to stones. So, I had to lower sens from max. to around 3 o'clock. Or, turn ground balance slightly anticlockwise.
Comment
-
SAT is SAT and has not a relation to the depth. if you use JFET opamps (if no so change its on JFETs) you need to operate not 100's kOhms but MEGAOhms, in the SAT. 1...2M may be good. you second mod would be an RX opamp in a coil. for that you need to open a coil and insert a board inside on manner that greedlab does it always and why wins any testing on the gives much better depth than normal.- SAT on either 220k or 395k resistor I didn't notice any difference,
good luck
Comment

Comment