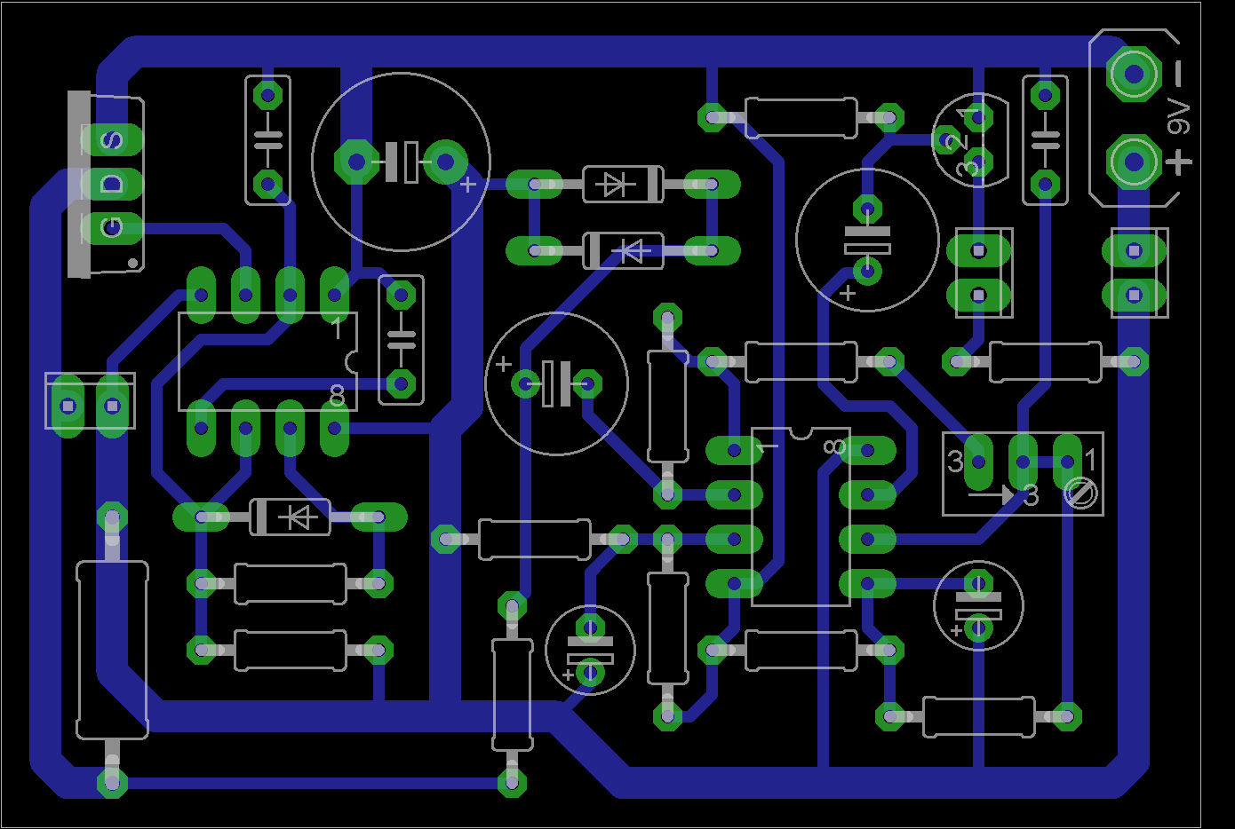
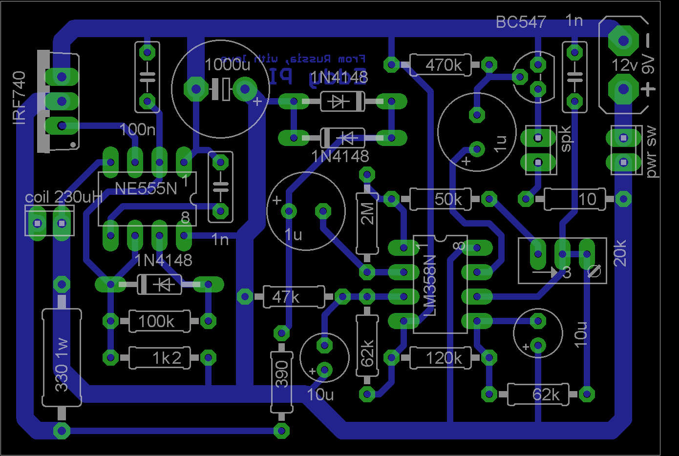
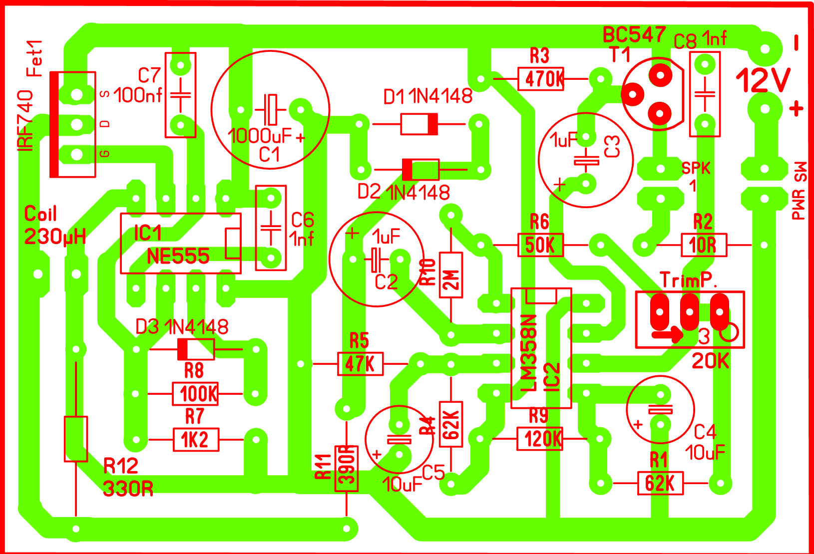
In article of Eddy71 Russian PI http://www.geotech1.com/forums/attac...5&d=1358762518
is it possible directly on the output 555 use only one power transistor that drives the coil, with only the necessary resistors around it?
If so, can anyone draw a modified scheme - I try on the testplate all possible combinations with strong NPN and PNP transistors, but is always overloaded currents.
If not, please explanation to learn something
Thanks!
is it possible directly on the output 555 use only one power transistor that drives the coil, with only the necessary resistors around it?
If so, can anyone draw a modified scheme - I try on the testplate all possible combinations with strong NPN and PNP transistors, but is always overloaded currents.
If not, please explanation to learn something

Thanks!

Comment