bernte_one, I am very sorry, but not able to help.
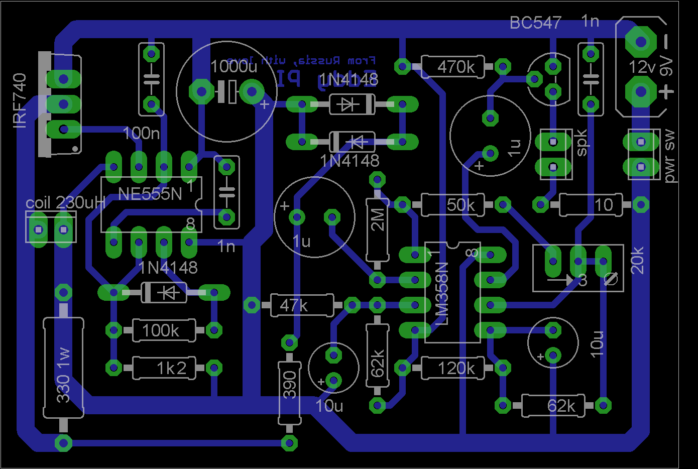
First I made a PCB design, and then built a device to testboard to see how it works.
The unit is got started, but his performance was not satisfactorily to me (Eddy mentioned about 40cm for 2Euro!), so I gave up on making the PCB in acid ...
Elements from testboard I plucked out a long time ago.
In my PCB design, is only changed (simplified) a pulse circuit 555, but have retained similar characteristics of pulse, compared to the original.
See older post!
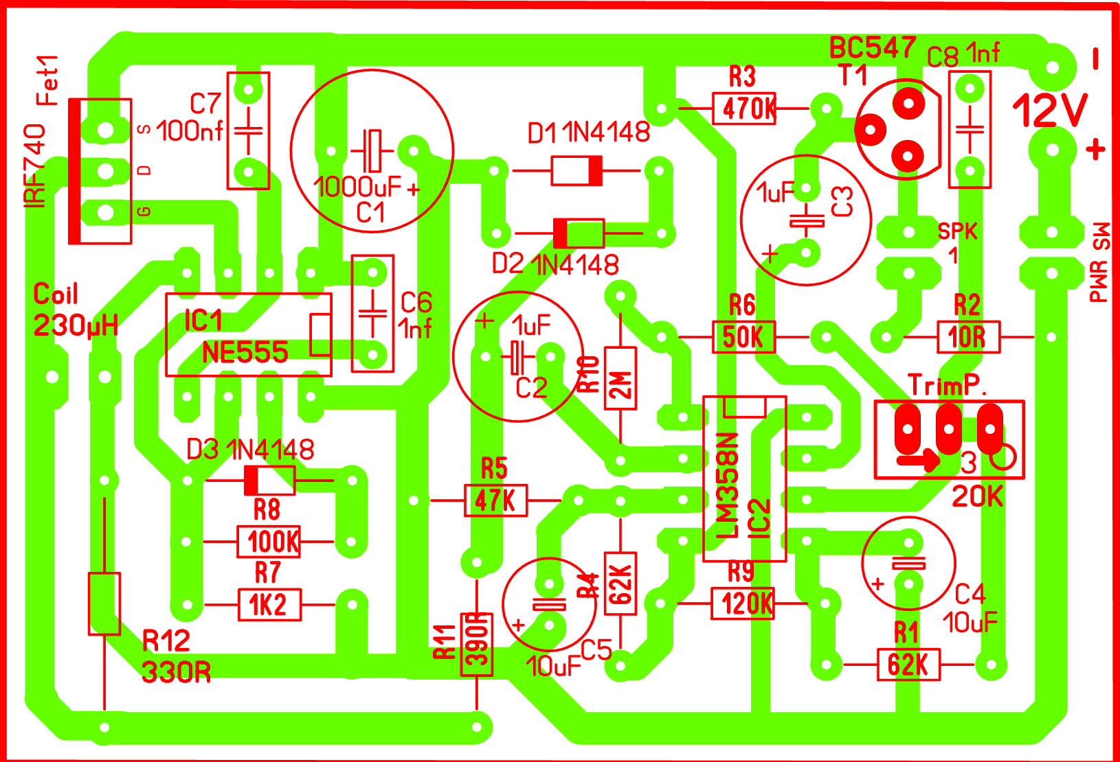
First I made a PCB design, and then built a device to testboard to see how it works.
The unit is got started, but his performance was not satisfactorily to me (Eddy mentioned about 40cm for 2Euro!), so I gave up on making the PCB in acid ...
Elements from testboard I plucked out a long time ago.
In my PCB design, is only changed (simplified) a pulse circuit 555, but have retained similar characteristics of pulse, compared to the original.
See older post!


Comment