Thanks for the help WM6...
I'll be messing with a few things today on it... at least it was super cheap to build so no worries'
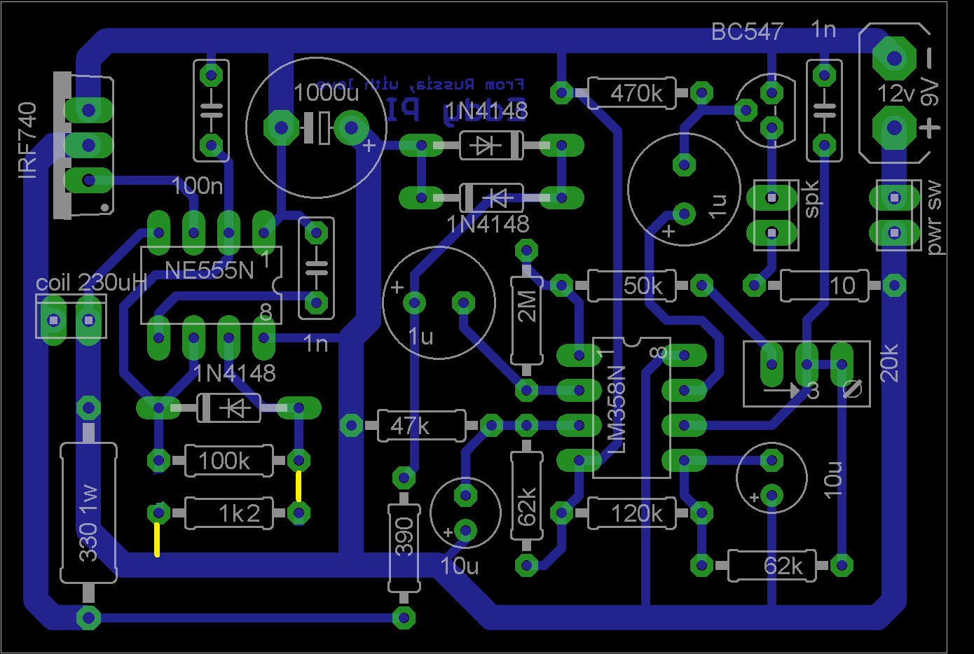
if it never makes it off the bench but it would be nice to see it work. I'll do the 555/pin 3 test today
when I get time to go mess with it.. Silver Dollar mentioned the pulse width, so it may be the 3k3 resistor
I used in place of the 1k2. we will see....
I'll be messing with a few things today on it... at least it was super cheap to build so no worries'
if it never makes it off the bench but it would be nice to see it work. I'll do the 555/pin 3 test today
when I get time to go mess with it.. Silver Dollar mentioned the pulse width, so it may be the 3k3 resistor
I used in place of the 1k2. we will see....


Comment