Originally posted by BKY1337
View Post
Announcement
Collapse
No announcement yet.
Announcement
Collapse
No announcement yet.
Simplest PI detector possible?
Collapse
X
-
Thank you 6666Originally posted by 6666 View Posthammerhead your project works very well, which schematic did you build from ? thanks
That's all you need[ATTACH]42500[/ATTACH]
Attached Files
Comment
-
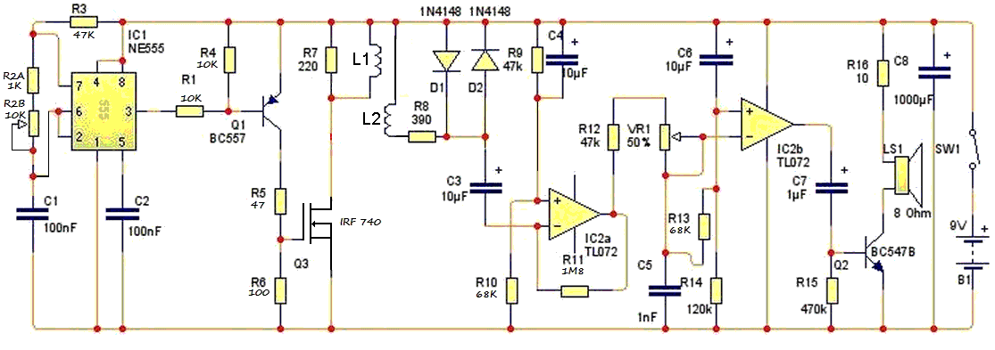
Yes the K157 is by far the best version. I have previously designed (but not built) this DD version in Express PCB. I built it for mono with TL082 but was not very good. Perhaps it would be better with LM358, but I suspect re-designing this DD to accept K157 would be a better option. Just putting it out there in case someone's interested.
There may not be any advantage, but nothing ventured, nothing gained.
Comment
-
In my "PI-tone" I tried to use TL072 instead of K157UD2, it works quite well.
http://www.mastervintik.ru/prostoj-i...iskatel-pirat/
as on this page
Comment
-
Im my opinion it's not worth to build the Pirat Pi with LM358 or TL082/072/062. I had only 20cm depht at a coin and only a weak tone.
The K157ud2 gives a strong signal and a better depht. You can buy it at ebay. Maybe not in the US. But from Europe.
I have heard that some guy used an other substitute for the LM358 i guess it was some LF... OpAmp. He said that he got better resulsts with it.
Comment
-
I checked in the scheme TL062,072, 082, LM358.Originally posted by BKY1337 View PostIm my opinion it's not worth to build the Pirat Pi with LM358 or TL082/072/062.
LM358 and TL062 worked really badly.
But TL072 and TL082 worked very well.
The resistor parallel to the search coil had to be selected to suppress the parasitic oscillations.
Comment

Comment