Regarding the missing resistor ... in the text it clearly states "Solder R30 across the jack".
Announcement
Collapse
No announcement yet.
Announcement
Collapse
No announcement yet.
Sandbanks
Collapse
X
-
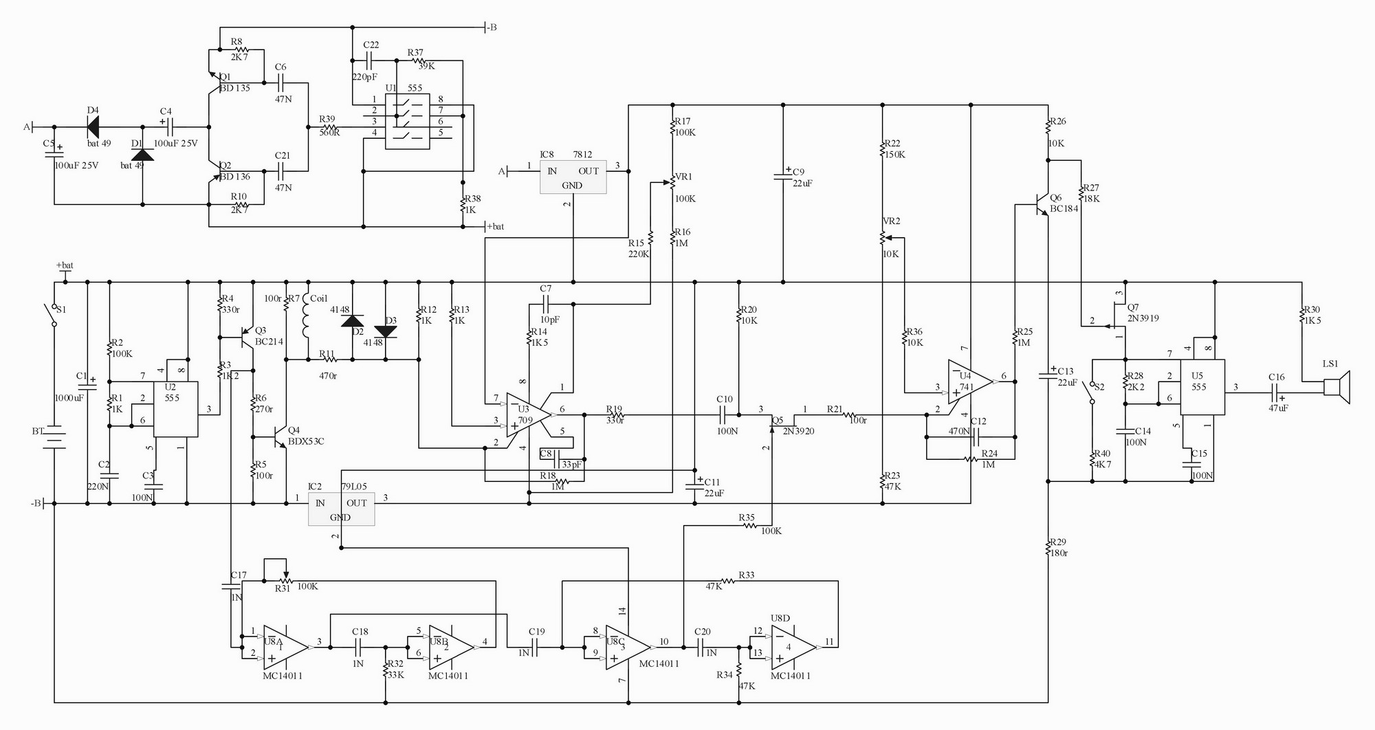
Read the section entitled "Audio Changes" and look at Fig. 1. Both can be found on page 8 of the article.Originally posted by Janotaking View PostI didn't understand yet how to improve the audio quality, where should I put the Capacitors? I don't see any info image.
Thanks, Stay cool.
See ya
Comment
-
Hello guys, I've found some IC's xD but I have some questions, the IC3 -> MC14011CP1 they say that its crucial to be a type "A" but I don't know what is that type that I've buyed xD the one that I have is the ->HEF4011BP, and it says some more things above that ->L8A5R8 05; UnG08176. LOL
I couldn't find the transistor Tr1 -> BC2141 the men in the store said that BC560 its equivalent, its that true? And I can't find the Tr6-> E1761 there's some equivalent?
I can't find the IC4 -> 7091 there's something equivalent?
And I can't find the switch 4.7 lin. pot. with d.p. switch - 1VR2/S1 Can I use something else? The girl in the store said that she never saw any switcher above 100K xD
This is almost done.
Thanks a lot. See ya.
Comment
-
The HEF4011BP will not work in this circuit. As it says in the article: "It is essential that IC3 is an unbuffered “A” type, since the buffered “B” type will not work in this circuit.".Originally posted by Janotaking View PostHello guys, I've found some IC's xD but I have some questions, the IC3 -> MC14011CP1 they say that its crucial to be a type "A" but I don't know what is that type that I've buyed xD the one that I have is the ->HEF4011BP, and it says some more things above that ->L8A5R8 05; UnG08176. LOL
I couldn't find the transistor Tr1 -> BC2141 the men in the store said that BC560 its equivalent, its that true? And I can't find the Tr6-> E1761 there's some equivalent?
I can't find the IC4 -> 7091 there's something equivalent?
And I can't find the switch 4.7 lin. pot. with d.p. switch - 1VR2/S1 Can I use something else? The girl in the store said that she never saw any switcher above 100K xD
This is almost done.
Thanks a lot. See ya.
You will need to look for a CD4011UB, which is the unbuffered type. This is the same as the A type referred to in the article.
TR4 is a P-type JFET and TR6 is a N-type JFET. You can replace these with any general purpose JFET of the correct type (P or N).
The BC214 is a general purpose PNP transistor, so a BC560 could be used as an alternative.
Comment
-
The OPA237; OPA2237; OPA4237 are all equivalent to the LM7091? So I need to get the SO-8 single/dual that haves four legs xD Isn't it? And the TLE2021A is equivalent to the Tr6 -> E1761? ok.
I've got the HEF4011BP that is the buffered type, but I can still use it for the IC7 correct? The IC7 is a buffered one isn't it?
Now, the IC8 and the IC2 I've used a L7812CV for the IC8 its correct? And for the IC2 Ihave a L7805CV is that equivalent or the same as 79L051?
Ok guys, thanks for the big help, I finally gone make a metal detector
I hope it works
Thanks a lot again. Stay cool, bye.
Comment
-
The transformer can be made!
Winding 2 or 3:1 would be all you need.
http://g4hup.com/DFS/Rewinding%20Tok...es%20Coils.pdf
I've built it from the CirKet Kit produce in the 80's .
Comment
-
-
-
Thanks you for the reply.Originally posted by C.Pruysers View PostSymon . If you are using a seperate battery , why not use that battery directly to get your secondary power supply as done by the Toko coil . I built the sandbanks as per schematic but did not place the IC infront of the Toko coil . All I did is disconnect the 78LO12 from the diode and put a battery inplace of it . ( + on the 78LO12 and the - on the OV ) . If you can find the Toko transformer later on you can put the IC back in and connect the diode to the 78LO12 again . As far as the coil goes , I never used a Faraday shield on my coil and never had any negative result by doing it this way . The Sandbanks is a nice PI Detector with a lot of possibilities . Kees
__________________
watch free movies online
Comment
-
-
Sandbanks PI
Originally posted by Janotaking View PostThe OPA237; OPA2237; OPA4237 are all equivalent to the LM7091? So I need to get the SO-8 single/dual that haves four legs xD Isn't it? And the TLE2021A is equivalent to the Tr6 -> E1761? ok.
I've got the HEF4011BP that is the buffered type, but I can still use it for the IC7 correct? The IC7 is a buffered one isn't it?
Now, the IC8 and the IC2 I've used a L7812CV for the IC8 its correct? And for the IC2 Ihave a L7805CV is that equivalent or the same as 79L051?
Ok guys, thanks for the big help, I finally gone make a metal detector
I hope it works
Thanks a lot again. Stay cool, bye.
Hi
You still make confusion with nr of units and values,you put nr of units mixed with component value...Ex. E 176 (1) one unit ,component reference is E 176,see in schematic,not in parts list becouse is wrong.
I have the same troubles...Start the project long time ago and now want to finish.
Regards
Comment
-
Sandbanks PI
Originally posted by Qiaozhi View PostNo - these are not the same.
The 78L05 ia positive 5V regulator, and the 79L05 is negative 5V.
Hello
I start the Sandbanks project many years ago ,now i want to finish. I have two questions for you.
IC 7 can be HEF 4011 BP or need to be the same as IC 3 (CD 4011 UB) ?
TR6, reference E 176 can be replaced by 2N2646 ?
Thanks
Comment


Comment