I see no second (EF) sample on this schematic, how is this suppose to work stable without one?
Announcement
Collapse
No announcement yet.
Announcement
Collapse
No announcement yet.
Sandbanks
Collapse
X
-
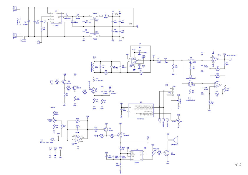
Here's my take on Sandbanks & Proscan. Changed Gain 1000, instead of the insane 10,000; Simplified timing control; Added EF sample and integrator from Dooley TD3X; Diode for mosfet drain; PSU as in MiniPulse Plus;
Sandbanks - Proscan - GT.pdf
Comment
-
Voltage should be right. The micro/jfets configuration is same as in Minipulse so this should work just fine.
Will the micro provide enough current, hope so !
From datasheet: "- High current source/sink for direct LED drive"..
Maximum output current sunk by any I/O pin............................................... .................................................. ... 25 mA
Maximum output current sourced by any I/O pin .................................................. ............................................ 25 mA
Maximum current sunk by GPIO.............................................. .................................................. ...................... 90 mA
Maximum current sourced GPIO.............................................. .................................................. ...................... 90 mA
Comment
-
Here's update on the schematic. You can use PIC code from Hammerhead II thread to run this, though will probably require code tweaking.
Proscan GT.pdfAttached Files
Comment
-
Originally posted by eclipse View PostVoltage should be right. The micro/jfets configuration is same as in Minipulse so this should work just fine.
Will the micro provide enough current, hope so !
From datasheet: "- High current source/sink for direct LED drive"..
Maximum output current sunk by any I/O pin............................................... .................................................. ... 25 mA
Maximum output current sourced by any I/O pin .................................................. ............................................ 25 mA
Maximum current sunk by GPIO.............................................. .................................................. ...................... 90 mA
Maximum current sourced GPIO.............................................. .................................................. ...................... 90 mA
Scoped my MPP and yes it only uses 5 volts on gate, this could be handy for another project.
Comment
-
Hello Everyone,
My name Wahyu from Indonesia,
Video my PI Polones base, i modified with Mosfet IRF740
https://www.youtube.com/watch?v=WoD_NUfBYmk
Comment
-
Can you show as the scheamatic or circuit of this modification?Originally posted by Wahyu View PostHello Everyone,
My name Wahyu from Indonesia,
Video my PI Polones base, i modified with Mosfet IRF740
https://www.youtube.com/watch?v=WoD_NUfBYmk
Comment
-
I built sandbanks project using a modified power supply(555 pump charge). I also modified the delay on sampling. It works very well. Depth is very good. I used NE5534 preamp stage redesign instead of 709. This is non motion pi. I also did follow up mods as described in sandbanks article.very good. The schematic posted above is fundamentally different. It resembles minipulse plus. Apples and oranges.
Comment
-
What did you do to the Delay ? What Follow Up Mods . Thank You.Originally posted by dbanner View PostI built sandbanks project using a modified power supply(555 pump charge). I also modified the delay on sampling. It works very well. Depth is very good. I used NE5534 preamp stage redesign instead of 709. This is non motion pi. I also did follow up mods as described in sandbanks article.very good. The schematic posted above is fundamentally different. It resembles minipulse plus. Apples and oranges.
Comment
-
It looks like a mistake to me. Here's the original Sandbanks article:Originally posted by koohyar View PostHI
Can anyone explain what exactly is the role of the C7?
Considering the fact that Pin 8 in the op-amp LF357 is N.C!
tnx
[ATTACH]37389[/ATTACH]
[ATTACH]37390[/ATTACH]
http://www.geotech1.com/cgi-bin/page...anks/index.dat
and it doesn't use an LF357. So I assume the PCB you posted is someone's modified version.
Comment

Comment