Use it.
Announcement
Collapse
No announcement yet.
Announcement
Collapse
No announcement yet.
felezjoo PI(the best pulse induction metal detector that I made until now)
Collapse
X
-
-------------Originally posted by 6666 View PostWould it be possible for you to draw a simple picture of the coil you describe here in this post to detect 5x5mm soda can, and like in your video, is it like in post #400 ?? thanks.
The coil in that post is the same configuration as the coil recommended by the author/designer of the Chance PI. I built several of them with the recommended 400uh inductance and they would not operate below 24us sample delay. This even though the coils had no shielding to slow them even further. I should also say that this was with the specified 390 ohm damping resistor.
Dan
Comment
-
I am using gel cell accu 12V/1.2Ah with addition of this one:Originally posted by RS_Phil View PostDid anyone try used dc-dc converter to out 18-19 volts with thier 12 volt batt? or better solution is to remove 7812?
[ATTACH]36063[/ATTACH]
At first i used two 18650 with same dc/dc but those last not more than 20 minutes !
Than i replaced them with gel cell accu and it is BINGO!
Comment
-
Originally posted by baum7154 View Post-------------
The coil in that post is the same configuration as the coil recommended by the author/designer of the Chance PI. I built several of them with the recommended 400uh inductance and they would not operate below 24us sample delay. This even though the coils had no shielding to slow them even further. I should also say that this was with the specified 390 ohm damping resistor.
Dan
The coil in the picture looks very similar , but Jladre winds it different somehow, he has the magic formulae, as seen in his video, been trying to ask him to show us how,
Comment
-
Thanks Ivconic for the info..Originally posted by ivconic View PostI am using gel cell accu 12V/1.2Ah with addition of this one:
[ATTACH]36064[/ATTACH]
At first i used two 18650 with same dc/dc but those last not more than 20 minutes !
Than i replaced them with gel cell accu and it is BINGO!
Comment
-
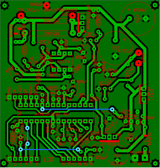
Originally posted by ivconic View PostMaybe there is physical error on your pcb? Which one have you made?
And finally maybe you are using corrupted hex file?
Here are all the working and tested versions that i have, try each one of those and see:
Hi,
Thanks for your link, i tryed several download sources and also several softwares to unzip the hex file but still the same.
I also tryed with ATMEL ICE programmer which is not as convenient as usbasp for those chips.
Finaly, i'm tired of tha problem, i'll try later to make a new board.
The version i made is this one :PCB1.pdfPCB2.pdf
I think i'll download the latest version of the PCB and, in parallel, i'll make a new SMD one and share it.
Thanks
Comment
-
I used same board but I see no problem..Originally posted by reptooyep View PostHi,
Thanks for your link, i tryed several download sources and also several softwares to unzip the hex file but still the same.
I also tryed with ATMEL ICE programmer which is not as convenient as usbasp for those chips.
Finaly, i'm tired of tha problem, i'll try later to make a new board.
The version i made is this one :[ATTACH]36065[/ATTACH][ATTACH]36066[/ATTACH]
I think i'll download the latest version of the PCB and, in parallel, i'll make a new SMD one and share it.
Thanks
Attached Files
Comment
-
I would like to share that to ensure maximum function of your machine avoid using components from fairchild, not that i discredit that company but mostly of thier parts are low performance.. It is better to use voltage regulator from STMicroelectronics because i found out that parts came from them perform well. For the voltage regulator try to have those which have cv on the end liie L7805cv and L7812cv. And for the mosfet those came from IR is excellent..
I will also suggest to use IRF740 rather than 840. Any way you can try some mosfet because this machine is so versatile on it..
About the coil I will share the design when I have the material to build another one because previous coil is totally sealed.
People are talking and criticizing my last video.. One thing is for sure there is no tricks on it.. Sometimes there are things you like to share but some reason hold you to not do..
Comment

Comment