@ sbalio1
pls post your coil datas here
you have different kind of coils made
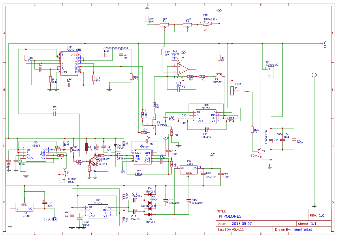
pls type here which wire diameter and how much turns (or microHenry)
what value is your damping resistor
some poeple have 180R (like me), other use 470R or 390R
did you set correct of damping resistor for each of your coil
distance so far is very good, i think you can not get more from such simple pi detector
i build 3 units by myself, work excellent from start
pls post your coil datas here
you have different kind of coils made
pls type here which wire diameter and how much turns (or microHenry)
what value is your damping resistor
some poeple have 180R (like me), other use 470R or 390R
did you set correct of damping resistor for each of your coil
distance so far is very good, i think you can not get more from such simple pi detector
i build 3 units by myself, work excellent from start

Comment