Announcement

Collapse
No announcement yet.

Announcement

Collapse
No announcement yet.

GOLDSCAN 5 SCHEMATIC QUESTION

Collapse
X
 
  • Filter
  • Time
  • Show
Clear All
new posts

  • Thanks to all of you.
    I own a TDI and i need schematics only for repairing( if will needing) or for modification.

    Regards

    Comment


    • At TDI the second preamplifier is a NE5532, not a AD8055 as at GS5.

      Comment


      • Here is a layout for GS5 audio based on schem that was posted of TDI Audio.
        Attached Files

        Comment


        • Originally posted by Geo View Post
          At TDI the second preamplifier is a NE5532, not a AD8055 as at GS5.
          We must assume then, that TDI has three stages in the preamplifier...
          Jose

          Comment


          • Hi dbanner ! Can you in SprintLayut 5 ?

            Comment


            • Corrected. AD654, B-.
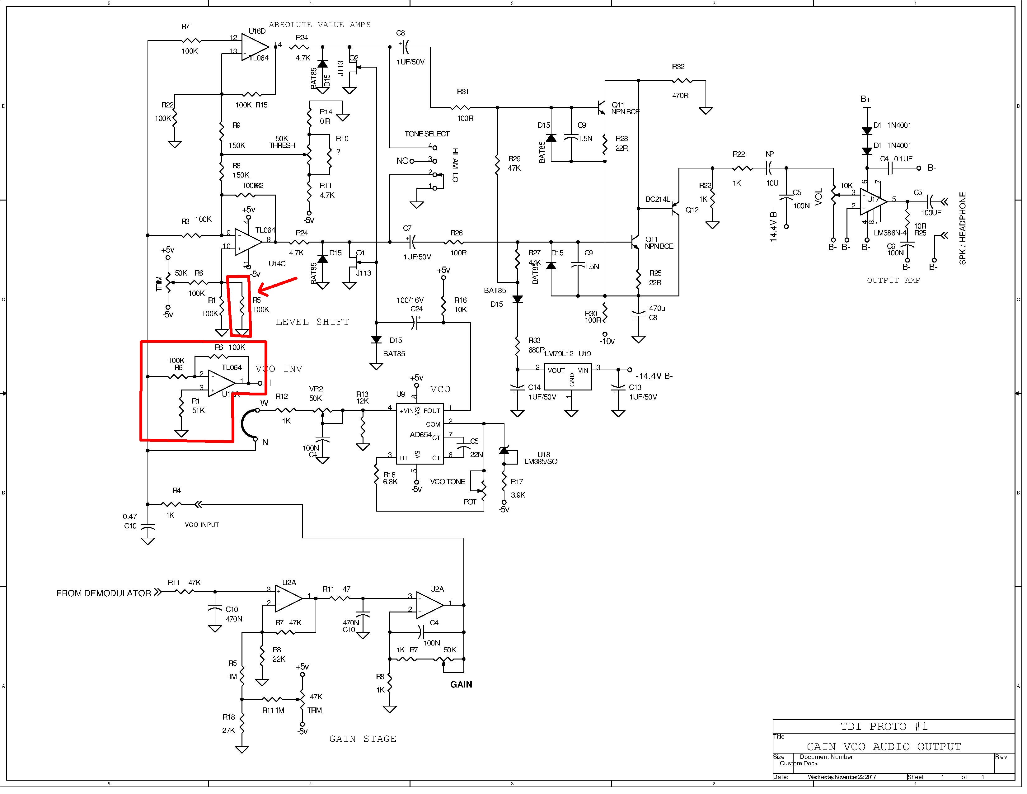
              Attached Files

              Comment


              • Now i try to make pcb and test.

                Comment


                • Originally posted by dbanner View Post
                  Now i try to make pcb and test.

                  Comment


                  • dbanner AD8055 is AD654

                    Comment


                    • Post#261

                      Comment


                      • Originally posted by dbanner View Post
                        Post#261
                        The same marked ! AD8055

                        Comment


                        • O.K. Changed label to AD654 and corrected B-
                          Attached Files

                          Comment


                          • I left out this section, and what about this resistor? Is this right on schematic?
                            Attached Files

                            Comment


                            • I tried to rename extension to *.lay for sprintlayout 5, but it still doesn't work. Sprintlayout 5 does not recocognise sprintlayout 6 files.

                              Comment


                              • Originally posted by dbanner View Post
                                I tried to rename extension to *.lay for sprintlayout 5, but it still doesn't work. Sprintlayout 5 does not recocognise sprintlayout 6 files.
                                It's okay never mind !

                                Comment

                                Working...
                                X