Announcement

Collapse
No announcement yet.

Announcement

Collapse
No announcement yet.

Garrett (pulse) XL 500

Collapse
X
 
  • Filter
  • Time
  • Show
Clear All
new posts

  • Thank you for making lay6 great radio work the file

    <HUGE text file deleted>

    Comment


    • Originally posted by Emersonpaz View Post
      Thank you for making lay6 great radio work the file

      <HUGE text file deleted>
      This is not the way to attach image files to the forum. It results in a huge text file that causes problems loading the page.
      The correct way is to click on Go Advanced, and then select Manage Attachments.

      Comment


      • ok thanks

        Comment


        • Originally posted by MartyJ1963 View Post
          Hi Walkman,,,Thanks for the files. Is there a Schematic for this PCB? Thanks, Marty.
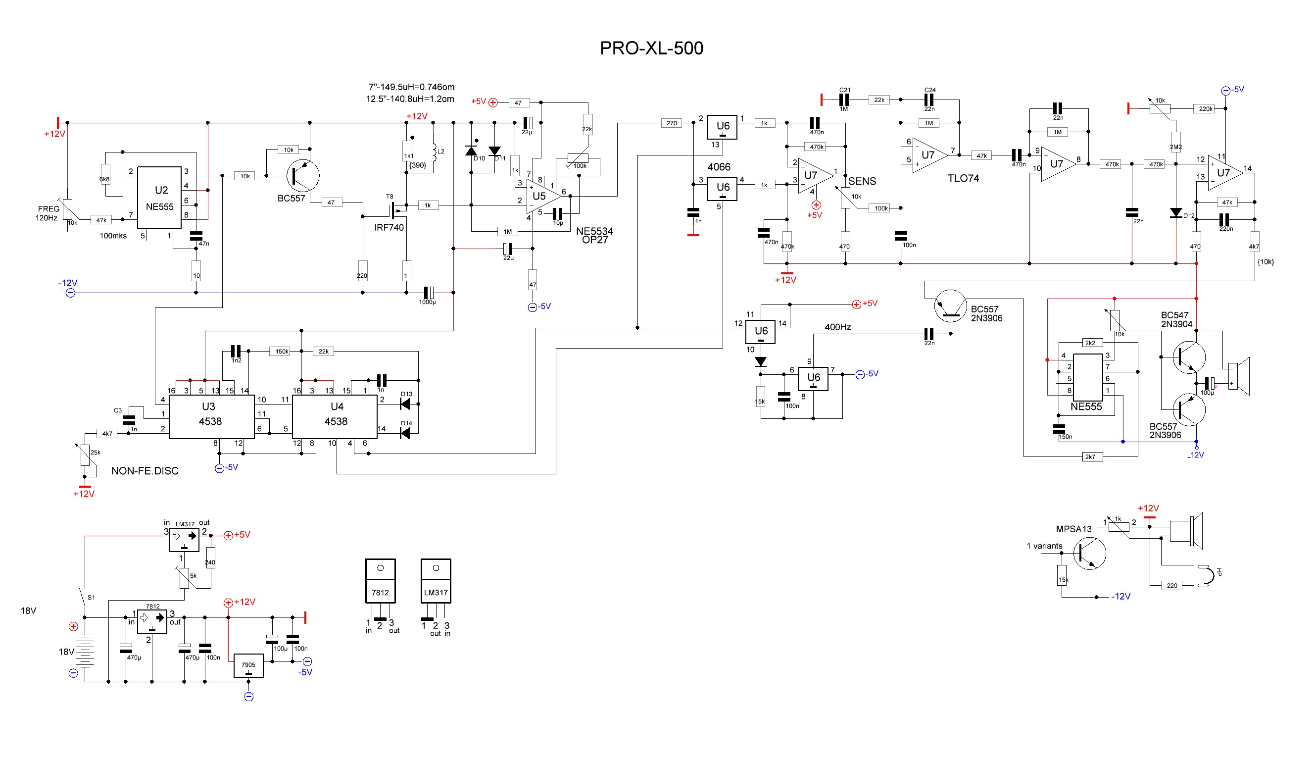
          Hi MartyJ1963
          Yes I have schematic.
          Attached Files

          Comment


          • @Walkman,,,Thank you very much Walkman,,it's very kind. Regards, Marty

            Comment


            • @Walkman,,,,What value are the Diodes please? It does not give the values on the schematic or the PCB. Thanks again, Marty.

              Comment


              • Originally posted by MartyJ1963 View Post
                @Walkman,,,,What value are the Diodes please? It does not give the values on the schematic or the PCB. Thanks again, Marty.
                1n4148 use

                Comment


                • According to the original files I believe it is the IN4148
                  Attached Files

                  Comment


                  • Thank you Walkman. I'm building the Voodoo at the moment but I would like to build your version of the XL-500 also. I tried to build the original but I could never get it to work. Thank you again. Regards, Marty.

                    Comment


                    • Thank you Walkman and Emersonpaz. @Walkman,,,Could you tell me what these are please on the photo I posted? Thanks, Marty.
                      Attached Files

                      Comment


                      • Originally posted by MartyJ1963 View Post
                        Thank you Walkman and Emersonpaz. @Walkman,,,Could you tell me what these are please on the photo I posted? Thanks, Marty.
                        Hi Marty
                        Please follow shcematic.

                        Comment


                        • Originally posted by MartyJ1963 View Post
                          Thank you Walkman and Emersonpaz. @Walkman,,,Could you tell me what these are please on the photo I posted? Thanks, Marty.

                          The yellow box marked 25K, appears to be the NON-FE.DISC 25K pot that goes from one end of the 4K7 resistor and the other to +12volt, its looks like a pcb pin hole is provided in the +12 volt copper to solder in to/on to.

                          The other yellow box is the audio section which has some variations.

                          Comment


                          • Originally posted by 6666 View Post
                            The yellow box marked 25K, appears to be the NON-FE.DISC 25K pot that goes from one end of the 4K7 resistor and the other to +12volt, its looks like a pcb pin hole is provided in the +12 volt copper to solder in to/on to.

                            The other yellow box is the audio section which has some variations.

                            I might have written that poorly, so the area within the yellow box which contains the figure 25K, etc etc

                            Comment


                            • Originally posted by walkman View Post
                              Hi MartyJ1963
                              Yes I have schematic.
                              Something is wrong in this schematic. Power supply won't work.

                              Comment


                              • Thanks guys,,,Only I couldn't figure out where to connect the speaker? @Constantin,,,Have you built this version? How do you know the Power supply section doesn't work? Thanks, Marty

                                Comment

                                Working...
                                X