Sens.1 is a bit wrong placed under LM324
Because of Eric's recommendation, I was looking for the circuit diagram from the Mini Pulse.
There are some similarities here in this detector. Maybe it should be possible, with some small modifications,
to change the unit into a modern detector.
Eric's suggestions I have not yet tried, but I will do it for sure.
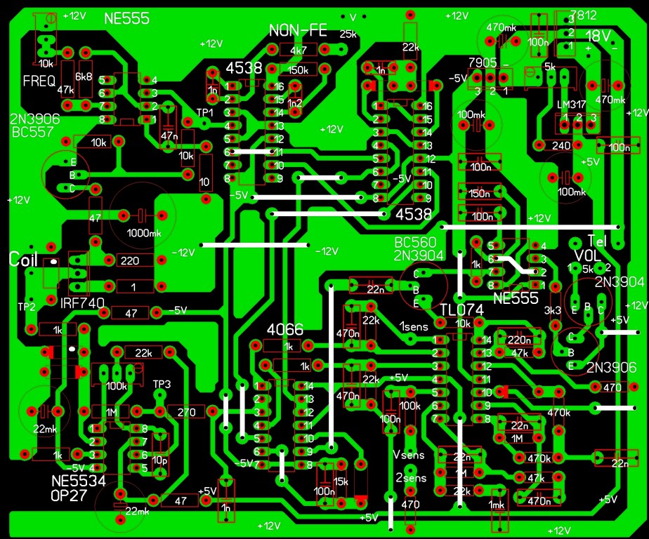
Because of Eric's recommendation, I was looking for the circuit diagram from the Mini Pulse.
There are some similarities here in this detector. Maybe it should be possible, with some small modifications,
to change the unit into a modern detector.
Eric's suggestions I have not yet tried, but I will do it for sure.


Comment