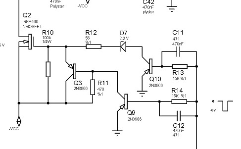
With regards to fast coil fet turn off in a PI,
Just wondering if any body has done any bench top testing and comparison of a totem-pole gate driver verses single transistor active pull down of the gate and which one is fastest to turn off the fet ? Thanks.
Just wondering if any body has done any bench top testing and comparison of a totem-pole gate driver verses single transistor active pull down of the gate and which one is fastest to turn off the fet ? Thanks.

parallel to
Comment