I am looking for friends from all over the world who are interested in making pulse detectors. I would like to share with you our common hobbies, the launch and reception of pulse detectors and the problem of ground balance. In many forums, it seems that we cannot find a practical one. The problem is that the pulse detector adopts the method to provide the coil emission pulse, which improves the efficiency of the emission. What method is used for the first stage amplification, and what kind of chip is used for amplification, so that the circuit has high stability, low noise and anti-interference. In order to facilitate the latter integration circuit, an excellent pulse detector must have excellent ground balance circuit, but the ground balance method such as xr-71 obviously reduces the sensitivity of the machine, so is there any other better way? I am looking forward to the world's enthusiasts to share your skills and ideas, so that the detector can really improve, can not stay in the 1990s level, thank you all
Announcement
Collapse
No announcement yet.
Announcement
Collapse
No announcement yet.
About pulse emission and ground balance
Collapse
X
-
Check the methods I use on my HH2 here:
https://www.geotech1.com/forums/show...ake-on-the-HH2
Be sure to follow the links to theoretical and detailed discussions.
It does create a "hole" but I have found that No interesting objects exist in this hole and the method enhances detection of long TC targets.
-
If I understand correctly, you are using the well-known 3-sample method of ground balance. The problem with this approach is that the main sample and the ground sample need to be close together (as with White's TDI), and this necessitates the use of fairly narrow sample pulses. Consequently there is a reduction in depth whenever ground balance is used. In practice this reduction is not so important, as without any ground balance you wouldn't be able to use the detector on that type of ground anyway.Originally posted by waltr View PostCheck the methods I use on my HH2 here:
https://www.geotech1.com/forums/show...ake-on-the-HH2
Be sure to follow the links to theoretical and detailed discussions.
It does create a "hole" but I have found that No interesting objects exist in this hole and the method enhances detection of long TC targets.
I guess that liudengyuan's argument is that, if a method of PI ground balance could be found that did not reduce the strength of the received signal, then you could achieve more depth in mineralized ground.
Comment
-
Originally posted by Qiaozhi View PostIf I understand correctly, you are using the well-known 3-sample method of ground balance. The problem with this approach is that the main sample and the ground sample need to be close together (as with White's TDI), and this necessitates the use of fairly narrow sample pulses. Consequently there is a reduction in depth whenever ground balance is used. In practice this reduction is not so important, as without any ground balance you wouldn't be able to use the detector on that type of ground anyway.
I guess that liudengyuan's argument is that, if a method of PI ground balance could be found that did not reduce the strength of the received signal, then you could achieve more depth in mineralized ground.
Correct, it is the three sample method that can be done with simple hardware.
I have not found a measurable decrease and long TC target response are enhanced.
If we wish to move forward I think we need to first identify all current GB methods and describe their particular strengths and weakness.
Then with some additional theory propose other methods to be tested in Real Circuits or Software.
A very possible change is having Software (that controls pulse and sample timing) alter the timing to remove 'holes'.
Comment
-
Lets looks at and study how different detectors do GEB and identify the benefits and failings.Originally posted by waltr View PostIf we wish to move forward I think we need to first identify all current GB methods and describe their particular strengths and weakness.
Then with some additional theory propose other methods to be tested in Real Circuits or Software.
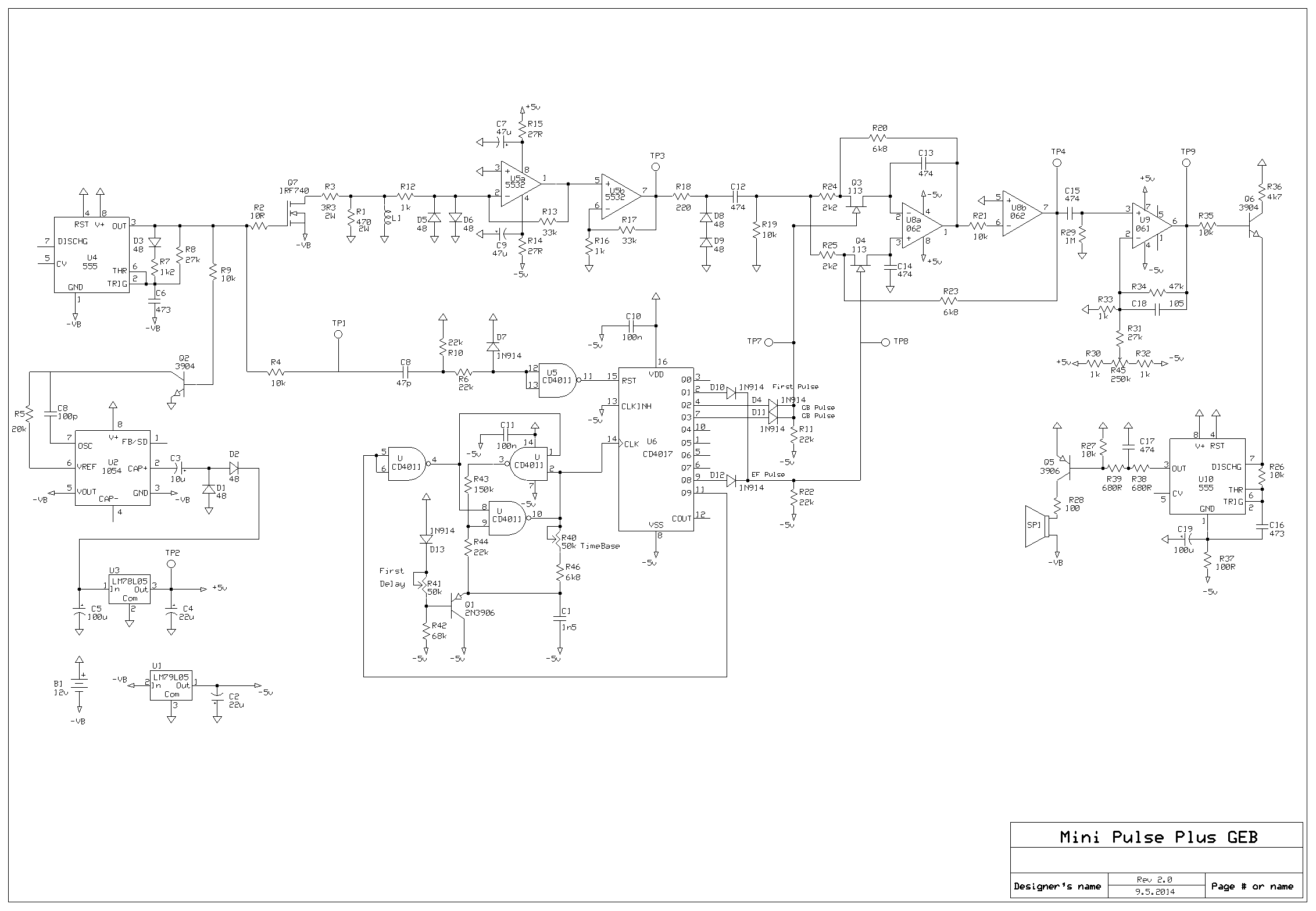
Two that come to mind are the TDI and the SD2000.
I know the TDI has a 'hole' for target TC's that match the GEB setting and many have stated a slight loss of sensitivity. The TDI basically does a four sample into two Differential channels.
I haven't read reports on how well the SD200 works. The schematic and timing diagram shows three channels, short TC, long TC & Ground using two samples for each.
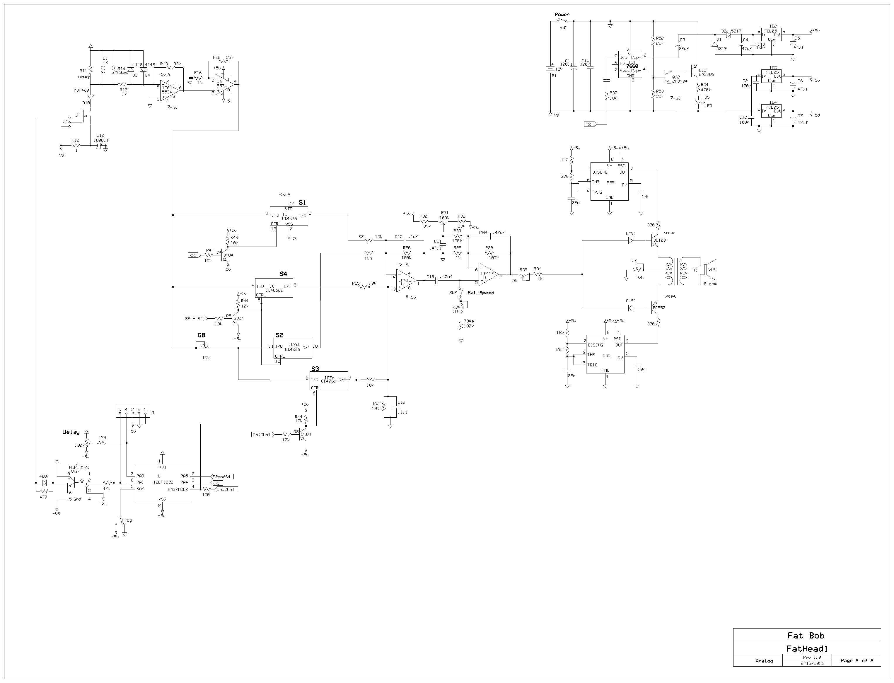
What timing of the three samples?I have also been using three sample technique but the GB comes at cost of reduction in sensitivity. I use Target Sample, Ground Sample and EF Sample.
Is their any other technique to achieve GB without compromising on the sensitivity?
I have found that using GEB sample of 90usec enhances sensitivity to long TC targets like smaller silver coins.
Short TC targets like US nickle and pull tabs seem unaffected.
Comment
-
For ground signal only, subtract ground sample from target sample to ground balance(make them equal before subtracting). Has anyone one done S/N comparison between short = time sampling(increase ground sample gain before subtracting)vs increasing ground sample time before subtracting with an integrator? Including a chart with ground and US quarter. Ground sample taken at 20us is about 6.8 divisions less than target and ground sample at 6us. Need to increase ground sample 4.8 times before subtracting(Gain=1.26 raised to the 6.8 power). Target sample at 20us would increase 6.8 divisions also. Three divisions greater than 6us sample(1.26 raised to the third power, 2 times the signal opposite polarity). Two times the signal but almost 5 times the noise=loss in detection depth. I've done ground balance by increasing ground sample time so ground sample signal=target sample signal with ground signal only. Integrator gain=((R feedback/R in)*sample time*sample rate). Increasing ground sample time increases integrator gain. Maybe signal amplitude, increases noise signal but not proportional to gain increase. Increase noise means less target detection distance.
added some testing changing sample times to GB
Comment
-
Target sample at 20us would increase 6.8 divisions also. Three divisions greater than 6us sample(1.26 raised to the third power, 2 times the signal opposite polarity).
Wrong for GB on signal. Signal amplitude is 2 times higher than GB off signal but GB on signal is(target sample - ground signal)so GB on signal same amplitude as GB off signal opposite polarity. Another chart including ground, US nickel and US quarter. Think the nickel GB on signal would be about 30% of GB off signal. Thinking averaging with an integrator might be better. Maybe I'm looking at it wrong. Anyone have a thought?
Attached Files
Comment
-
some information that I have collected in the past.
Comment

Comment