Announcement

Collapse
No announcement yet.

Announcement

Collapse
No announcement yet.

Delta Pulse - Take 2

Collapse
X
 
  • Filter
  • Time
  • Show
Clear All
new posts

  • Hi
    Can any one share the sprint layout file of this discriminator of delta pulse2 please??

    Click image for larger version

Name:	image.png
Views:	627
Size:	295.1 KB
ID:	410807
    Attached Files

    Comment


    • What's the use, it can only be used 300 times, he is just a decoration. Faroukbns, do you have unlimited program files?

      Comment


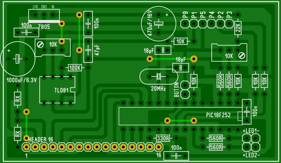
      • All for forum's
        Attached Files

        Comment


        • Originally posted by walkman View Post
          All for forum's
          walkman walkman

          ​Walkman, Is there a hex file for the PIC processor from the board?​

          Comment


          • Originally posted by walkman View Post
            All for forum's
            My brother walkman thank you very much

            Comment


            • Hi Guys,

              you are producing nice PCB's but many times you forgot one fundamental item on your PCB's. And this are mounting holes. How do you want to mount your PCB's in an enclosure? With "air hooks"? Or glue it in the un-professional way? When I design a PCB, I spend some ideas in what kind of enclosure the PCB should fit in and there are always several mounting holes on all of my PCB's.

              Comment


              • Originally posted by GeoMax View Post
                Hi Guys,

                you are producing nice PCB's but many times you forgot one fundamental item on your PCB's. And this are mounting holes. How do you want to mount your PCB's in an enclosure? With "air hooks"? Or glue it in the un-professional way? When I design a PCB, I spend some ideas in what kind of enclosure the PCB should fit in and there are always several mounting holes on all of my PCB's.
                You have a board prepared with a program that allows any changes to be made. What prevents you from making holes to attach the board?​

                Comment


                • Hi Toros,

                  looking at the PCB posted at post #121, you will have difficultis to place mounting homes for e.g. at the corners of the PCB. Another issue is that the PCB designer placed components right in the corner. This is actually a no go for a good designed PCB.

                  Comment


                  • Hi Toros,

                    actually the PCB has many more design issues if you check it out closely.

                    Comment


                    • Hi Toros,

                      the PCB has more than 20++ design issues with the ground plane alone... see image

                      Attached Files

                      Comment


                      • Originally posted by walkman View Post
                        All for forum's

                        can you please give hex file

                        Comment


                        • Originally posted by GeoMax View Post
                          Hi Toros,

                          the PCB has more than 20++ design issues with the ground plane alone... see image
                          I am not at all trying to look at the picture and guess by it. Walkman gave us the board in sprint layout format and I open that file and see that I can edit the board to my liking. In Sprint layout, the metallization of the ground is done automatically with one click of the mouse. You can put it on and you can turn it off. Small areas of the board that are metalized but not connected to the ground I don't think can cause a problem. I'll pay you a slightly edited board with added mounting holes so you can see how easy it is and not fill the thread with unnecessary arguments. If you don't have this program - tell me so I can send you a link where you can download it for free.​
                          Attached Files

                          Comment


                          • Originally posted by kemoli View Post


                            can you please give hex file
                            I have DP2 all files add.
                            Attached Files

                            Comment


                            • thank you so much walkman

                              Comment


                              • Hello Can someone show me how can we connect delta pulse 2 to discrimination pcb ? Click image for larger version

Name:	Untitled.png
Views:	993
Size:	409.3 KB
ID:	411004

                                Comment

                                Working...
                                X