I guess paul harris doesn't want to share photos.
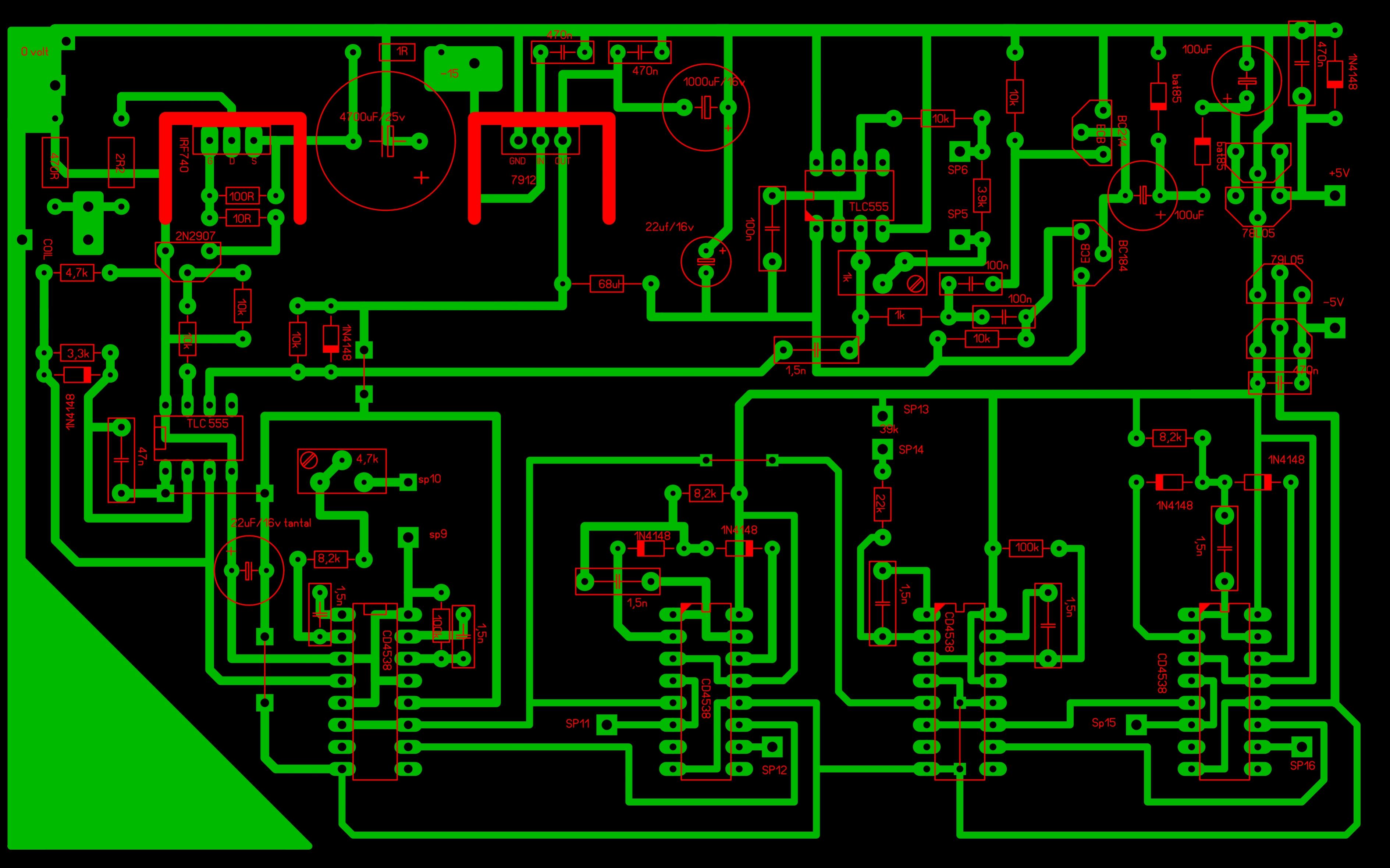
I started drawing pcb.
but the device in the geography and the device in the diagram are different.
I started drawing pcb.
but the device in the geography and the device in the diagram are different.

Comment