Originally posted by mesy64
View Post
Announcement
Collapse
No announcement yet.
Announcement
Collapse
No announcement yet.
Bulgarian 'PULSE STAR' (... close to Legendary one)
Collapse
X
-
Hello Georgi and friends,
Today i have finished the PulstarBG from georgi it work at the first .... i test a coke at 65 cm with not maximise the adjustment and it is good...
I have make my adjustment my trimmers at zero's...
Please Georgi tell me with your experience... how ? you fine adjust the trimmers for test point 1,2,3,4,5 to have the best ,ok...
I will thank you very much... (tell me if the discrimination potentiometer will be at minimum to adjust the trimmers ,ok)
With this fine adjustment i will fine test the all metal and colored metals and tell us my results.
Also like Georgi say : you must have some experience in pulse detector to make it and have a oscilosscope if not you can not make it ....
Thank you again Georgi for you aportation at ths beautiful forum
Gracias, merci
AlexisAttached Files
Comment
-
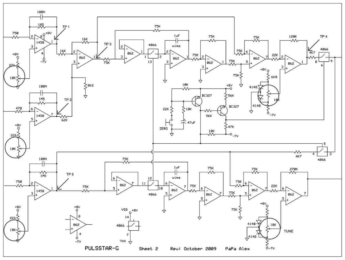
PULS STAR-G
HI, ALEXIMUS!Hi, tuning is done in the absence of metal in the area of the coil!
1.RV7, RV8 obtain TP3 = 0volt. dual beam oscilloscope after the tone
the output of U6a, b. (TP1,TP2)
2. ZERO push and relax, RV11; indicator "discrimination." 0!
3.RV9 ;TP5 around 0.5 .... 06v (maximum sensitivity and stability)
RV11, replaced the potentiometer (see photo PULS STAR-G front panel) is a indikator RV11.
SUCCESS!
Comment
-
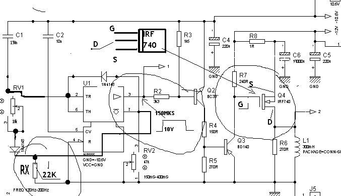
Hello, Mesyna! Do you understand how to make L1? How do you know that your coils 11 mH? what formula use (or induktansmeter).Originally posted by mesy64 View Posttank you dear georgi.g.zhelev
you told me l1 is 32t wire number 0.50 .ok?
i built but i not know my problem in coil
wire 0.50 lac ok? i not underestand mean( 2*0.51.)
please help about this ( 2*0.51.)
tank you
G.L DEAR
Comment
-
Originally posted by georgi.g.zhelev View PostHello, Mesyna! Do you understand how to make L1? How do you know that your coils 11 mH? what formula use (or induktansmeter).
hi dear georgi.g.zhelev
I built coil 300 mh
But I do not know where the problem is my work. When the coil is connected to a metal detector and then r8 log irf 740
I flow through the rv1 I give the lowest but still does not solve this problem. And I'll have a resistance of 120 ohm r8 top and can choose from top to prevent burning, which causes the flow largely come down in the coil.
Electronic oscillator without me and ujt Tahy As you've made were the least productive of the 360 Hz frequency is less Vaz is not.
I do not know my work problem is where the metal detector does not work. What is your opinion that the problem irf740 burns and r8 ?????
What is not working because of my metal detector?
please help me
With respect
mesyna
Comment
-
Originally posted by georgi.g.zhelev View Postdoes not work 555, had no pulse 555 pin3 or confusing thing about the installation, check all of the scheme, collector, emitter transistors are not switched
DEAR georgi.g.zhelev
I review my Q2-Q3-Q4
All transistors were healthy.
I review all parts of the Electronic oscillator. Had no problem.
Pin3 IC 555 frequency of 350 Hz provides.
I really do not know where my work issue is concerned. Burning Q4-R8

Please help me for this problem
With respect
MESYNA
Comment
-
hi Alexismex can you post your final modification in same poste pcb ,schema ecs..Originally posted by Alexismex View PostHello Georgi and friends,
Today i have finished the PulstarBG from georgi it work at the first .... i test a coke at 65 cm with not maximise the adjustment and it is good...
I have make my adjustment my trimmers at zero's...
Please Georgi tell me with your experience... how ? you fine adjust the trimmers for test point 1,2,3,4,5 to have the best ,ok...
I will thank you very much... (tell me if the discrimination potentiometer will be at minimum to adjust the trimmers ,ok)
With this fine adjustment i will fine test the all metal and colored metals and tell us my results.
Also like Georgi say : you must have some experience in pulse detector to make it and have a oscilosscope if not you can not make it ....
Thank you again Georgi for you aportation at ths beautiful forum
Gracias, merci
Alexis
tanks br !
congratulation Georgi good work
Comment
-
Originally posted by georgi.g.zhelev View PostTKS,SALIM!MESINA, check IRF740 properly included, put new!
check with ostsilostsop!
DEAR georgi.g.zhelev
Q4 I have my review it is true
I do not know is my problem. Aslatvr all parts I based my review Vhych schematic circuit and schematic seen in contention however, Q4 and R8 are extremely hot, and Svznd
I was tired
Please help meAttached Files
Comment
-
Hello Messyna ,
In your schematic of 555 ... i did not see 2 diodes check ... you must have 2 diodes 4148 , ok
1) First do not solder the IRF 740 in your board....
2) check very well your 555 circuit (2 diodes) and check the output you must have a good pulse and adjust this pulse at the frequency of 120 ...150 Hz .... when you have the frequency adjust the wide of this pulse to 200 uS.... after do not touch more this trimmers o pot
3) now you can solder your IRF 740 it will not burn, ok
It is the first and more important thing this part ,when you will have your 740 running it will be more easy to check the next part ,
Alexis.Attached Files
Comment
-
Hello Forum
Thank you very much Georgi for your adjustment ...soon i will test and adjust 100% my PulstarBG prototype, very well
.
Monday, i will put some photos of my boards...
Have a good day and thanK you again for your help,saludos from Mexico
Alexis.
Comment
-
PULS STAR-G
TKS,ALEXIS!! Start the test: with coil diameters of 20 centimeters and 1cent USA, FOR YOU CAN COMPARE YOUROriginally posted by Alexismex View PostHello Forum
Thank you very much Georgi for your adjustment ...soon i will test and adjust 100% my PulstarBG prototype, very well
.
Monday, i will put some photos of my boards...
Have a good day and thanK you again for your help,saludos from Mexico
Alexis.
RESULTS WITH MY RESULTS. OK? Greetings from BULGARIA! G.L!
Comment

Comment