MPS PI - Iron discriminating metal detector.
(Multi Period Sensing Pulse Induction)
https://www.youtube.com/watch?v=i4D8KCtvyEY
Howdy folks!
Here is a new project CBS11 and I have been working on for some time. The intentions are to open this project up to a wider community, solicit additional improvements and hopefully give something back to the metal detecting hobby. At this point, the project is considered complete, error free and hopefully can be built and enjoyed by others.
This project is not however, a beginner’s project. Some assumptions are made that the builder has some experience with building pulse induction metal detectors, already understands the basic concepts of PI detectors, has at least an oscilloscope for setup, tuning and troubleshooting and has some experience with coil building. Learning how basic PI circuits work is not in the scope of this project and many explanations have been left out on the basic principles of PI detectors. The performance of this detector is close to what I have experienced with the Baracuda project but the MPS – PI adds reliable iron discrimination through the addition of an induction balanced coil.
The second challenge (and I’m sure the main challenge) with this project is building concentric coils. The coil design here is custom, and although one may find a commercially manufactured coil that might work, it is not the intent. Concentric coils are no more difficult to build than DD coils, once you have figured out how to assemble and balance them. Some in depth explanation on building will be attempted here.
Alternately, some DD coils MAY work with the project but I have not been able to design one to match the performance and discrimination of the concentric coil detailed here. I eventually gave up and we are sticking with what can be reproduced successfully.
This design follows the VooDoo project. It’s a basic PI detector with a second channel added to sample from an induction balanced coil. This differs from the VooDoo in several ways. To start with, it’s all analogue, uses a two tone audio and is easier to build. The other difference between this project and the VooDoo is that the iron DISC channel samples the leading edge of the receive signal while the transmit pulse is ON instead of sampling a ringing RX coil. We have found very little on this method, but it works very well with this project.
Also, the design goals here are different than the VooDoo. This project will not work well in iron infested areas, nor will it work well in highly mineralized soils. The original project we put together uses a concentric, co-planer coil, admittedly not easy for the inexperienced. To date we have 6 or 7 working examples, all are stable platforms and have been able to ID iron with a good degree of reliability.
This detector does have some inherent weaknesses but no different than any VLF – IB project.
To start with, we designed a concentric-coplaner coil with a TX coil more in line with conventional inductance values for a pulse inductance circuit. The basic coil design is shown below.


The inductance values are non-critical and both coils will work for a wide variety of values. The important things are shielding, mechanical stability and final coil nulling. With this design, the TX coil is left alone to do the work of the PI (all metal) channel and the RX coil is used to ID iron, although the RX coil CAN be used to provide input to both channels, with some advantages AND trade-offs which will be explained later.
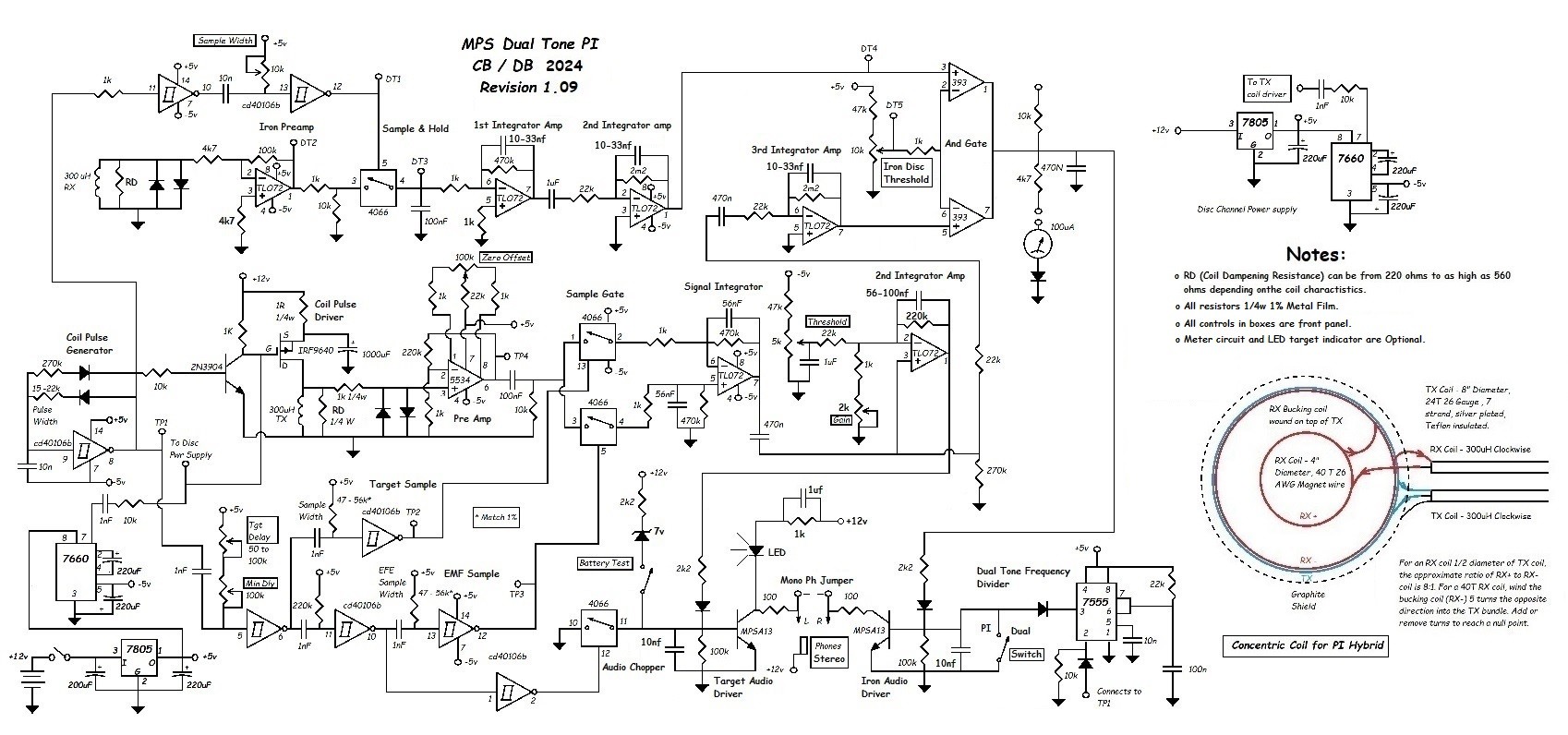
The basic schematic is presented below.


Basic circuit description:
The PI section is very conventional with the main clock signal generated by a CD40106B IC. The main clock pulse of around 1.4KHz is used to generate the transmit pulse, sample pulses for the main PI sample, EFE sample, iron DISC sample and audio tone.
Two separate power supplies are onboard with one powering the PI section and the second providing power to the iron DISC channel. The 7660 ICs are used to generate minus 5V.
The iron DISC channel utilizes a common TLO72 IC for the RX coil preamp and integrators with the frequency response of the channel roughly matching that of the PI channel. The iron DISC channel uses a 4066 IC to gate a sample and hold circuit. The sample width of the RX coil signal is adjustable with 20 – 30uS being a good starting point for a sample width.
A pair of LM393s are paired together into an “AND” configuration, together with a reference voltage. The iron DISC channel is normally very unstable, changing rapidly with the ground response whereas the PI channel is normally very stable over the ground. It just so happens that we can take advantage of the PI channels natural ground rejection characteristics and use it like a ground balanced, all metal channel.
Timing comes into play when both the PI and iron DISC channel signals are active together over iron targets providing an iron DISC signal. One channel cannot provide iron discrimination and ground balance alone.
A 7555 CMOS timer is used in a frequency divider configuration to generate a low tone ½ the frequency of the PI channel tone. Both audio tones are brought together in a stereo configuration with a pair of MPSA13 transistors driving one or two speakers. In use, one would generally hear a single high tone for non-ferrous targets and a high – low tone for ferrous objects. If potential targets have any iron content at all it generally provides a ferrous indication (bottle caps for example).
Coils:
Building coils deserves a complete guide on their own but here are the basics.
For coil dimensions, a TX coil between 7 – 10” works well. In general, keeping the RX coil at ½ the diameter of the TX coil makes finding the null point easier as the ratio between the number of TX turns and bucking coil turns will be 4:1.
Starting with the TX coil.. The wire type is not critical. For simplicity, 24 magnet wire is easy to work with. 300uH with a 330 Ohm dampening resistor is a good starting point but anything between 250 – 400uH will work fine, assuming the PI channel is dampened correctly.
For the RX coil, inductance values are very non-critical and almost anything from 100uH to 7mH has been tested and will work. For simplicity and flexibility, I targeted 450uH with some benefits explained later.
Materials:




Completed RX coil.


Additionally:
The shells are shielded using a generic carbon-based paint. Our paint had a fairly low resistance (about 25 Ohms per square) so we added a break down the middle to eliminate eddy currents in the shield.
Both halves of the shell shields are tied together with drain wires and attach to the ground braid of the TX coil cable. All ground points are referenced on the PCB board, not inside the coil. The cold ends of the coils are not tied together inside the shell at all but eventually join up at the ground connection on the board. After a lot of experimentation, it was discovered that easiest way to achieve a deep null on the RX signal was to wire it this way. Cables can be high quality audio cables, or coax like RG179.


The example below uses 26AWG 7 strand, silver plated wire with Teflon insulation for better illustration purposes but 24 AWG magnet wire is easier to work with and works just as well.
Note - When the coil components are assembled, ensure that the TX and RX coils start and end their windings in the SAME direction. (Clockwise for example). The bucking coil windings will be done in the opposite direction (counter clockwise) as the TX coil windings. The bucking coil is simply the tail end of the TX coil.
A good way to build the TX/Bucking coil is to complete your TX coil by calculating the number of turns needed, wind the wire on a jig or the foam core, then scrape a small spot of enamel off the wire to measure the inductance without cutting the wire off of your supply spool. Leave an extra 5ft of wire attached before cutting from your supply spool and use this extra wire to complete the bucking coil, which is wound directly on top of the completed RX coil.


Note – Winding a bucking coil will subtract final inductance from your TX coil.
Example – If a 300uH coil is desired, target another 5%. A 317uH TX coil will end up closer to 300uH after the bucking coil is completed. Not a big deal, but just be aware that your target inductance for the TX coil will be off if this is not taken into consideration.
Coil nulling:
After shields, cables and foam cores are installed inside the top shell, the bucking coil windings can be applied and a rough nulling completed. Assuming the RX spool is ½ the diameter of the TX coil, the number of bucking turns needed will be ¼ that of the TX coil windings . For example, if 24 turns are used on the TX coil then the number of turns for the bucking coil will be 24 divided by four, or.. close to 6 turns.
Note - All RX wires need to be routed on the opposite side of the foam to the RX cable while doing final nulling to keep them out of the way or you will have a very difficult time!
Start by winding the bucking coil the opposite direction as the TX coil around the RX spool, directly on top of the receive windings, maybe 7 or 8 turns . Connect your oscilloscope to your RX wires (WITH a 1K ohm resistor in parallel with the RX coil) and energize your TX coil. Slowly remove turns from the bucking coil until your receive coil signal looks as flat as possible. Clip excess wire and reattach to the TX coax cable. This will be your roughly tuned coil.
Final nulling will be done from the output of your disc channel preamp. Final nulling is extremely critical and the iron disc channel (and maybe even the PI channel) will not work at all unless nulling is correct, then move the fine tuning wire loop around to find the perfect null and gluing into place. The margin of error with the tuning loop can be as small as 1 or 2 Millimeters..
What a correctly nulled RX coil should look like..

Channel 1 is our sample pulse, measured from DT1 and channel 2 is our TX pulse taken at the preamp of the iron disc channel DT2.
After nulling is completed, the pulse channel can be setup.

Main clock pulse train (TP1)


PI channel flyback and sample pulse. (TP4 and TP2)


Flyback and EFE sample (TP4 and TP3)
Other notes:
Pulse width can be expanded from 50uS to 80uS by changing 15K resistor to 22K.
PI Sample width can be expanded to 50uS by changing the two 47K resistors to 56K in the main sample and EFE delay circuit.
Other possibilities:
A second configuration is presented below. Note, the TX coil is isolated from the PI channel preamp and the RX coil signal is driving both preamps. This provides some improvement in ground response, earlier PI sampling, a tighter receive pattern that makes pinpointing easier and cleaner iron discrimination . There is a slight trade-off in depth this way but the gains are worth the trade-off in some cases. With the provided 1.09 version PCB, the mod needs to be kludged in. My MPS has a double pole switch panel mounted so I can quickly switch coil configurations.
This opens the possibility of utilizing a DD coil arrangement but with the testing done, it was determined that the concentric coils work far better.


Although a DD coil is possible, it does not work nearly as well as a concentric. The iron signal tends to be much sharper and clearer when a concentric coil is used, although it allows a DD coil to pinpoint right down the center of the coil.
It is still highly recommended to build a concentric coil with this design.
Control box construction notes:
We have been using aluminium Hammond boxes to house our boards, batteries, connectors and switches.
https://www.hammfg.com/part/1455Q1601
One possible layout is below:




Completed control box.


A pair of completed concentric coils.
Enjoy!
Don..
[email protected]
(Multi Period Sensing Pulse Induction)
https://www.youtube.com/watch?v=i4D8KCtvyEY
Howdy folks!
Here is a new project CBS11 and I have been working on for some time. The intentions are to open this project up to a wider community, solicit additional improvements and hopefully give something back to the metal detecting hobby. At this point, the project is considered complete, error free and hopefully can be built and enjoyed by others.
This project is not however, a beginner’s project. Some assumptions are made that the builder has some experience with building pulse induction metal detectors, already understands the basic concepts of PI detectors, has at least an oscilloscope for setup, tuning and troubleshooting and has some experience with coil building. Learning how basic PI circuits work is not in the scope of this project and many explanations have been left out on the basic principles of PI detectors. The performance of this detector is close to what I have experienced with the Baracuda project but the MPS – PI adds reliable iron discrimination through the addition of an induction balanced coil.
The second challenge (and I’m sure the main challenge) with this project is building concentric coils. The coil design here is custom, and although one may find a commercially manufactured coil that might work, it is not the intent. Concentric coils are no more difficult to build than DD coils, once you have figured out how to assemble and balance them. Some in depth explanation on building will be attempted here.
Alternately, some DD coils MAY work with the project but I have not been able to design one to match the performance and discrimination of the concentric coil detailed here. I eventually gave up and we are sticking with what can be reproduced successfully.
This design follows the VooDoo project. It’s a basic PI detector with a second channel added to sample from an induction balanced coil. This differs from the VooDoo in several ways. To start with, it’s all analogue, uses a two tone audio and is easier to build. The other difference between this project and the VooDoo is that the iron DISC channel samples the leading edge of the receive signal while the transmit pulse is ON instead of sampling a ringing RX coil. We have found very little on this method, but it works very well with this project.
Also, the design goals here are different than the VooDoo. This project will not work well in iron infested areas, nor will it work well in highly mineralized soils. The original project we put together uses a concentric, co-planer coil, admittedly not easy for the inexperienced. To date we have 6 or 7 working examples, all are stable platforms and have been able to ID iron with a good degree of reliability.
This detector does have some inherent weaknesses but no different than any VLF – IB project.
To start with, we designed a concentric-coplaner coil with a TX coil more in line with conventional inductance values for a pulse inductance circuit. The basic coil design is shown below.
The inductance values are non-critical and both coils will work for a wide variety of values. The important things are shielding, mechanical stability and final coil nulling. With this design, the TX coil is left alone to do the work of the PI (all metal) channel and the RX coil is used to ID iron, although the RX coil CAN be used to provide input to both channels, with some advantages AND trade-offs which will be explained later.
The basic schematic is presented below.
Basic circuit description:
The PI section is very conventional with the main clock signal generated by a CD40106B IC. The main clock pulse of around 1.4KHz is used to generate the transmit pulse, sample pulses for the main PI sample, EFE sample, iron DISC sample and audio tone.
Two separate power supplies are onboard with one powering the PI section and the second providing power to the iron DISC channel. The 7660 ICs are used to generate minus 5V.
The iron DISC channel utilizes a common TLO72 IC for the RX coil preamp and integrators with the frequency response of the channel roughly matching that of the PI channel. The iron DISC channel uses a 4066 IC to gate a sample and hold circuit. The sample width of the RX coil signal is adjustable with 20 – 30uS being a good starting point for a sample width.
A pair of LM393s are paired together into an “AND” configuration, together with a reference voltage. The iron DISC channel is normally very unstable, changing rapidly with the ground response whereas the PI channel is normally very stable over the ground. It just so happens that we can take advantage of the PI channels natural ground rejection characteristics and use it like a ground balanced, all metal channel.
Timing comes into play when both the PI and iron DISC channel signals are active together over iron targets providing an iron DISC signal. One channel cannot provide iron discrimination and ground balance alone.
A 7555 CMOS timer is used in a frequency divider configuration to generate a low tone ½ the frequency of the PI channel tone. Both audio tones are brought together in a stereo configuration with a pair of MPSA13 transistors driving one or two speakers. In use, one would generally hear a single high tone for non-ferrous targets and a high – low tone for ferrous objects. If potential targets have any iron content at all it generally provides a ferrous indication (bottle caps for example).
Coils:
Building coils deserves a complete guide on their own but here are the basics.
For coil dimensions, a TX coil between 7 – 10” works well. In general, keeping the RX coil at ½ the diameter of the TX coil makes finding the null point easier as the ratio between the number of TX turns and bucking coil turns will be 4:1.
Starting with the TX coil.. The wire type is not critical. For simplicity, 24 magnet wire is easy to work with. 300uH with a 330 Ohm dampening resistor is a good starting point but anything between 250 – 400uH will work fine, assuming the PI channel is dampened correctly.
For the RX coil, inductance values are very non-critical and almost anything from 100uH to 7mH has been tested and will work. For simplicity and flexibility, I targeted 450uH with some benefits explained later.
Materials:
- I used 3/32” ABS purchased from US Plastics that I vacuum formed into a clam shell arrangement, cut for a 5/8” cavity.
- Styrofoam core – The type used is a stiff, brittle foam used for flower arrangements from a craft store. But, I would bet that circular slab of plywood would server as a good platform just as well – with a weight penalty.
- A spool for winding the receive and bucking coil. These can easily be 3D printed. 3D files are provided so you can potentially print your own. They are 3.5” diameter but can be rescaled before printing. They are a 2-part spool that snaps together.
Completed RX coil.
Additionally:
- 2 X 4’ high quality audio coax, Twin-Ax or RG-179 cables.
- ~ 30 ft 24 AWG magnet wire for the TX and bucking coils.
- ~ 50 ft 30 AWG magnet wire for the RX coil.
- Conductive carbon paint for EMI shielding.
- Cable strain reliefs, hot glue and plastic glue to join the shell halves.
The shells are shielded using a generic carbon-based paint. Our paint had a fairly low resistance (about 25 Ohms per square) so we added a break down the middle to eliminate eddy currents in the shield.
Both halves of the shell shields are tied together with drain wires and attach to the ground braid of the TX coil cable. All ground points are referenced on the PCB board, not inside the coil. The cold ends of the coils are not tied together inside the shell at all but eventually join up at the ground connection on the board. After a lot of experimentation, it was discovered that easiest way to achieve a deep null on the RX signal was to wire it this way. Cables can be high quality audio cables, or coax like RG179.
The example below uses 26AWG 7 strand, silver plated wire with Teflon insulation for better illustration purposes but 24 AWG magnet wire is easier to work with and works just as well.
Note - When the coil components are assembled, ensure that the TX and RX coils start and end their windings in the SAME direction. (Clockwise for example). The bucking coil windings will be done in the opposite direction (counter clockwise) as the TX coil windings. The bucking coil is simply the tail end of the TX coil.
A good way to build the TX/Bucking coil is to complete your TX coil by calculating the number of turns needed, wind the wire on a jig or the foam core, then scrape a small spot of enamel off the wire to measure the inductance without cutting the wire off of your supply spool. Leave an extra 5ft of wire attached before cutting from your supply spool and use this extra wire to complete the bucking coil, which is wound directly on top of the completed RX coil.
Note – Winding a bucking coil will subtract final inductance from your TX coil.
Example – If a 300uH coil is desired, target another 5%. A 317uH TX coil will end up closer to 300uH after the bucking coil is completed. Not a big deal, but just be aware that your target inductance for the TX coil will be off if this is not taken into consideration.
Coil nulling:
After shields, cables and foam cores are installed inside the top shell, the bucking coil windings can be applied and a rough nulling completed. Assuming the RX spool is ½ the diameter of the TX coil, the number of bucking turns needed will be ¼ that of the TX coil windings . For example, if 24 turns are used on the TX coil then the number of turns for the bucking coil will be 24 divided by four, or.. close to 6 turns.
Note - All RX wires need to be routed on the opposite side of the foam to the RX cable while doing final nulling to keep them out of the way or you will have a very difficult time!
Start by winding the bucking coil the opposite direction as the TX coil around the RX spool, directly on top of the receive windings, maybe 7 or 8 turns . Connect your oscilloscope to your RX wires (WITH a 1K ohm resistor in parallel with the RX coil) and energize your TX coil. Slowly remove turns from the bucking coil until your receive coil signal looks as flat as possible. Clip excess wire and reattach to the TX coax cable. This will be your roughly tuned coil.
Final nulling will be done from the output of your disc channel preamp. Final nulling is extremely critical and the iron disc channel (and maybe even the PI channel) will not work at all unless nulling is correct, then move the fine tuning wire loop around to find the perfect null and gluing into place. The margin of error with the tuning loop can be as small as 1 or 2 Millimeters..
What a correctly nulled RX coil should look like..
Channel 1 is our sample pulse, measured from DT1 and channel 2 is our TX pulse taken at the preamp of the iron disc channel DT2.
After nulling is completed, the pulse channel can be setup.
- Set NE5534 Preamp offset.
- Set minimum PI channel sample time
Main clock pulse train (TP1)
PI channel flyback and sample pulse. (TP4 and TP2)
Flyback and EFE sample (TP4 and TP3)
Other notes:
Pulse width can be expanded from 50uS to 80uS by changing 15K resistor to 22K.
PI Sample width can be expanded to 50uS by changing the two 47K resistors to 56K in the main sample and EFE delay circuit.
Other possibilities:
A second configuration is presented below. Note, the TX coil is isolated from the PI channel preamp and the RX coil signal is driving both preamps. This provides some improvement in ground response, earlier PI sampling, a tighter receive pattern that makes pinpointing easier and cleaner iron discrimination . There is a slight trade-off in depth this way but the gains are worth the trade-off in some cases. With the provided 1.09 version PCB, the mod needs to be kludged in. My MPS has a double pole switch panel mounted so I can quickly switch coil configurations.
This opens the possibility of utilizing a DD coil arrangement but with the testing done, it was determined that the concentric coils work far better.
Although a DD coil is possible, it does not work nearly as well as a concentric. The iron signal tends to be much sharper and clearer when a concentric coil is used, although it allows a DD coil to pinpoint right down the center of the coil.
It is still highly recommended to build a concentric coil with this design.
Control box construction notes:
We have been using aluminium Hammond boxes to house our boards, batteries, connectors and switches.
https://www.hammfg.com/part/1455Q1601
One possible layout is below:
A pair of completed concentric coils.
Enjoy!
Don..
[email protected]

Comment