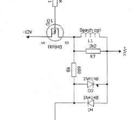
Ah, then it's ok. I had the IRF840 in mind. But other colleagues will surely have better ideas. I have the handicap of not being able to easily acquire better and newer fets, so I have been "condemned" to the IRF740 and IRF840 for years.
...
The "S M L" switch is actually a switch that determines "recovery speed" or "reactivity" and has a direct effect on the depth of the detector in relation to the type and size of the target.
I expect much better results from Relic Hawk. Although it is a very old model ... it is still the reference for a deep detector when we talk about VLF I/B.
1266X! Another one of my favorite models! I envy you! 1266 will not delight with enormous depths, but it is very good in many other aspects.
...
The "S M L" switch is actually a switch that determines "recovery speed" or "reactivity" and has a direct effect on the depth of the detector in relation to the type and size of the target.
I expect much better results from Relic Hawk. Although it is a very old model ... it is still the reference for a deep detector when we talk about VLF I/B.
1266X! Another one of my favorite models! I envy you! 1266 will not delight with enormous depths, but it is very good in many other aspects.

Comment