Announcement
Collapse
No announcement yet.
Announcement
Collapse
No announcement yet.
Help to design a PCB for my PI design!
Collapse
X
-
Have a look at the power supply on the Hammerhead II ->
http://www.geotech1.com/forums/showthread.php?t=14940
It is very similar to your previous power supply. Perhaps it will have the same noise problems.
Comment
-
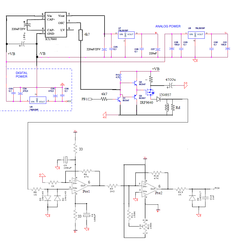
It doesn't have the noise problem, because it's synced.Originally posted by Qiaozhi View PostHave a look at the power supply on the Hammerhead II ->
http://www.geotech1.com/forums/showthread.php?t=14940
It is very similar to your previous power supply. Perhaps it will have the same noise problems.
Comment
-
Originally posted by Qiaozhi View PostOK - I note that you've already tried that as a solution, but the ATMega8 keeps stopping due to the voltage drop.
I'm modifying the schematic at the moment...
By using a P-MOSFET and changing the 7660 task, all the noise problems will be solved.
Kind regards,
1843
Comment
-
-
Hi All ,
Carl who banned 1843 , he has problem with entering to geotech.
"
It gives me "Sorry. The administrator has banned your IP address. To contact the administrator click here"
???
"
I dont think you did something like that but I think someone hacked his codes.
can you solve the problem.
regards
Okan
Comment
-
Hi,
I had the same problem yesterday. I have deleted all the cookies from the browser. And it seems running now.Originally posted by okantex View PostHi All ,
Carl who banned 1843 , he has problem with entering to geotech.
"
It gives me "Sorry. The administrator has banned your IP address. To contact the administrator click here"
???
"
I dont think you did something like that but I think someone hacked his codes.
can you solve the problem.
regards
Okan
Aziz
Comment
-
1843 was not banned. Carl was adding a spammer's address to the blocked list, but he accidentally added a wild card in the wrong place ... and banned everybody.Originally posted by okantex View PostHi All ,
Carl who banned 1843 , he has problem with entering to geotech.
"
It gives me "Sorry. The administrator has banned your IP address. To contact the administrator click here"
???
"
I dont think you did something like that but I think someone hacked his codes.
can you solve the problem.
regards
Okan

You obviously missed Carl's humble apology that was present at the top of the forums yesterday. It has since been removed.
The forums are now back in operation.
Comment


Comment