Announcement

Collapse
No announcement yet.

Announcement

Collapse
No announcement yet.

Help to design a PCB for my PI design!

Collapse
X
 
  • Filter
  • Time
  • Show
Clear All
new posts

  • #31
    Hi 1843,

    it is quite surprizing, that you can achieve such a sensitivity with the internal 10-bit ADC resolution of the ATmega8.
    Reducing the amplification and sampling earlier would give some more signal-to-noise ratio. Did you try this?

    Aziz

    Comment


    • #32
      Originally posted by Aziz View Post
      Hi 1843,

      it is quite surprizing, that you can achieve such a sensitivity with the internal 10-bit ADC resolution of the ATmega8.
      Reducing the amplification and sampling earlier would give some more signal-to-noise ratio. Did you try this?

      Aziz
      Hi Aziz,

      Yes, The performance drops because of the low ADC resolution.

      I'm putting two versions of firmware on the forum; One optimized for coin (and ring) hunting and another for nugget.(They both include ground balance.)

      But I still looking for someone design a nice PCB.


      Best regards,
      1843

      Comment


      • #33
        Originally posted by 1843 View Post
        Hi Aziz,

        Yes, The performance drops because of the low ADC resolution.

        I'm putting two versions of firmware on the forum; One optimized for coin (and ring) hunting and another for nugget.(They both include ground balance.)

        But I still looking for someone design a nice PCB.


        Best regards,
        1843
        How are you planning to make the PCB ... by hand (using nasty chemicals), or sending the layout (or Gerber files) to a PCB manufacturer?

        Also, I'm guessing that you are not located in the U.S.A., which would mean that a simple layout tool, such as Pad2Pad, could not be used (no Gerber-out).

        Comment


        • #34
          Originally posted by Qiaozhi View Post
          How are you planning to make the PCB ... by hand (using nasty chemicals), or sending the layout (or Gerber files) to a PCB manufacturer?
          If someone design it and put it here, I make one by hand to test and final adjust the firmware.

          Best regards,
          1843

          Comment


          • #35
            Qiaozhi,

            I read your PM... I think that the circuit is simple enough that a single-side PCB is fine.
            About the size of PCB, it doesn't matter... The smaller, the better!
            And finally about the output files (Layout and component-side), a gif, TIF or pdf is OK as I'm not going to reproduce...
            In my opinion SprintLayout-5 is a very good software... it can make Gerber files.

            Best regards,
            1843

            Comment


            • #36
              I suggest using a 2-stage preamp to get faster settling. Also a diode on the FB resistor can help. Finally, use a more generic offset adjustment (like Hammerhead) so you can try out other opamps.

              Might want to sync the 7660 off the micro.

              - Carl

              Comment


              • #37
                A 2-stage preamp is a good idea... I gonna use a TL072.

                Best regards,
                1843

                Comment


                • #38
                  your new PI design

                  Hi 1843,
                  one of my technicians tells me that your design seems rather good but he likes Carl's additions too. Are you going to implement all of his suggestions?
                  If so, an update of your schematic should be posted. I may arrange a PCB layout for you in a few weeks if no one else does. We have 2 PI designs currently being etched by a commercial PCB company here in Australia. I could pass your updated schematic to them also. Look forward to any updates. Cheers, Dwt

                  Comment


                  • #39
                    Originally posted by Pennyweight View Post
                    Hi 1843,
                    one of my technicians tells me that your design seems rather good but he likes Carl's additions too. Are you going to implement all of his suggestions?
                    If so, an update of your schematic should be posted.
                    Hi Dwt,
                    Glad to see a nice person wants to design a PCB!

                    I am uploading the modified schematic in a week.
                    I'm going to use a 2-stage preamp with classic offset adjustment.

                    The FB diode and 7660's sync cannot be used as I tested them currently.

                    Thanks,
                    1843

                    Comment


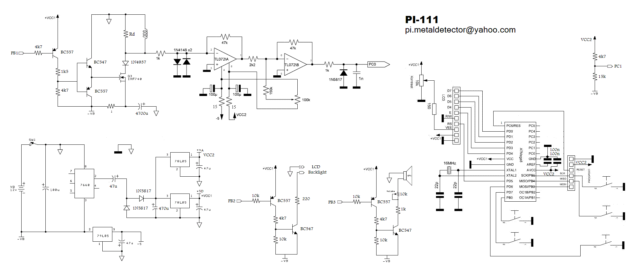
                    • #40
                      New Schematic

                      Hi, Here's the new schematic:
                      Click image for larger version

Name:	PI-111_New.GIF
Views:	1
Size:	49.1 KB
ID:	321964

                      Thanks to Carl for his suggests. Now the PI's components are even easier to get!

                      Best regards,
                      1843

                      Comment


                      • #41
                        TL072 probably isn't fast enough... use a NE5532 or two 5534's.

                        Comment


                        • #42
                          Would it be TL072 or NE5532 finally!?
                          Please establish final schematic and i will be glad to try to draw pcb for it.
                          I have limited possibilities; single sided, through hole pcb, if suits your demands. Dimensions... i would try to respect dimesnions of some standard enclosure. First came to my mind is already done; shape and dimensions for enlosure simillar to Fisher1265 enclosure. For me best so far.
                          So...post final schematic and we can start drawing.
                          Oh one more thing...i can programm any PIC but can not Atmel, dont have programmer and dont have any experience with Atmels...
                          Cheers!

                          Comment


                          • #43
                            For those interested here is empty shape of that pcb...I suggest a sort of competition here...let's use this shape and draw pcb's..
                            Later we can vote for the best..
                            Attached Files

                            Comment


                            • #44
                              Hi 1843,

                              A few months ago, I was working on a very similar design using a Microchip dsPIC30 series microcontroller. I could not achieve much sensitivity when sampling right after the preamp stage, as you are also doing in your design.

                              I am curious about the algorithm that you are using in your program. Can you please explain your algorithm?

                              I had tried various sampling routines, and was using a moving average routine to simulate the integrator that is found in an analog PI. I could not get the results that I desired, and had to put the project on the back burner for a while.

                              Perhaps you have an algorithm that will do the trick?

                              Comment


                              • #45
                                Preliminary...

                                Now...we need only .hex for Atmel....

                                Waiting You and Carl to decide which one of opamps is best i decided to put both; NE5534 and TL071....booooahahahahahahaaaa!
                                Last edited by Qiaozhi; 01-30-2009, 10:52 AM. Reason: Ivconic requested the image to be removed.

                                Comment

                                Working...
                                X