Announcement

Collapse
No announcement yet.

Announcement

Collapse
No announcement yet.

Malysh FM

Collapse
X
 
  • Filter
  • Time
  • Show
Clear All
new posts

  • #76
    also you do not use switch CALIBRATE (RESET) laying a coil on ground. just cause you do not see it on the schematic.

    Comment


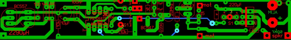
    • #77
      Nice new pp Kt sir,
      I use this pcb mod, change some value and use LM317T
      Please check
      Click image for larger version

Name:	sketch-1478246684687.png
Views:	1
Size:	932.2 KB
ID:	346976
      Already calibrate when lying on the ground, nothing change, on the air is stable even if i shake it

      Comment


      • #78
        How to reduce the sensitivity? This is the only way to make it stable on the soil and concetrate.

        Comment


        • #79

          Comment


          • #80
            Originally posted by gaby_sult View Post

            Comment


            • #81
              where is my error???

              hi all
              i ve made this pcb from malysh v2 sheme to fit in a 20mm diameter little water pipe. pcb is 130 mm X18mm
              i ve checked and rechecked my pcb and with lm317 unable to have 3.4 v in 1 and 8 pin of the pic!!!!!!
              with 9v battery to test and i have aprox 6v (i m affraid connecting pic ,it s little more for this pic)
              (s1/1,s1/2,s1/3 are key switch pin out)
              maybe someone help me???
              thanks
              Attached Files

              Comment


              • #82
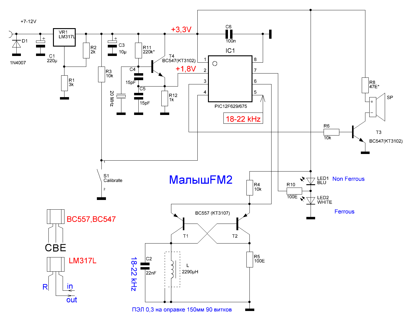
                Look at the scheme. Adj pin of LM 317 is connected to ground through 1k resistor. In this connection it is gone.

                Comment


                • #83
                  1 or 3K ?

                  Other 3K resistor is connected to the battery positive, I can't see it on schematic.
                  Last edited by chevesne; 11-11-2016, 09:23 PM. Reason: error

                  Comment


                  • #84
                    Originally posted by chevesne View Post
                    1 or 3K ?

                    Other 3K resistor is connected to the battery positive, I can't see it on schematic.
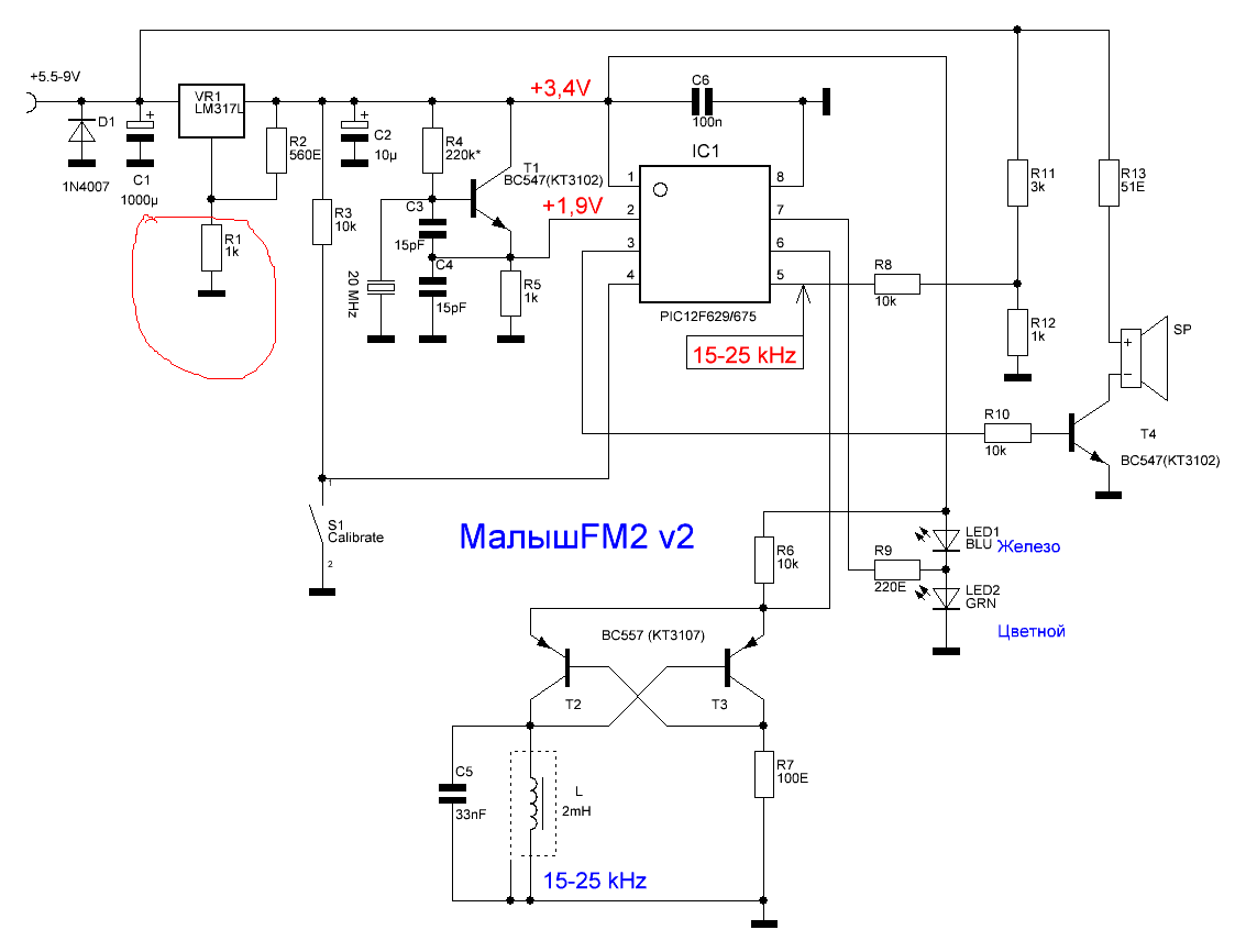
                    3.4 volt supply voltage is the scheme Malish2 ver 2. See this diagram:

                    R1 has a value 3k in scheme Malish FM2 (it is not ver.2). Here, the power of the pattern is 3.3 volts. Software for the processor in these two versions is different
                    Hence the question - for what you've done circuit board and it fulfills software processor of this scheme?
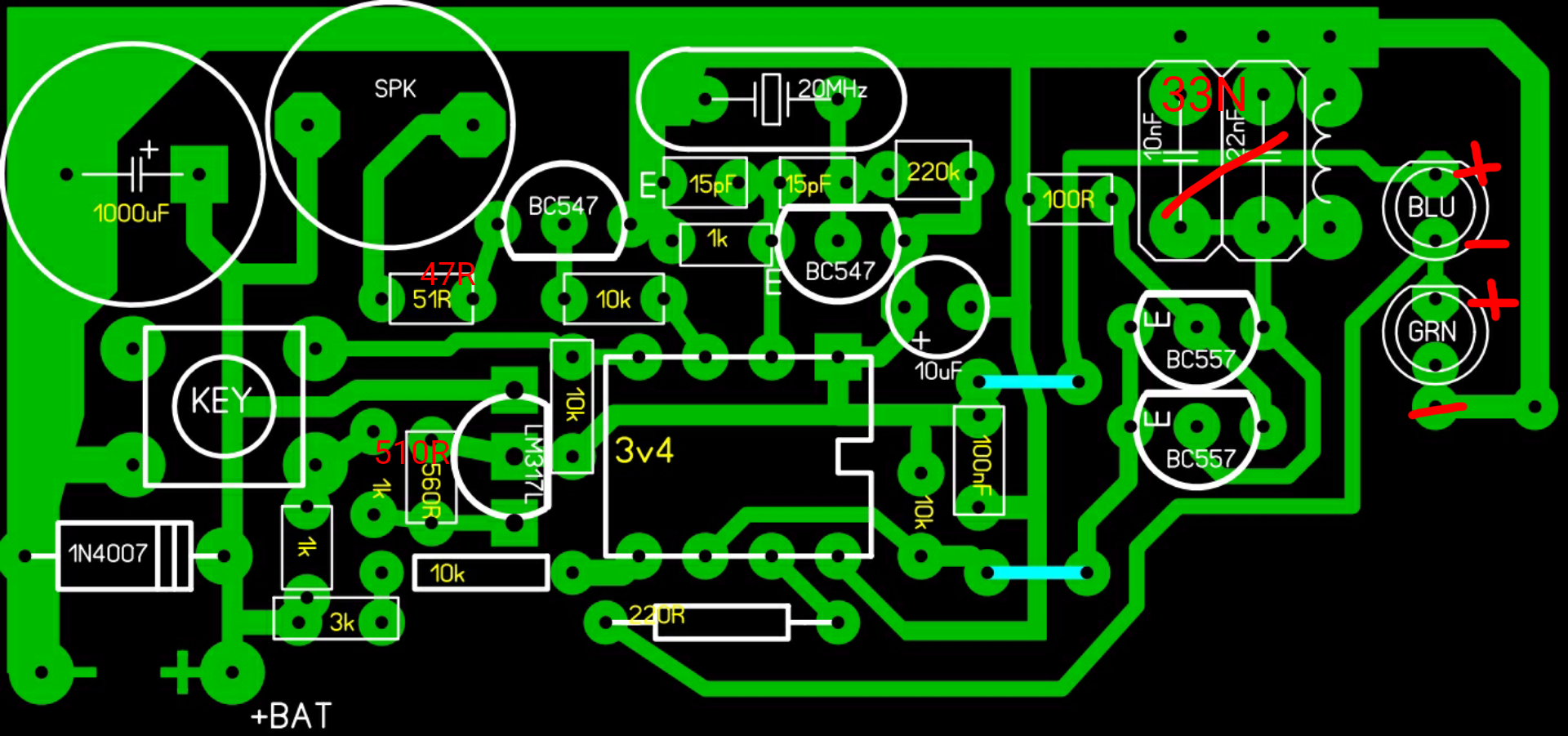
                    Attached Files

                    Comment


                    • #85
                      The value of inductance 2290uF make me take a scheme for the other.

                      Comment


                      • #86
                        hi all
                        thanks TOROS for the pointing ,the grounding is made by the connection with the switch ,i grounding it directly to simplify and i have now 3.4-3.6 v !!! good!!!
                        but it s always mute!!!!
                        normaly there a sound of setting coil (small bip then 3 tone)
                        i will erase chip and reburn it perhaps?????
                        have you pointed another mistake on pcb??
                        thanks

                        Comment


                        • #87
                          Check your led orientation, i hope your built will work on the soil/ground.

                          Comment


                          • #88
                            [QUOTE=nick holas;223256]hi all

                            but it s always mute!!!!

                            What you use speaker or piezo buzzer. If you use a piezo buzzer it must be without built-in generator. The resistance of such a buzzer is infinitely large. For this between it's two legs you can put resistor 1k or 2k and then gets sound.

                            Comment


                            • #89
                              Hi torros hi all
                              I vé allready made this métal détector with good results as pinpoint with another pcb design ans with exactily thé same component one work ,long pcb board don t
                              I vé vérifiéd and reverified my long pcb and it might be good according to schéme!!!!!!
                              Don t understand what happend
                              Any ideas???

                              Comment


                              • #90
                                Originally posted by nick holas View Post
                                Hi torros hi all
                                I vé allready made this métal détector with good results as pinpoint with another pcb design ans with exactily thé same component one work ,long pcb board don t
                                I vé vérifiéd and reverified my long pcb and it might be good according to schéme!!!!!!
                                Don t understand what happend
                                Any ideas???
                                Its work on the soil!??
                                What version do you made?

                                Comment

                                Working...
                                X