I have made two malysh pinpointer with both suggested chips, 629 and 675. With 675 the detector is not stable enough running, to use in the field, both LED's are blinking. But with 629 I realy like to use it on the beach and field. But malysh is not useable in ground with high mineralisation, like volcanic ground.Here is my digging tool while air test and with 629.*https://youtu.be/-Yhz2j0fwno
Announcement
Collapse
No announcement yet.
Announcement
Collapse
No announcement yet.
Malysh FM
Collapse
X
-
Originally posted by blobber View PostI have made two malysh pinpointer with both suggested chips, 629 and 675. With 675 the detector is not stable enough running, to use in the field, both LED's are blinking. But with 629 I realy like to use it on the beach and field. But malysh is not useable in ground with high mineralisation, like volcanic ground.Here is my digging tool while air test and with 629.*https://youtu.be/-Yhz2j0fwno
Thank you very much to share what ave you done!
You confirm my suspicion about chip 675 usage; it's the only point that could be do the difference since I have already verified every other things on circuit and it's seems OK.
I will looking for a new chip to try!
Comment
-
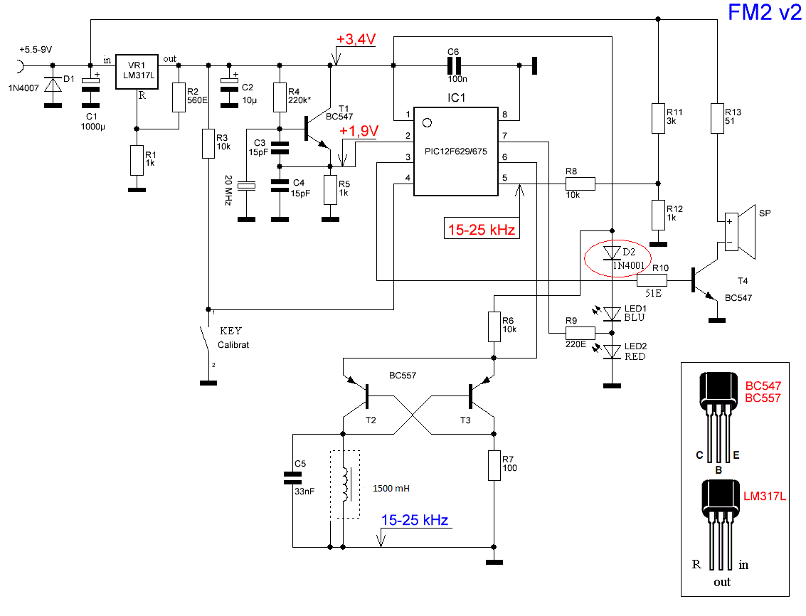
For not blink both LEDs enter diode (D2 1N4001) and everything will work OK.Originally posted by blobber View PostI have made two malysh pinpointer with both suggested chips, 629 and 675. With 675 the detector is not stable enough running, to use in the field, both LED's are blinking. But with 629 I realy like to use it on the beach and field. But malysh is not useable in ground with high mineralisation, like volcanic ground.Here is my digging tool while air test and with 629.*https://youtu.be/-Yhz2j0fwno
https://www.youtube.com/watch?v=GSC9Puvndog
Gaby.
Comment
-
you may ask Eddy directly http://smartelectronix.biz/search/?q...BB%D1%8B%D1%88
this is his site.
Comment
-
I use mkt capacitor in tank circuit, also I tried different values for C2 from 15-33nF. Also my units was not running good with 20 Mhz quartz crystal. While experimenting, I changed to 16 Mhz, with better results for stability and startup.
Also Gaby's recomendation to add one diode, was helpful.
Comment
-
Please, let me to inform you that I have bought in the past some PIC12F628/629 in eBay (from different CHINESE sellers) and all them are only CLONED chips.
They are clone of original but some instructions works differently from the original Microchip!
However I have found also other differences compared to the datasheet.
You can found many thread in internet that speak about this problem (counterfeit or fake).
Instead, if you buy these chip from RS, for example, then you receive the original working at 100%.
They costs more but it is normal.
You can understand immediately if the chips are "cloned", "remarked" or "original but not perfect" from the price.
If the price for a single part is less of the price done from RS for a large quantity (1000+), it is better that you avoid the transaction! In other words it is better to don't buy.
Instead "Original but not perfect" are some productions that has failed the quality test therefore often are selled for less to toy makers.
They run for example run at lower frequency or only at one voltage (not full range). But in this case the engineer know which is the problem and use a workaround.
Therefore if you have a fake chip then you can become crazy to understand where is the problem!
You can solve in a simple way, buying from RS, Farnell, Digikey, Mouser, Distrelec, Jameco, etc. (these are only examples, I don't work for them).
Look there for example:
http://www.microchip.com/forums/m533...gh=counterfeit
and there:
https://www.sparkfun.com/news/364
Comment
-
Hello.
I have a problem with detector fm2. Not if pic12F675 this one evil programmed or that the bobbin is bad. I leave two videoes, one with bobbin of connected test and other one without connecting the bobbin. Can someone help me with my problem? Endless curl.
Coil connected
https://www.youtube.com/watch?v=LC19gsc0fKk
Coil not connected
https://www.youtube.com/watch?v=Ce-f-75lgG8
Comment

on board or what ever
Comment