Jezz, have you checked the connection that is missing, the one in the photo?
Announcement
Collapse
No announcement yet.
Announcement
Collapse
No announcement yet.
Sniffer xr71 / delta pulse version
Collapse
X
-
you meant r38 r39 maybe, in SAT reset circuit, so those values are not so important. 21k is where? lf356 will also work good, althoughOriginally posted by jezz View Postjohnyp,
I have gone over all the components on my board and compared them to the pcb that has values listed for each component and all are correct but 2 resistors, one calls for a 4.7k but it has a 10k installed, the other calls for a 27k but has a 21k installed and where LF357 should be ,my board has a LF356n. I don't know if any of these mistakes would cause the problem we have, I am not a circuit guru.
has less speed.
resume. no errors in your board. you try to find out a black cat in the black room.
Comment
-
Kt315,
I think your right about the black cat, I'm not an electronics guru so I think I'm wasting my time with this board and will find another PI for my mission.
Maybe johnyp can figure it out - I will check the connection after work today johnyp and post it tonite.
Comment
-
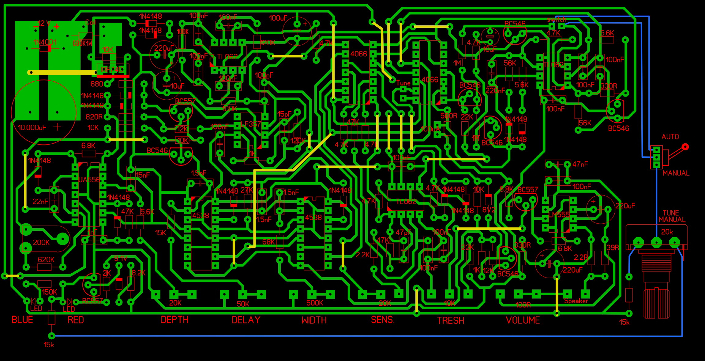
Here you have everything you need, it's my detector with the changes I have the best performance.Originally posted by johnyp View PostHi to all, some days ago I bought a sniffer xr71 / delta pulse version that works only in auto mode and doesn't have the option for manual mode. Bought the PCB I mean. After some tests with a day coil of 30cm at 240mh and 1.8 ohm I get a really bad sensitivity. Anyone has ever built this one or has any tips to share would be really appreciated. Also I want to construct a 50x50cm coil using utp cable. Does all utp cables are ok? How many turns should I go for, what resistance should I expect and about what inductance? Thank you very much.
[ATTACH]40332[/ATTACH]
[ATTACH]40333[/ATTACH]
[ATTACH]40334[/ATTACH]
Last image is the coil I made.
___Delta Puls.rar
Comment
-
Thank you gaby_sult but what parts of the original PCB have you changed? Have you find any errors at the original one? Also is your coil at 1mah only?
Your board seems like a copy of the Turkish one, at least optically, that is why am asking. Trying to find the error at the ready bought one to avoid etch a new one.
Comment
-
27k or 21k no special differencies. the pcbkiller read this forum and certainly a place where suggested to decrease MAIN DELAY.Originally posted by jezz View PostHeres the location of the different spec resistors on my board
[ATTACH]40376[/ATTACH]
for big coil that is not actual, for small coil maybe actual if you want decrease MAIN DELAY from 40us to 15-20, for more depth to small
gold.
Comment
-
If you follow the print carefully, you will see a few small changes to the route and changed components. Respect what we have done and you will certainly be successful. For the manual setting you can choose the blue route, I have not introduced it in my setup.Originally posted by johnyp View PostThank you gaby_sult but what parts of the original PCB have you changed? Have you find any errors at the original one? Also is your coil at 1mah only?
Your board seems like a copy of the Turkish one, at least optically, that is why am asking. Trying to find the error at the ready bought one to avoid etch a new one.
The bobbin data is accurate to what I did.
Good luck and maybe we drink a beer.
Have a nice day!
Comment
-
a cause of mosfet burning... was told many times... thats chinese VD8 VD9. real 1N4148's are hold 100mA current, whil;e those are not able. in my last version i changed them on 1N4004....4007.Originally posted by jezz View PostWell.
mine has been sitting on the shelf for several days and I turned it on today to try it again but irf740 mosfet burned up, don't know why but good riddance to the turkey board.
Comment
-
Hi guys.
i have just came a cross this thread. i have also bough this board from a seller in turkey. i also think my board has the same problems as yours johnyp
i have tried 3 coil on the machine but non seem to want to work properly. also the sens Potentiometer dosn't seem to do anything.
here is a image of the board that the seller sent me.
Comment
-
Yes keith777 that is the board, didn't manage to get it working yet but after examining the pulse on coill found that is not square at all, is clipped a lot. Soon will check all signals at post them here. I think it has to do with the oscillator. Well, soon we will know.
Comment

Comment