Announcement

Collapse
No announcement yet.

Announcement

Collapse
No announcement yet.

Deepers Detector

Collapse
X
 
  • Filter
  • Time
  • Show
Clear All
new posts

  • how can i open this file . Deeper X5 vremenaya diagramma.rar

    Comment


    • how to open this fishier Deeper X5 vremenaya diagramma.rar

      Comment


      • https://www.analog.com/en/design-cen...simulator.html

        Comment


        • Originally posted by pustareka View Post
          [ATTACH]44454[/ATTACH]

          I get the message, that the archive is in unknown format or damaged.
          Could you upload again please!

          Comment


          • install WINRAR program on your PC.

            Comment


            • Thankyou KT315, I used an old version of winrar only before.

              Comment


              • hello MFC new project is finished?

                Comment


                • Originally posted by MFC View Post
                  Some members of this forun ask for info about Deepers.

                  Here I post two schematics Deepers 7 and 10, they are not complete yet. I don have the values for Deepers 10 DD but the sch I thing is correct. This is very similar to Deepers 8 AT.

                  Deepers 7 reversed by me.

                  All power source of Deepers are the same with a small changes.

                  if somebody have the values for complette these schematics please post here.
                  [ATTACH]40449[/ATTACH]
                  [ATTACH]40448[/ATTACH]
                  hi
                  how to connect tx and rx coil in deeper 10 to circuit?
                  i have make schematic for pcb .
                  if you have pcb it please give it to me
                  thanks my friend.

                  Comment


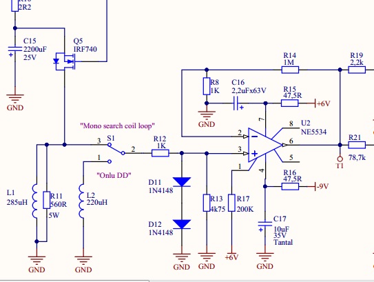
                  • See schematic
                    TX connect to GND and Drain Q5
                    RX connect to GND and R12
                    The pcb is in the topic
                    Click image for larger version

Name:	Deepers 10DD tx.jpg
Views:	1
Size:	55.2 KB
ID:	352445

                    Comment


                    • Deepers 10dd good
                      has no problem but it does not sound

                      Comment


                      • you mike it salare12

                        Comment


                        • hh but i dont know how it works well wethout sound .

                          Comment


                          • Yes it works too weak sound
                            In rejet mode

                            Comment


                            • Can you tell us about search coil how . You made it.
                              other thing can i use 250pf instead 430pf

                              Comment


                              • Dont change cap values because it can affect the performance, use components values according to schematic, take in acount that is the factory design, use the coil that I put in other pages before 2,5 ohms network cable 8 wires. Read this thread from the begining and looking for all my post explaining this. That deepers is good belive me.

                                Comment

                                Working...
                                X