Announcement

Collapse
No announcement yet.

Announcement

Collapse
No announcement yet.

Compass Scanner, JE two board series (top Target ID/Notch board)

Collapse
X
 
  • Filter
  • Time
  • Show
Clear All
new posts

  • #46
    I did use the Go Advanced and seemed to work so here are a few more pages on the Scanner to >AU2000 wirements. Thanks for the help buddy.

    Click image for larger version

Name:	AU2000topPCB.jpg
Views:	1
Size:	211.6 KB
ID:	350144

    Click image for larger version

Name:	AU2000MAINpcbwires.jpg
Views:	1
Size:	258.8 KB
ID:	350145

    Click image for larger version

Name:	AU2000bottomPCB.jpg
Views:	1
Size:	219.8 KB
ID:	350146

    The AU2000 model runs at either 14Kor 52K and also uses a nice wide range VCO instead of a standard beeper. It can be attached to the AU52. OR with the dual coil can be attached to any other Scanner model. Can also be attached to any Scanner with a standard coil if the freq switch is disabled and you just want a good VCO for the scanner.
    These wirement drawings go with the AU2000 pictures of the top board I posted a few days ago.

    Comment


    • #47
      Click image for larger version

Name:	Scanner.RegSupplyandBtest.jpg
Views:	1
Size:	92.5 KB
ID:	350152

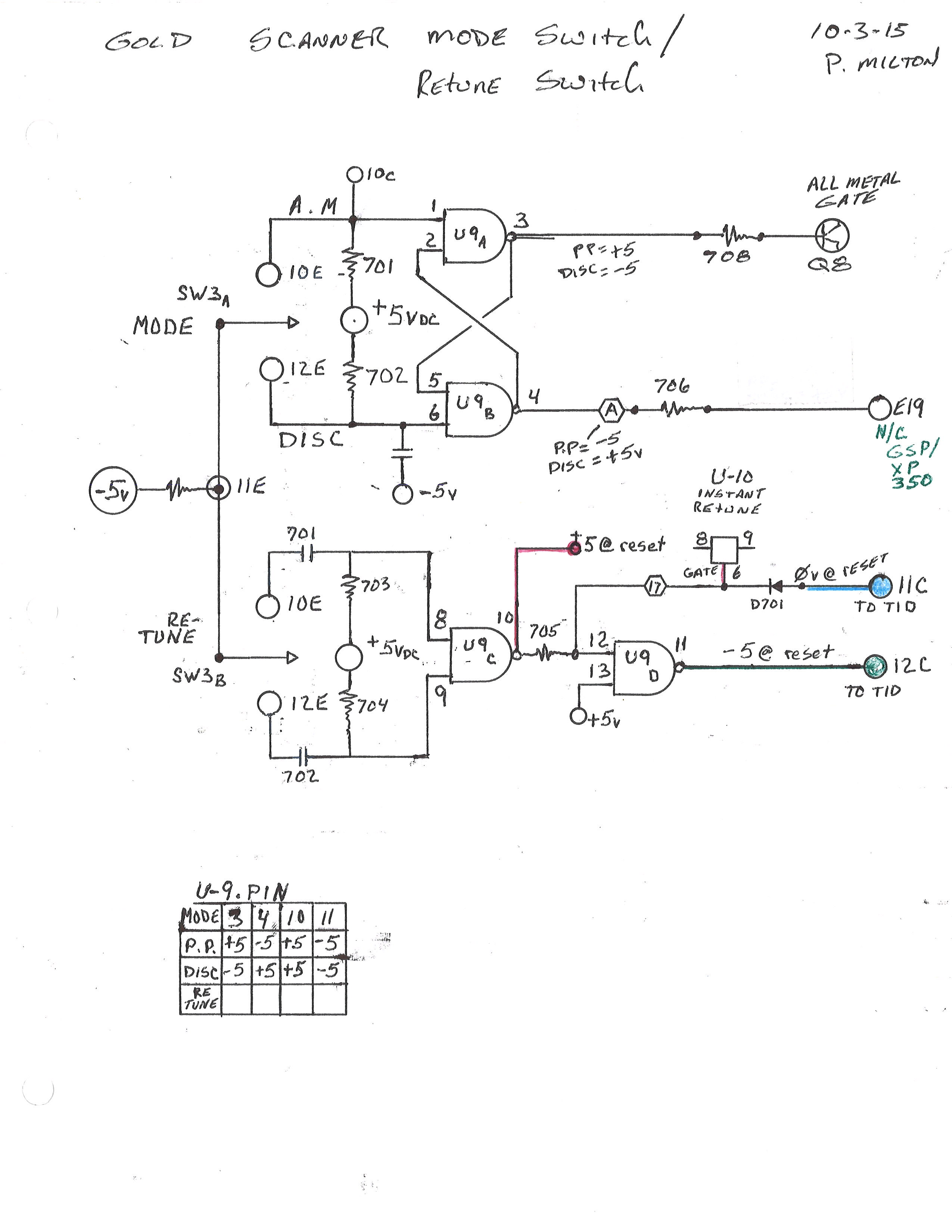
      Click image for larger version

Name:	ScannerModeandRetune Switchs.jpg
Views:	2
Size:	96.3 KB
ID:	350153
      Attached Files

      Comment


      • #48
        bravo TB! you have really unique compass archive. pls do not burn the paper in this cold winter.

        Comment


        • #49
          They use the ground plane on PCBs to shield.
          Melbeta

          Comment


          • #50
            Man TurtleBowl
            You bring back my memories when I used to reverse engineer things, making schematics of them, even doing voltage readings and ohm readings of each and every part in the schematic. Here is a photo of the pages that show the voltages and ohm readings, part by part... Great work! I admire such work.
            Melbeta
            Click image for larger version

Name:	volt readings.JPG
Views:	1
Size:	60.3 KB
ID:	350190

            Comment


            • #51
              Turtlebowl
              As I said, I can see in the top photo of the original material, the acid in the documents is starting to attack the paper, and is diminishing the quality of the blueprint legibility and the black print on white paper in this photo. Give it enough time, and fade out will happen. I noticed that in the documents I bought from the Australian Compass Service Center down in Australia. If I had the papers and schematics, I would be scanning them into storage in both CD's and in Flash Drives. The larger schematics I would use special sofware to put them into large format sizes.
              Melbeta

              Comment


              • #52
                TurtleBowl
                In this photo, the air, light, and acid is turning the paper brown as it infiltrates the pores of the paper. Right below, where the Ammonia put the blueprint text, the blue color is fading out. It will gradually fade until all you can see is put it on a light table and look into the image that was exposed into the paper by the blueprint machine. Then I have to pull that image up and out to make copies of it. I have a 300X vertical offset camera to photograph things far beyond what a digital camera will do.
                Melbeta
                Click image for larger version

Name:	Discoloragion and Acid Damage.jpg
Views:	2
Size:	58.0 KB
ID:	350191

                Comment


                • #53
                  Hello fellas,
                  Here is a complete schematic Main Circuit all COMPASS AU, XP and Gold Scanner models. Power supply is on a separate sheet that I already posted along with Mode Switch Schematic.
                  Click image for larger version

Name:	ScannerSch1_11_18.jpg.jpg
Views:	2
Size:	1.13 MB
ID:	350217
                  Click image for larger version

Name:	MyGSP_LABELED1.JPG
Views:	1
Size:	602.1 KB
ID:	350218

                  Schematic History:
                  This was drawn and redrawn by myself over many years so I could include all models on one sheet and has been checked fairly well more than once. Having said that there still could be an error somewhere, and I am certain there are REV variations as listed in the component list to be posted soon. But this is a good sound general drawing for the most part covering PCB REV # J, H and K. - I welcome (ask for) corrections if you find them, please contribute.

                  David B. Original drawing posted here years ago covers PCB REV# C, model XP350 if I recall correctly and is slightly different than the one I am posting (schematic). His was based off an early REV C PCB.
                  David posted that drawing at the beginning of this thread to accommodate the TID (top PCB) schematic for the Scanners he so graciously traced and shared a few weeks ago. But mine is a much more detailed drawing covering ALL model specific features, including those after REV C.

                  My work, and schematic, is based partly off Davids original drawing he posted years ago on the XP350. Thank you David for that...That is why his IC Chip numbers and mine are the same. But that is where the similar reference numbers end so be aware when using our drawings side by side.

                  I am going to post a lot of stuff here on this machine so I am saying all this to avoid confusion between his component designators and drawings at the beginning of this thread and the data and drawings I will be submitting.

                  TO COME:
                  * Somewhere I have a later version of this schematic that has more notes. I will post it when/If I find it.
                  * Also to come is the complete part list per model, when I find the latest version in my files.
                  * Also extensive test voltage chart
                  * Full set of PCB pictures, with the traces highlighted, front and back
                  * Coil construction specs and methods
                  * Factory change orders
                  * Personal adjustment setups for Allan Cannon GSP machine
                  * Calibration
                  All as I find time, but soon.

                  PLEASE Remember the component designators and values in my charts and component lists are all keyed to my Schematic and are different than the factory designators and those used in the David B drawing posted here.

                  Final note. David and I are friends and have worked on these Compass circuits together in the past. I asked him if he minded my contributing all this stuff. I was thinking it might look like I was hijacking his post, given the volumn of stuff I will be dumping here. He encouraged me to post all I have here in his thread and supports experimenting with these John Earle circuits. So enjoy and contribute here if you do anything with these. And Please post any additional info on these circuits you may have collected.

                  Best regards, Phil

                  Comment


                  • #54
                    More stuff useful for tracing the signal/ trouble shoot. Red trace front, orange trace back side.
                    Click image for larger version

Name:	GSPtrace_2v1.jpg
Views:	1
Size:	704.5 KB
ID:	350219
                    Click image for larger version

Name:	GSPfrontrace_1v1.JPG
Views:	1
Size:	549.2 KB
ID:	350220

                    Comment


                    • #55
                      compass coil inside https://www.findmall.com/read.php?22...76#msg-2416076

                      Comment


                      • #56
                        Here is the LAY Sprint50 file for the little PCB inside the Compass Scanner coils.
                        Never tried uploading these files,, hope it goes.....
                        OK this is not working.. How do I upload Lay files? Is my Sprint50 too old of an app and is there a free upgrade? OR?
                        Phil

                        Comment


                        • #57
                          You must put it into zip file, you cannot upload .LAY files

                          Comment


                          • #58
                            If you cannot zip it, an alternative is to print it out, normal full size, then scan it into a .jpg file, then upload it. A lot of guys do not have software to run the .Lay files, but can print them out with a mono laser printer, then clean off the copper PCB, lay the laser copy on the copper sheet, face down, iron the back of the laser sheet with an ordinary clothes iron, set on ironing cotton clothes, and then dissolve away the copper with etchant solution, wash the board clean, and viola, one has a PCB to use. I touch mine up first, then etch, then coat with tinning solution. Makes soldering easy.

                            If double sided, drill the holes first, when the first side is ironed, then line up the second side with the drilled holes. You can even line up the parts printing the same way. Or just zip it.
                            Melbeta

                            Comment


                            • #59
                              Nice tip for double sided board, never thought of drilling holes first. Now I might try to make fisher 1235x board this way.
                              Attached Files

                              Comment


                              • #60
                                During the 1970s into the 1990s time period, I used to do a lot of schematics for various projects, and made up PCB's and made up PCB patterns for do-it-yourself booklets. I do not do that work now anymore, as age has caught up with me now. It happens when you get older. I am in my 80s now and only play with the knowledge. My oldest son worked for a company that did microwave equipment, and they gave my son a unit, that they had in the plant, when they decided to no longer make any "in house" PCBs. He stored it here, and it is still in my lower garage. It has a seat on it, and you sit there and make a pcb. I guess I will uncover it sometime and run a local adv and give it away to someone who wants it and wants to fool with it. It was a bit heavy when we moved it into my garage, and I had to put it on piano dollies and move it into the garage. Not sure if it is on the dollies anymore or not. I have stacked things on top of it so it is not visible anymore.

                                But here is an example of some of the pcb's I made up, printed on sheets with a mono laser print. What you would do is first iron one P'CB pattern on one side of the copper board, THEN drill the holes. The go to the other side, line up the holes, and iron on the second side PCB pattern. If you want to put the parts overlay, you can do the same thing. Do it all BEFORE you use the etchent. So when you etch the copper board, you do the entire copper board. This makes making a double sided board at home, and easy to do. I found that touching up the problems on the copper board artwork, BEFORE you etch it, gives you a PCB with no broken traces. USE a Sharpie Permanent marker, the ones with large tip and fine tips, and you can find them for sale in computer stores. They call them Twin Tip pens. They use permanent ink and the ink will not wash away in the etchent solution. You can get the etchent solution from Radio Shack if you still have the stores in your town.

                                I did not attach an image, as it would not let me browse to my images, I guess I can blame it on the new AOL Dialer/Shield software that i have to use today to get on the internet. It does not let me do what I used to do easily...
                                Melbeta
                                Last edited by Melbeta; 01-15-2018, 04:21 PM. Reason: error

                                Comment

                                Working...
                                X