@Dbanner,,,,,How's the hand doing?,,,,Any progress on the 3900D yet?,,Regards,,Marty
Announcement
Collapse
No announcement yet.
Announcement
Collapse
No announcement yet.
White 3900D
Collapse
X
-
My hand is good now, Came down with the flu, lost my voice for two weeks, can you believe it.
But alas I am feeling much better, so I am now going to finish what I started.
I feel some fresh wind in my sails, I feel inspired once again! I cut piece of copper board today for etching! Then I remembered it is Christmas!
So tomorrow I restart in earnest to complete the thing.
Comment
-
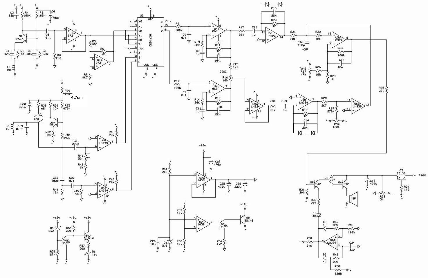
I am gathering parts today, but my junkbox does not have these CA3140 opamps. These are not your average run-of-the-mill opamps. They are BiMOS rubbish. Ha!
Does anyone know of an alternative solution? Otherwise I'll have to order them and I am not going to be pleased when I get fake chips.
Someone can recommend a supplier?
Or maybe some modification to the circuit to accomadate a more conventional opamp? I noticed that these BiMOS opamps are always used in push-tune circuit of various metal detector designs, is there some special feature why this is so? What critical characteristic of these BiMOS opamps is being harnessed for this task?
Comment
-
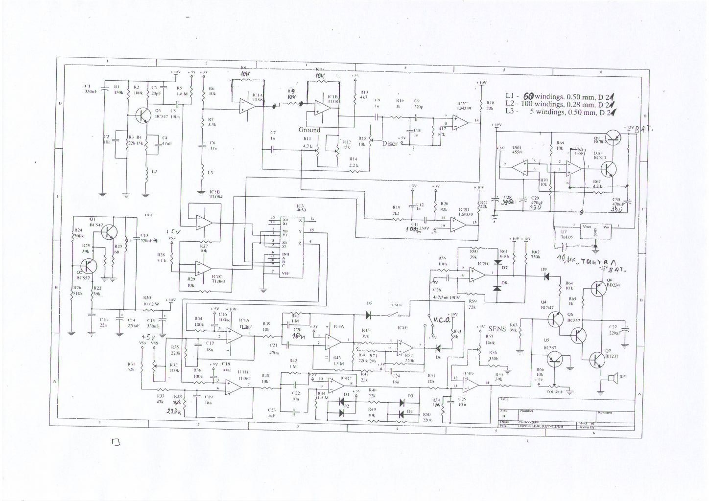
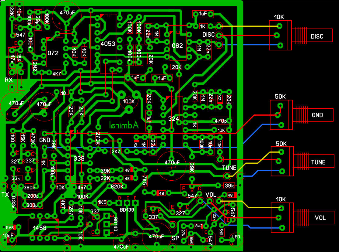
Sorry DB,,,I'm not very knowledgable when it comes to IC substitutes,,still learning. I'll have a good search though cos' I'm going to be needing these too. I know it's a bit off subject but can you tell me what an ''X2'' diode is? I want to have a go at building an 'Admiral' PI,,there are 2 or 3 X2 diodes in the part list and I don't know what they are? Never come across them in any other of my builds. Wish you luck in finding the CA3140. Regards,,Marty.
Comment
-
I have found NTE7144 replaces the CA3140A. I can get this chip from local supplier, no problem. Only genuine NTE parts at my local supply shop. So I am in luck.Originally posted by kt315 View Post3140 is obsolete... but MOSFET. try TL081.
They don't appear to be doing anything special, maybe I'll use the old 741 opamp. Ha.
Comment
-
Hi Marty, well X2 means two diodes, so there are two 1N4148 in series where it is marked X2 on the PCB layout. The schematic shows two diodes in series, but the layout only has provision for one diode, so you can either solder the diodes in series and then solder the two ends into the PCB, or you can modify the layout to accomadate two series diodes.Originally posted by MartyJ1963 View PostThanks DB,,,,I don't see those 'X2' diodes labelled on the schematic but they are labelled on the pcb. Thanks, Marty.
I have never made this circuit, so I cannot say whether it is good or not. There are a few variants of the "wave" schematic floating around, Indicative of many builders versions over the years. I tend to stay away from such circuits.
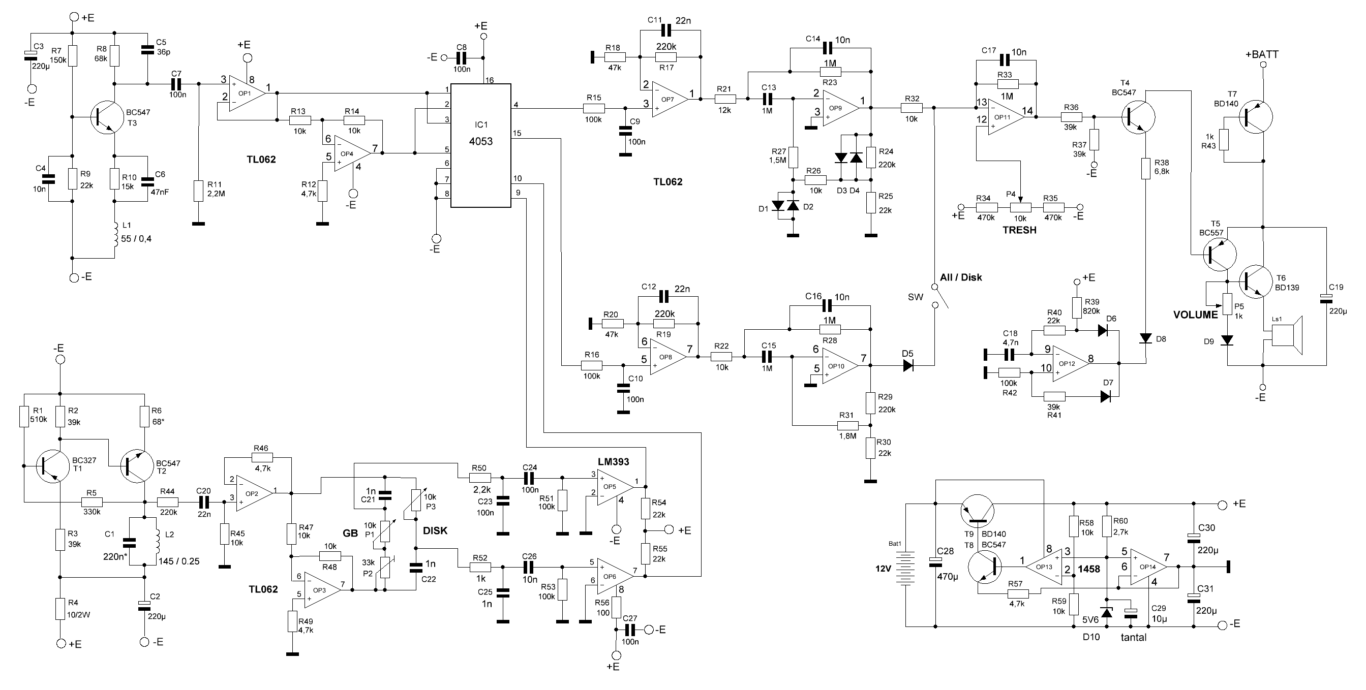
There is however an original Cscope circuit which matches a wave schematic and it has a good layout. Here they are.
I can put the Sprint file if you are interested. I feel much better about this version, because it is directly a Cscope schematic.
Comment
-
Yeh, I don't trust those any further than I can spit.Originally posted by kt315 View PostBTW if you see sign MALAYSIA or PHILIPINNES they are 100% genuine. although i noticed chinese began to write that on chipos -!
like they could read my thoughts!
REMEMBER FAKE XR2206 CHIP ON FUNCTION GENERATOR. you get jitter when power supply goes any higher than 12V. With original chip, there are no such issues. But it works good for hobby man. It is chinese clone 2206 100% genuine! I like the JDS2800 arbitrary function generator for 50USD on Ebay. Good enough for hobby man.
Comment
-
Thanks DB,,,That's something new I've learned, I thought X2 was the name of a specfic diode,,thanks for the explanation. I'm interested in the Cscope layout if you don't mind posting it please,,I've been looking for another project to keep me busy through my boring Winter nights!, Lol,,Can't wait for Spring so I can finally test the detectors I've built in the last 2 years. I've been building a new 8.5" Concentric for my IGSL for the last 2 nights (trying to further my learning on the Oscilloscope and VLF coil tuning) in hopes I can master a working coil to test my IGSL in Sprng also. Do you also have the coil data for the Cscope please? It'll be nice to build something new to pass the time,,Thanks again,,Marty.
Comment
-
This layout is quite nice, I checked it through against the shematic I posted above and it seems good, although I have not built it. The coil details are on the schematic, but I'll check for the proper parameters. I have it somewhere in a file. If you want to build the "admiral" then this is the one to build. The "wave". it is direct copy of Cscope circuit, so it is bound to work.Attached Files
Comment

Comment