@DB,,,,,,I hope you don't mind but I labelled all parts on the silk and so you can print a Parts list off when making a DIY board,,,I can't see any more errors etc but was wondering if you could double check this too? Is this PCB alright to print off and build now as I wouldn't mind building along with everyone who's building it? Thanks,,Regards,,Marty
Announcement
Collapse
No announcement yet.
Announcement
Collapse
No announcement yet.
White 3900D
Collapse
X
-
Originally posted by MartyJ1963 View Post@DB,,,,,,I hope you don't mind but I labelled all parts on the silk and so you can print a Parts list off when making a DIY board,,,I can't see any more errors etc but was wondering if you could double check this too? Is this PCB alright to print off and build now as I wouldn't mind building along with everyone who's building it? Thanks,,Regards,,Marty
Don't proceed as yet. I'm in the process of checking over everything against the original Whites PCB to make sure everything is perfect.
Then I will post final layout for making PCB. This will be finished and posted today. I got my printer up and running so tomorrow I start to build for sure.
I'm doing an ltSpice simulation of the discrimation circuit to see what can be made of the gating signal in terms of phase relationship to the output of the Rx preamp. I will post the results soon. I'm not too good with ltSpice, but I can do basic stuff. We'll see.
Comment
-
I see in the video link I posted, the guy is waving an iron pliers in front of coil to demonstrate that iron is rejected, then he waves a gold ring. I can't identify the coil. But I do see the original coil was disconnected and to the side, So it looks like he changed the coil.
The same guy posted two or three videos, what I speak of is in one of them.
Comment
-
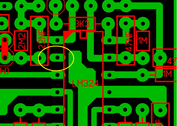
Ok DB,,,Thanks,,,It'll be nice to build another VLF Detector and I like the sounds of this one,,,I'll wait for your posting befre starting,,,When you mentioned the 3K3 is connected to the 'Threshold' I thought that the Threshold was marked up as 'Tuner' on this pcb? Where are the other connections for the threshold besides the 3k3 pad? Thanks again,,Regards, Marty
Comment
-
Originally posted by MartyJ1963 View PostOk DB,,,Thanks,,,It'll be nice to build another VLF Detector and I like the sounds of this one,,,I'll wait for your posting befre starting,,,When you mentioned the 3K3 is connected to the 'Threshold' I thought that the Threshold was marked up as 'Tuner' on this pcb? Where are the other connections for the threshold besides the 3k3 pad? Thanks again,,Regards, Marty
It's the "sensititvity" pot on the schematic, I made a mistake calling it "threshold". So one end of the pot goes to the 3.3K and the other end is tied to the wiper and goes to the point indicated on the board as indicated in pic. Which side is tied to the wiper, I'll have to see when operating the circuit for increasing /decreasing sen. clockwise/anticlockwise. At this point, I'm not interested in that.Attached Files
Comment
-
I ran a simulation and the circuit works beautifully as expected, nice square pulses at the output of the LM393 to drive the analog switch. I can see the pulses shifting with respect to the Tx when I vary the values of the voltage divider network at the non-inverting input of the comparator.
I can see the pulses are switching the gate between the inverting and non-inverting inputs of a Differential amplifier (first stage lm324 opamp) at 180 degrees and then at 360 degrees. Although the switchover is always 180 degrees apart, the start of the switchover point is adjusted by turning the discrim pot.
So maybe there is little or no initial Rx phase shift at null?
What does this say about the RX tuned resonant frequency? I'm yet to figure that out.
Comment
-
-
I warn everyone who is interested, please do not attempt to build this circuit unless you know what you are doing!
Otherwise wait until I have tried to make a good working prototype. It is a learning experience for me, and I don't mind being disappointed.
Comment
-
Blue plot is output of LM393.(ltSpice)
Red plot is the Tx waveform after VR1. The DC offset of the blue plot is wrong because I use 0 as common whereas the actual circuit is 1.7v.
It is just to give general idea of what to expect at analog switch... a square pulse.Attached Files
Comment
-
Here is my final layout. I intend to go with this one. The circuit is checked as best as I can, and everything looks good according to the original circuit. Any errors will have to be corrected afted construction and testing.Attached Files
Comment

Comment