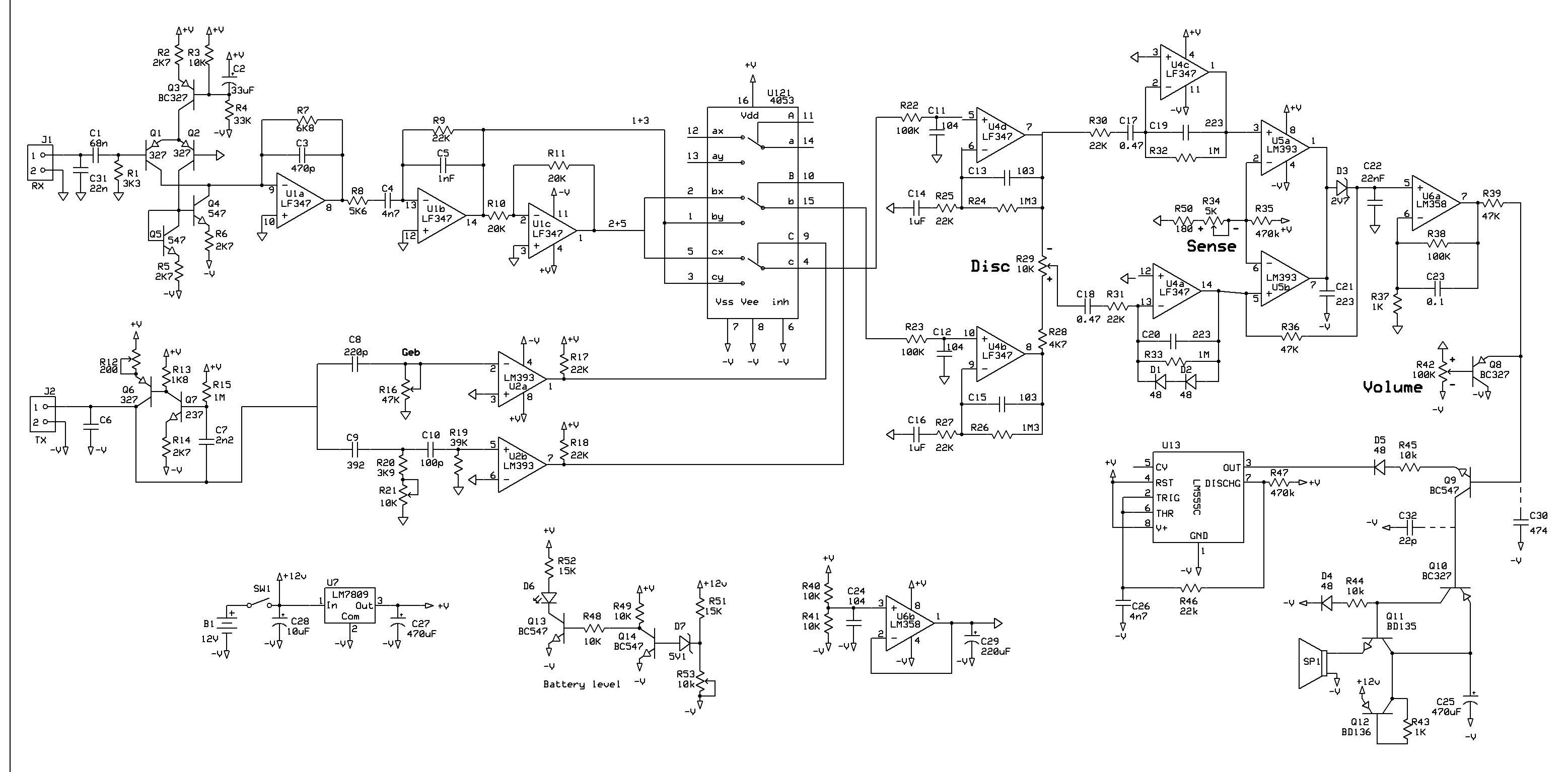
Hello friends;
the device is working,
depth is very good.
on the other hand
I tested different coils,
ferrit silindiğinde
no metal detection
what is the problem?
Best regards
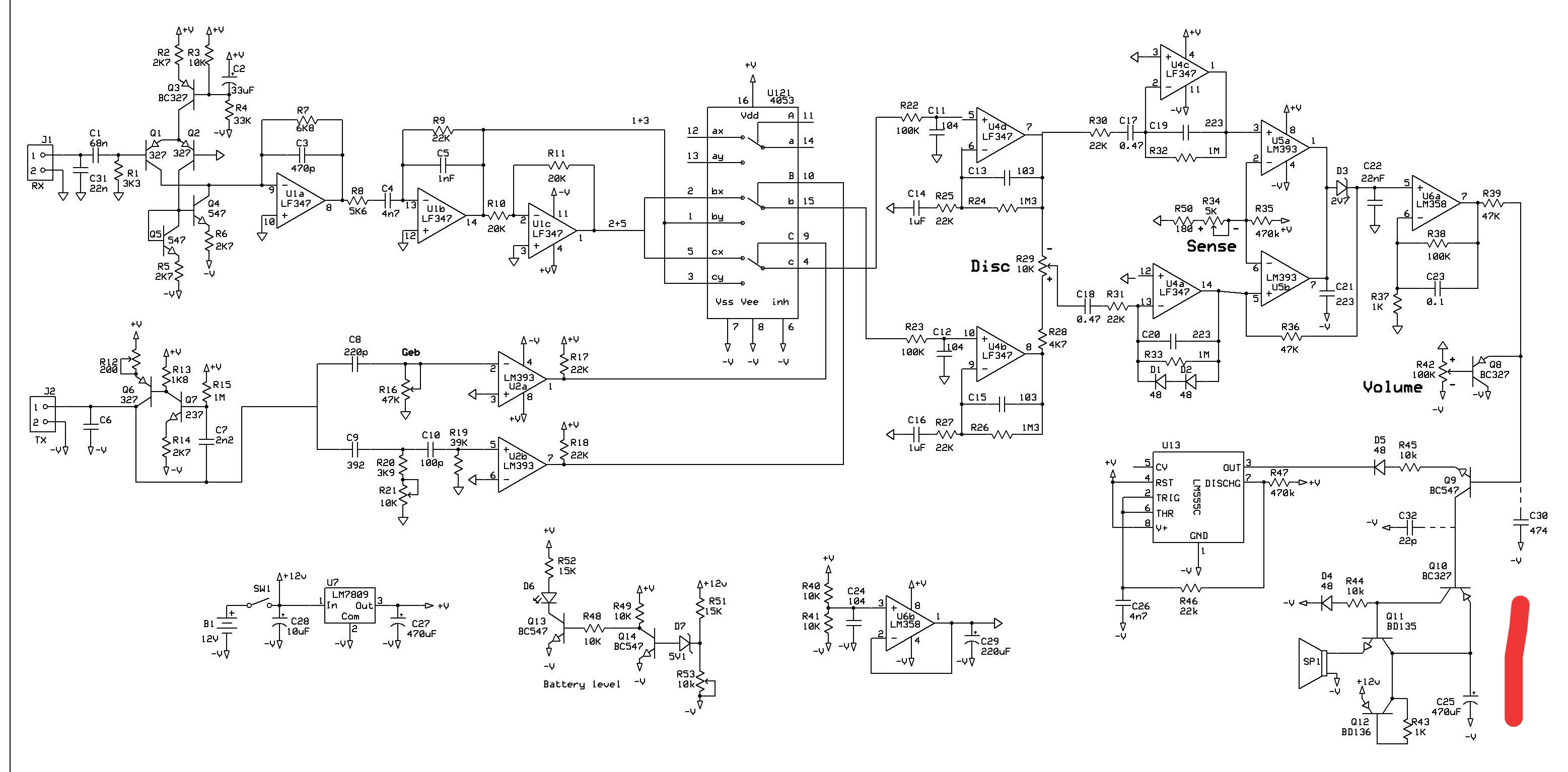
the device is working,
depth is very good.
on the other hand
I tested different coils,
ferrit silindiğinde
no metal detection
what is the problem?
Best regards

Comment