Originally posted by void118
View Post
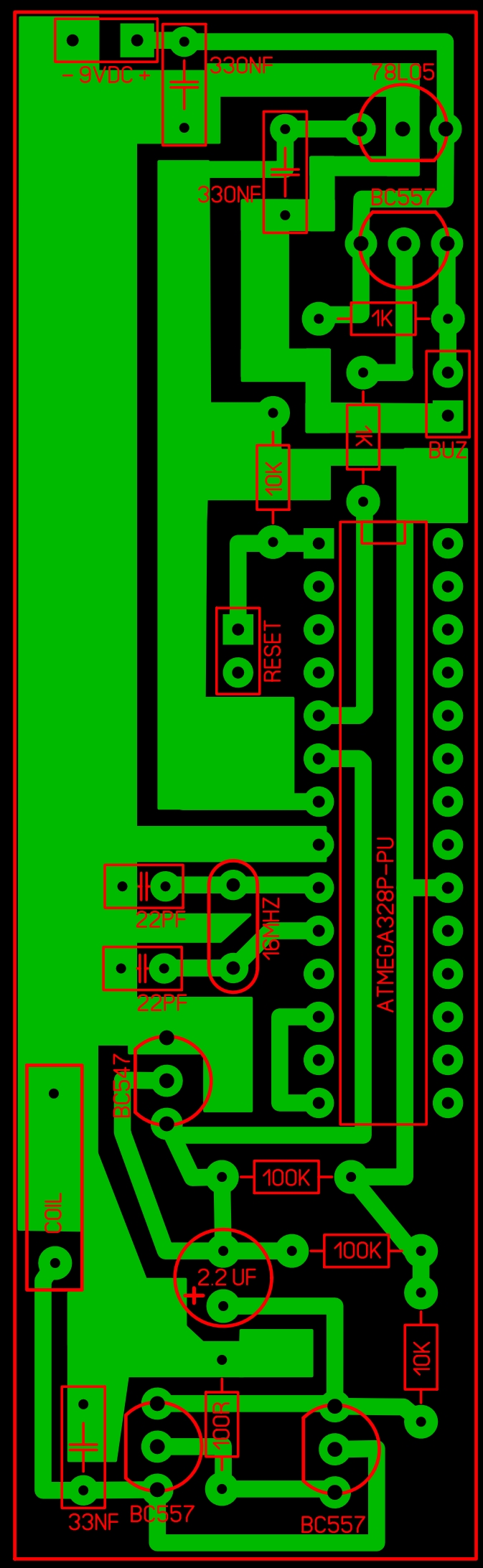
at the moment I use green cap, then we will see if it fits in the casing

Comment