yes you right the 100mkt is not value im at work i wrote everthing that i seen.. coming back at home chek that and post result .. but everything i cheked is what i measure with multimeter .. the depth of detector is very good but no luck with iron reject
Announcement
Collapse
No announcement yet.
Announcement
Collapse
No announcement yet.
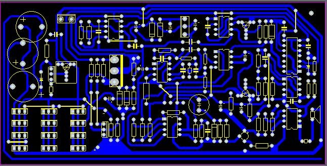
TL12000
Collapse
X
-
hi ive checked it again everything is correct i added bottom of pcb and cap 100mkt is 0.0068
Comment
-
yes .. i dont know much about electronic .. but take a look at the al - gold switch !! what is this for ?? i play with it . when it is on gold mode the the frequency knob doesnt work .. if some one know please tell usOriginally posted by Qiaozhi View Post
This is a standard PI, so there is no chance of rejecting iron.
- Likes 1
Comment
-
Hi Hesam_k69,
where do you see a "gold switch" in the circuit? If you mean the switch in the top right corner of your drawing, this changes only the sampling time/delay. Nothing more.... The circuit is not capable to discriminate between gold and other metals like Qiaozhi already said. I think we discussed the topic already last year.
@330 Ohm resistor across the 7809 voltage regulators
This does not make sense to me. This is like a short circuit between input and output voltage of the 7809 voltage regulator. What voltage are you measuring at the output pin of the 7809?
Comment
-
hello to everyoneOriginally posted by GeoMax View PostHi Hesam_k69,
where do you see a "gold switch" in the circuit? If you mean the switch in the top right corner of your drawing, this changes only the sampling time/delay. Nothing more.... The circuit is not capable to discriminate between gold and other metals like Qiaozhi already said. I think we discussed the topic already last year.
@330 Ohm resistor across the 7809 voltage regulators
This does not make sense to me. This is like a short circuit between input and output voltage of the 7809 voltage regulator. What voltage are you measuring at the output pin of the 7809?
gold switch i mean swtith near the amm meter on the front panel .. my friends ACORDING to ohm law current equal to voltage over resistance so 12/330 = 0.03 ampere so this is not short ..anyway the device is working like a charm . i dont know why someone who make this pcb put the 330 r across the reglator ? . but important thing is, this device is working very stable .. what attracted my oponion about this circuit was its stability and depth . my goal is to build thid circuit and get ideas for a better design from it
Comment
-
Hi Hesam_k69,
@330 Ohm resistor across the 7809 voltage regulators
FYI... your current calculation is a little bit wrong. The two voltages you measured are "node voltages". That means you need to subtract from 11,3V the 8,8V first and then divide by 330 Ohms.
Maybe the person who made the device did not have a 7809 voltage regulator and used maybe a 7810 regulator. With the additional resistor he maybe tried to pull down the output voltage to get into the range of about +9V. Can you check which regulator is actually used?
@"Gold switch"
The switch probably changes the TX frequency or pulse width.
@Schematic of TL12000 from post #56
Last year I made this schematic (Geotech forum post #56) from several other TL12000 schematics which are floating around the Internet and checked these with actual PCB's too.
Have you compared that one with yours already? What is the difference? If not, you can maybe draw the differences in to the schematic by hand and send post the schematic here.
Comment
-
hello ..
dear Geomax here is the pic of reglator its 7809 ..
this pcb that i drawn is very look like 12 reglator pcb in attachment ..
i will check the diifrences as soon as i have time .Attached Files- 7809_r1q.jpg (556.6 KB, 341 views)
- 6789_2ct6.jpg (104.6 KB, 318 views)
- 123456789_wkqr.jpg (961.8 KB, 309 views)
- 03012009132_mlfv.jpg (891.2 KB, 300 views)
- copy_of_dsc00004_3mmv.jpg (75.3 KB, 306 views)
- kkkkkkk_cj7m.jpg (64.3 KB, 299 views)
- febr_36li.jpg (277.1 KB, 295 views)
- dscf0108_5fr.jpg (574.3 KB, 318 views)
- Likes 1
Comment
-
this the part list for 12 reglator pcb
__.docx - یو آپلود (uupload.ir)
for download click on green button
Comment
-
hello maybe its for stability or reduce pressure on the 7915 they add more reglators ? or for a cooler feeding?
geomax can you please make an pcb with my schematic and add 12 7915 reglators (9 of them for coil and 3 of them for other ic) and instead of al-gold switch and frequency pot adding a multi turn pot ??
(al-gold switch is switch between to pot,s that connects to 4013 ) i thing it will be great device !!
Comment
-
Hi Hesam_k69,
here some thoughts about your "great TL12000 device". I drew the schematic from several hand drawings last year to see whether it would be good to make a PCB out of it. But after drawing it, I saw that it is more or less only a simple PI. There are much better detector designs around to work with. The only interesting part of the design is that a true Sample and Hold IC is used but nothing much more. The VCO chip is old, expensive and hard to find. There are better VCO options around than this one. In summery the whole TL12000 circuit needs a face lift in any parts of the circuit. The power supply is horrible designed and needs to be completely replaced. That takes too much time which I do not have since I work on my own designs as well. If you would do all these necessary changes, the detector circuit is no longer a “TL12000 circuit”. Better spend your time on better designed circuits like Mini Pulse, Hammer Head or Surf PI etc. They are also very stable and with little to no modifications, you can also connect all kinds of coils to it. You also can add your "TL12000 gold switch" to it very easy and the detection depth depends actually on your used coil size and not on the detector. The TL12000 TX circuit runs on higher voltage than most other designs. But the other above mention designs can be also modified to the same TX voltage if needed.
Comment
-
Hi Hesam_k69,
whether these devices can detect a 30x30cm copper plate at 3-meter distance, I do not know. But it actually depends on the coil you are using. All the circuit I mention before should be able to detect a 30x30cm plate at 3-meter with the right coil. Was the 3-meter test with a frame coil of 1x1 meter or bigger or maybe with a 10-inch coil? What was the thickness of the copper plate? All this can make a huge difference in the claim. So, what coil/size was actually used in the test?
@all who build the Mini Pulse, Hammer Head or SurfPI
What are your experiences with frame coils or other type of coils and the corresponding detection range? Please share here your experiences.
Comment
-
hi geomax
this tl12000 can detect a nokia n8 phone in 90 cm with a 60 cm diameter coil but my friend detect a 25*30 steel plate in 3 meter depth with a 1*1 coil . coil resitance abot 3 ohm builded with rg 58 cable that has 6 * 0.75 mm litz wire on it
Comment

Comment