Thanks Very Much Dear Friends Please Upload PCB
Announcement
Collapse
No announcement yet.
Announcement
Collapse
No announcement yet.
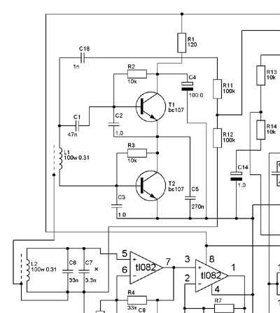
Metal detector with double tone and reject discriminator- new schematic
Collapse
X
-
All Sasho's schematics are interesting. So i decided to draw pcb for this one. And i was just about to start when i saw this:
Attached Files
Comment
-
Comment
-
-
Yes i see. Maybe i am wrong, but i also can not figure out the first case?Originally posted by Pompey View PostIn this way isn`t base of tranzistor shorted to "-" ? Is this correct? Both base and emiter goes to minus . Base via L1 .
Would be best to hear from Sasho.
Ahhh it is that awkward way to draw schematics..!
Comment
-
-
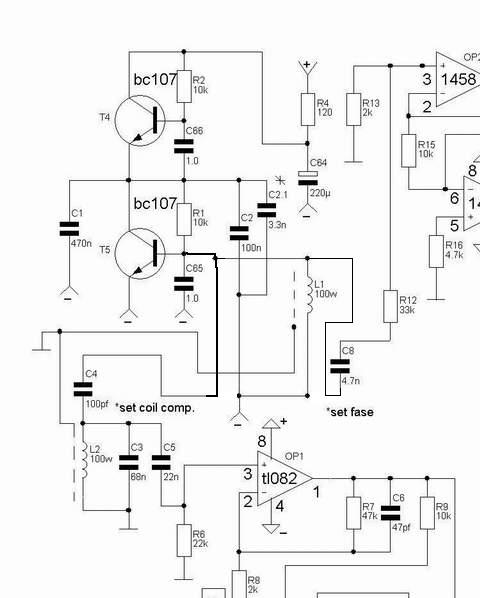
Where did that schematic come from?Originally posted by Magma View PostA similar oscillator:
Ivconic: 100 pF is nothing, and not meant to send signal anywhere, but rather to cancel stray capacitance from sloppy wound coil imo. It seems that Sasho has not been around for a while. You could make circuit board to go both ways to see which one works best. I think Sasho's design has been tried and works.
Comment
-
ivconic ,if I remember correct, also one of the fisher detectors used similar
OscillatorAttached Files
Comment
-
aft_72005 now i am confused? Part of schematic you are posting now is not what i am confused about!Originally posted by aft_72005 View Postivconic ,if I remember correct, also one of the fisher detectors used similar
Oscillator


That oscillator is clear to me.
The other one part of schematic i posted twice (first Sascho's and second with my wrong corrections) is what i wanted to clear up.
Regards!


Comment

Comment