Announcement
Collapse
No announcement yet.
Announcement
Collapse
No announcement yet.
Serbian "Most Wanted"
Collapse
X
-
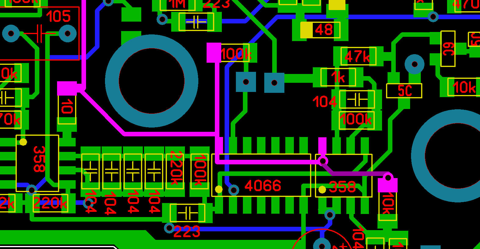
Originally posted by eduardo1979 View PostI have encountered small errors in the CD4053 connections.
Now they are corrected.
Errors affect discrimination and GEB.
Where exactly?
You should place small circles over the errors so i to be able to see.
I am working something quite different lately, i did this long time ago, my mind is totally absent from that particular work.
So it is much more easier for me if you place small circles over the problems and i will see what is about.
But as i remember; i had no significant errors on that exact pcb draw ( i had few on Magnum though...).
But it is possible that i forgot something and that's why is good other people to see it and analyze it.
Please do mark those errors because now you attracted all my attention!
Comment
-
Thanks!Originally posted by eduardo1979 View PostOK
Ah i see! That's not important at all!
It's just that schematic and pcb are not matching, but that will not affect behavior of the detector at all.
This is pretty common "error" at my works and i will try to explain here the reason.
First i do draw the schematic. I pick I/O at chips randomly, i usually don't care much.
Later in process of pcb drawing i look in to schematic and am trying to fit all the components by the pin assignments as on schematic.
But in the middle of process if i discover that it would be much more easier to draw traces and vias using different pin assignments; i change the "tactics" and use different pin assignments.
Problem is not in that; problem is because later i usually forget to correct the schematic and match it back with finished pcb...!
Either i forgot... either i am too lazy...
Don't worry, just obey the pcb, it will work nice!
Schematic is there only as reminder and guideline.
Thanks for noticing this, good that it is clarified!
Cheers!
Comment
-
And again; yes it has on schematic too:
The reason why it is displaced on schematic is because i am making a room to put new components there.
Like i previously said; i am planing to engage spare 4066 pins and to add new features later.
Knowing the power pins and wiring at such basic component as 4066 is; should be elementary common knowledge.
Some CAD software even don't offer you power pins on basic sketches, taking exactly into account the fact that it is common knowledge and is automatically done without saying.
Neat and nerdy approach will not make successful builder from one, nor will guaranty good working unit.
I always was pretty much scared... horrified from such approach and from splitting hairs on most trivial things.
But... that's me...
Comment
-
OK , I see but without labels its hard to associate those r's and c's with the 4066.Originally posted by ivconic View PostAnd again; yes it has on schematic too:
[ATTACH]37738[/ATTACH]
The reason why it is displaced on schematic is because i am making a room to put new components there.
Like i previously said; i am planing to engage spare 4066 pins and to add new features later.
Knowing the power pins and wiring at such basic component as 4066 is; should be elementary common knowledge.
Some CAD software even don't offer you power pins on basic sketches, taking exactly into account the fact that it is common knowledge and is automatically done without saying.
Neat and nerdy approach will not make successful builder from one, nor will guaranty good working unit.
I always was pretty much scared... horrified from such approach and from splitting hairs on most trivial things.
But... that's me...
Comment
-
Ok, no problem, you are right about present state of schematic.
But i missed to emphasize that this is still "alive" thing, in process of changing and improving.
The way it is now; it may be made with no fears, it will work nice.
But it is not finished project, lot of nice little things can be still done on it.
Do expect that this schematic will change more in nearest future.
What i am trying to achieve now is to do the changes but to keep the same pcb design... as long as it is possible.
Because drawing completely new pcb is somewhat tedious and painful job, especially in SMT.
And especially when old one is already proven to be alright.
But main reason is in fact that i can't do such pcb on my own, here at home.
For more dramatical changes on pcb: i shall start producing quite new series at Elcrow... as i said; tedious and painful!
Comment

Comment