Announcement
Collapse
No announcement yet.
Announcement
Collapse
No announcement yet.
Serbian "Most Wanted"
Collapse
X
-
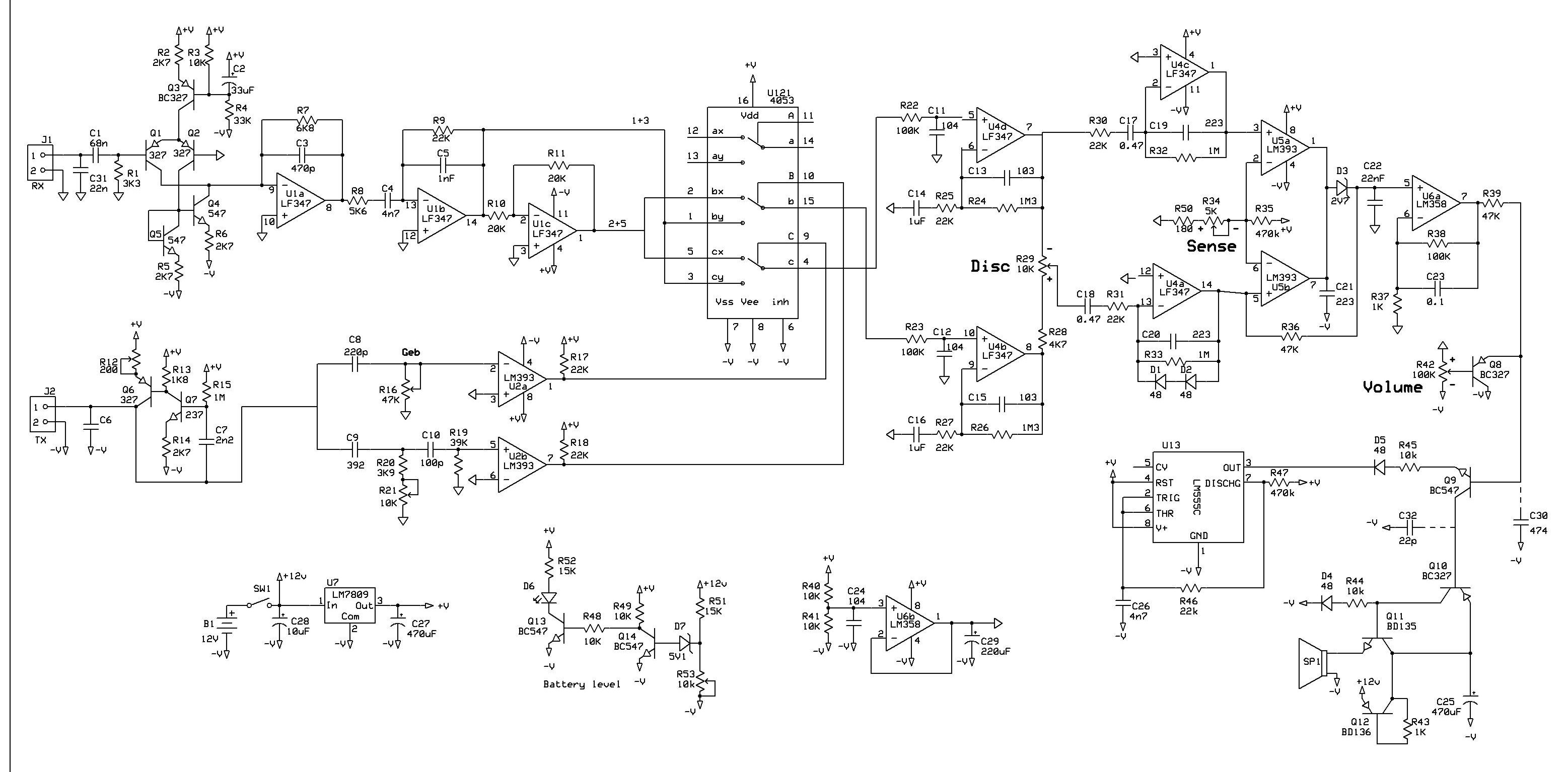
Thank you very much Mr. Ruben2000. I think it is Cnckecgo PCB. Have you PCB Layout it ?Please send me or share it for us.I try to make 38 or 40 cm DD coil with this PCB pattern to search how to react for big deep objects, thank you Mr. ruben2000Originally posted by Ruben2000 View PostIt seems to me that it is this PCB [ADJUNTAR] 53899 [/ ADJUNTAR]It seems to me that it is this PCB
Comment
-
-
Originally posted by Asanka Sanjeewa View PostThank you very much Mr. Ruben2000. I think it is Cnckecgo PCB. Have you PCB Layout it ?Please send me or share it for us.I try to make 38 or 40 cm DD coil with this PCB pattern to search how to react for big deep objects, thank you Mr. ruben2000
Hi Asanka, I have no PCB from Cnckecgo but I could replicate it to share on the forum.
If Cnckecgo answered everything would be easier !!!
Comment
-
Here is a replica in Sprint Layout that Cnckecgo used.Originally posted by Asanka Sanjeewa View PostThank you very much Mr. Ruben2000. I think it is Cnckecgo PCB. Have you PCB Layout it ?Please send me or share it for us.I try to make 38 or 40 cm DD coil with this PCB pattern to search how to react for big deep objects, thank you Mr. ruben2000
But it would be better if Cnckecgo send us your PCB all the information about the success of your work.Redise
Comment

Comment