Originally posted by ivconic
View Post
Announcement
Collapse
No announcement yet.
Announcement
Collapse
No announcement yet.
Serbian "Most Wanted"
Collapse
X
-
-
ups...
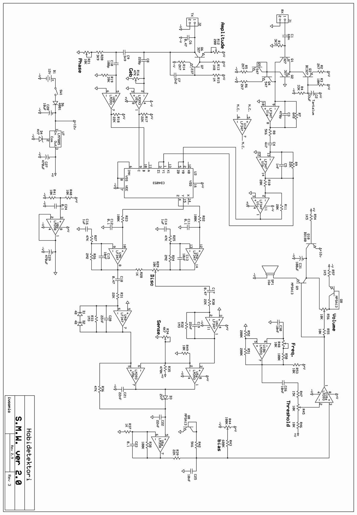
Sorry.I made a mistake its S.M.W.
For now I study the schematic so can find unlabeled components.And get familiar with circuit.
Thanks again for sharing this nice project.
I read all and now that video isn't yours.But still enjoy watching this.
Must be real thrill to discover such pot with coins.
Comment
-
-
-
Don't have a clue!Originally posted by Ultimate_Haze View PostOnce again rely nice looking.And in same time small dimensions.
I will need some time to label all parts.
But will have to make coil too.
How to compensate coil?Minimum residual voltage,directly from RX?
Thanks again


Actually i never tried to make coil for it. From the very first handmade i used some of original coils i had. At this particular schematic and pcb i am using 25cm DD Minelab Musketeer coil - TS 1000.
TX=1mH and RX=15mH.
If you have some Minelab; Musketeer or Relic Hawk than you can measure it and also scope residual voltage...
I don't need such infos cose do not intend to torture myself anymore with handmade coils. I had those enough in this lifetime.
Next thing i am planing to do is to adapt Fisher 1265/66 coil to work with this handmade...(2.4mH and 9.6mH)
Comment
-
I disagree with the name of this contraption. "Caesar" or even "Cezar" is much more poetic than the initials SMW! Come'on surely there is something better!
Edit - What specifically do the "phase" and "amplitude" controls accomplish here? Also, what is U6b the opamp floating at the bottom connected to nothing doing (is that the ground reference for the other opamps?).
Comment
-
re
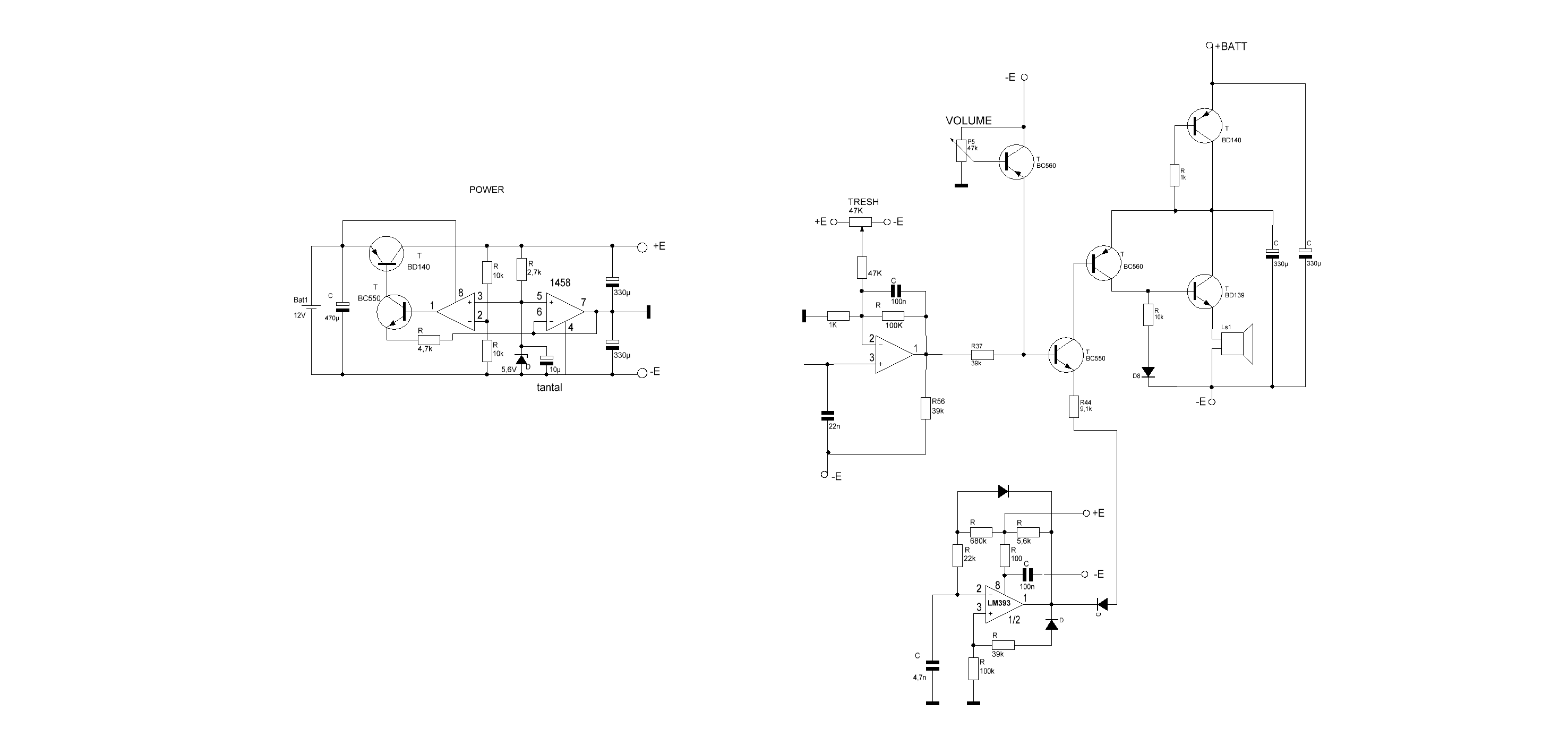
I think that will be better-sound,power,tresh...Attached Files
Comment
-
Freq. adj.
Hello Friends,
Thanks Ivica and others for this nice project !
In the Fisher 1235 there is a TR freq. adjustment, can this be used for adapting coils to make them work on that coils freq ?
Regards.
ApAttached Files
Comment

Comment