[QUOTE = MartyJ1963; 289553] Obrigado Emersonpaz! Qual valor de capacitor voc? consumido para uma bobina RX, por favor? Atenciosamente, Marty [/ QUOTE]
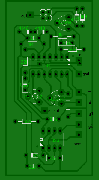
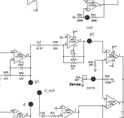
follows GERBER file which I actually used the original Ivconic file. the RX capacitors according to the board
follows GERBER file which I actually used the original Ivconic file. the RX capacitors according to the board

Comment